吉林省白山市第七中学2025年化学高一第一学期期中综合测试模拟试题含解析

吉林省白山市第七中学2025年化学高一第一学期期中综合测试模拟试题含解析_第1页
1/17
吉林省白山市第七中学2025年化学高一第一学期期中综合测试模拟试题含解析_第2页
2/17
吉林省白山市第七中学2025年化学高一第一学期期中综合测试模拟试题含解析_第3页
3/17
吉林省白山市第七中学 2025 年化学高一第一学期期中综合测试模拟试题请考生注意:1.请用 2B 铅笔将选择题答案涂填在答题纸相应位置上,请用 0.5 毫米及以上黑色字迹的钢笔或签字笔将主观题的答案写在答题纸相应的答题区内。写在试题卷、草稿纸上均无效。2.答题前,认真阅读答题纸上的《注意事项》,按规定答题。一、选择题(共包括 22 个小题。每小题均只有一个符合题意的选项)1、下列关于化学观或化学研究方法的叙述中,错误的是A.在化工生产中应遵循“绿色化学”的思想B.通过反应 Fe+CuSO4=FeSO4+Cu 可以比较出铁钢铜的还原性强弱C.在过渡元素中寻找耐高温、耐腐蚀的合金材料D.根据元素周期律,由 HClO4可以类推出氟元素也存在最高价氧化物的水化物 HFO42、下列实验中,对应的现象以及原理都不正确的是选项实验现象原理A.向盛有 2mLNa2SO4溶液的试管中加入 2mLBaCl2溶液。白色沉淀Ba2++SO ===BaSO4↓B.向盛有 2mL 稀 NaOH 溶液的试管中加入 2mL 稀HCl 溶液。无现象OH-+H+===H2OC.向盛有 2mLCuSO4溶液的试管中加入 2mL 稀NaOH 溶液。蓝色沉淀Cu2++2OH-= Cu(OH)2↓D.向盛有 2mLNa2CO3溶液的试管中加入2mLH2SO4溶液(过量)。无现象CO32- + H+ = H2CO3A.AB.BC.CD.D3、下列化学语言正确的是A.镁离子的电子式B.质量数为 35 的氯原子C.氧离子的结构示意图D.氮原子的电子式4、下列说法正确的是A.1 mol O2的质量是 32g/molB.阿伏加德罗常数的准确值就是 6.02×1023C.CO2的摩尔质量是 44g/molD.常温常压下 22.4L 氦气含有 1 mol 原子5、下列物质需用棕色试剂瓶存放的是:A.稀盐酸 B.液氯 C.浓盐酸 D.氯水6、为除去某物质中所含的杂质,所选用的试剂或操作方法正确的是( )序号物质杂质除杂质应选用的试剂或操作方法①KNO3溶液KOH滴入 HNO3同时测定 pH 至溶液呈中性②FeSO4溶液CuSO4加入过量铁粉并过滤③CO2CO依次通过盛有 NaOH 溶液和浓硫酸的洗气瓶④NaNO3CaCO3加稀盐酸溶解、过滤、蒸发、结晶A.①②B.②③④C.①②③D.①②③④7、进行化学实验必须注意安全,下列说法不正确的是( )A.把盛有液体的蒸发皿直接放在铁架台的铁圈上加热B.取用金属钠时,将切下来的碎屑放回原试剂瓶C.CCl4萃取碘水中的 I2,先从分液漏斗下口放出有机层,后从上口倒出水层D.加热试管内物质时,试管底部与酒精灯灯芯接触8、实验室盛装浓硫酸的试剂瓶上贴有的标识是( )A.B...

1、当您付费下载文档后,您只拥有了使用权限,并不意味着购买了版权,文档只能用于自身使用,不得用于其他商业用途(如 [转卖]进行直接盈利或[编辑后售卖]进行间接盈利)。
2、本站所有内容均由合作方或网友上传,本站不对文档的完整性、权威性及其观点立场正确性做任何保证或承诺!文档内容仅供研究参考,付费前请自行鉴别。
3、如文档内容存在违规,或者侵犯商业秘密、侵犯著作权等,请点击“违规举报”。

碎片内容

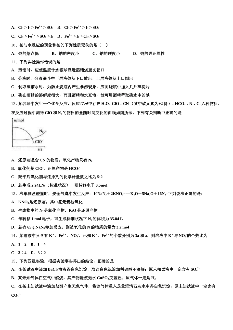
吉林省白山市第七中学2025年化学高一第一学期期中综合测试模拟试题含解析

您可能关注的文档

确认删除?