黑龙江省齐齐哈尔市甘南一中2024-2025学年物理高一第二学期期末教学质量检测模拟试题含解析

黑龙江省齐齐哈尔市甘南一中2024-2025学年物理高一第二学期期末教学质量检测模拟试题含解析_第1页
1/13
黑龙江省齐齐哈尔市甘南一中2024-2025学年物理高一第二学期期末教学质量检测模拟试题含解析_第2页
2/13
黑龙江省齐齐哈尔市甘南一中2024-2025学年物理高一第二学期期末教学质量检测模拟试题含解析_第3页
3/13
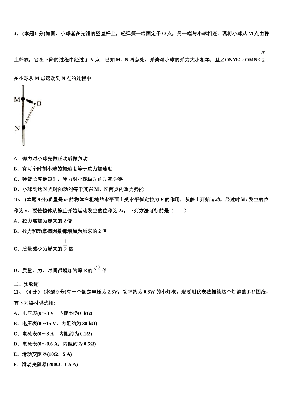
黑龙江省齐齐哈尔市甘南一中 2024-2025 学年物理高一第二学期期末教学质量检测模拟试题注意事项:1.答卷前,考生务必将自己的姓名、准考证号填写在答题卡上。2.回答选择题时,选出每小题答案后,用铅笔把答题卡上对应题目的答案标号涂黑,如需改动,用橡皮擦干净后,再选涂其它答案标号。回答非选择题时,将答案写在答题卡上,写在本试卷上无效。3.考试结束后,将本试卷和答题卡一并交回。一、选择题:本大题共 10 小题,每小题 5 分,共 50 分。在每小题给出的四个选项中,有的只有一项符合题目要求,有的有多项符合题目要求。全部选对的得 5 分,选对但不全的得 3 分,有选错的得 0 分。1、(本题 9 分)如图,从地面上方某点,将一质量为 1Kg 小球以 5m/s 的初速度沿水平方向抛出。小球经过 1s 落地。不计空气阻力,g=10m/s2。则可求出A.小球抛出时离地面的高度是 10mB.小球落地时重力的瞬时功率为 100WC.小球落地时的速度大小是 15m/sD.小球落地时的速度方向与水平地面成 30o角2、 (本题 9 分)下列物理量中,属于矢量的是( )A.路程B.加速度C.时间D.质量3、 (本题 9 分)对于两个分运动的合运动,下列说法正确的是( )A.合运动的速度一定大于两个分运动的速度B.合运动的速度一定大于其中一个分运动的速度C.合运动的方向就是物体实际运动的方向D.由两个分速度的大小就可以确定合速度的大小和方向4、(本题 9 分)假设地球和火星都绕太阳做匀速圆周运动,已知地球到太阳的距离小于火星到太阳的距离,那么( )A.地球公转周期大于火星的公转周期B.地球公转的线速度小于火星公转的线速度C.地球公转的加速度小于火星公转的加速度D.地球公转的角速度大于火星公转的角速度5、 (本题 9 分)水平传送带在外力 F 驱动下以恒定速度运动,将一块砖放置在传送带上,若砖块所受摩擦力为 f,传送带所受摩擦力为,砖块无初速放到传送带上至砖块达到与传送带相同速度的过程中以下正确的是( )A.f′所做的功等于 f 所做的功的负值B.F 所做的功与所做的功之和等于砖块所获得的动能C.F 所做的功与所做的功之和等于零D.F 所做的功等于砖块所获得的动能6、 (本题 9 分)以下关于分运动和合运动的关系的讨论中,错误的说法是( )A.两个直线运动的合运动,可能是直线运动,也可能是曲线运动B.两个匀速直线运动的合运动,可能是直线运动,也可能是曲线运动C.两个匀变速直线运动的合运动,...

1、当您付费下载文档后,您只拥有了使用权限,并不意味着购买了版权,文档只能用于自身使用,不得用于其他商业用途(如 [转卖]进行直接盈利或[编辑后售卖]进行间接盈利)。
2、本站所有内容均由合作方或网友上传,本站不对文档的完整性、权威性及其观点立场正确性做任何保证或承诺!文档内容仅供研究参考,付费前请自行鉴别。
3、如文档内容存在违规,或者侵犯商业秘密、侵犯著作权等,请点击“违规举报”。

碎片内容

黑龙江省齐齐哈尔市甘南一中2024-2025学年物理高一第二学期期末教学质量检测模拟试题含解析

您可能关注的文档

确认删除?