2026届四川省眉山第一中学办学共同体高一化学第一学期期中统考模拟试题含解析

2026届四川省眉山第一中学办学共同体高一化学第一学期期中统考模拟试题含解析_第1页
1/14
2026届四川省眉山第一中学办学共同体高一化学第一学期期中统考模拟试题含解析_第2页
2/14
2026届四川省眉山第一中学办学共同体高一化学第一学期期中统考模拟试题含解析_第3页
3/14
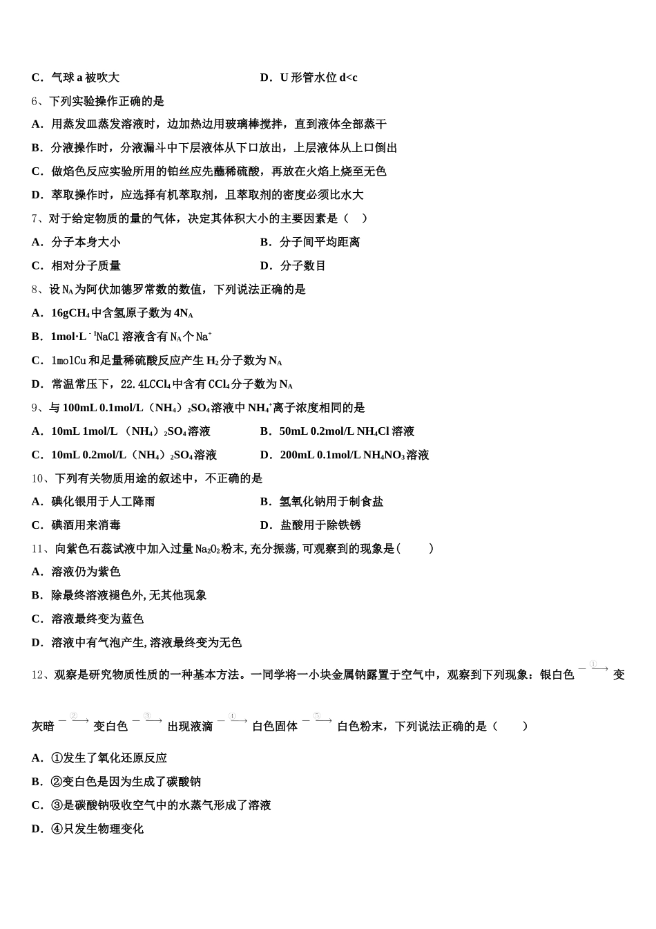
2026 届四川省眉山第一中学办学共同体高一化学第一学期期中统考模拟试题注意事项1.考生要认真填写考场号和座位序号。2.试题所有答案必须填涂或书写在答题卡上,在试卷上作答无效。第一部分必须用 2B 铅笔作答;第二部分必须用黑色字迹的签字笔作答。3.考试结束后,考生须将试卷和答题卡放在桌面上,待监考员收回。一、选择题(每题只有一个选项符合题意)1、在实验中手不慎被玻璃划破,可用 FeCl3溶液应急止血,其主要原因可能是A.FeCl3溶液有杀菌消毒作用B.FeCl3溶液能使血液聚集沉降C.FeCl3溶液能产生 Fe(OH)3沉淀堵住伤口D.FeCl3能使血液发生化学反应2、在无色透明溶液中能大量共存的离子组是A.K+、Na+、HCO3-、OH- B.Cl-、Cu2+、CO32-、K+C.NH4+、K+、OH-、SO42- D.K+、Mg2+、Cl-、SO42-3、朱自清先生在《荷塘月色》中写道:“薄薄的青雾浮起在荷塘里…月光是隔了树照过来的,高处丛生的灌木,落下参差的斑驳的黑影…”月光穿过薄雾所形成的美景仙境,其本质原因是A.夜里的月色本身就很美B.雾是一种胶体,能产生丁达尔现象C.光线是一种胶体D.颗粒直径约为 1nm~100nm 的小水滴分散在空气中4、下列说法不正确的是( )A.氯化氢的摩尔质量是 36.5 g/ molB.5 molCO2中所含的 CO2分子数为 3.01×1024C.将 0.1molNaOH 加入 1L 水中溶解,即配制得到 0.1mol/L 的 NaOH 溶液D.49g H2SO4的物质的量是 0.5 mol5、如图所示装置,试管中盛有水,气球 a 盛有干燥的固体过氧化钠颗粒,U 形管中注有浅红色的水。已知,过氧化钠与水反应是放热的.将气球用橡皮筋紧缚在试管口,实验时将气球中的固体颗粒抖落到试管 b 的水中,将发生的现象是( )A.U 形管内红色褪去B.试管内溶液变红C.气球 a 被吹大D.U 形管水位 d

1、当您付费下载文档后,您只拥有了使用权限,并不意味着购买了版权,文档只能用于自身使用,不得用于其他商业用途(如 [转卖]进行直接盈利或[编辑后售卖]进行间接盈利)。
2、本站所有内容均由合作方或网友上传,本站不对文档的完整性、权威性及其观点立场正确性做任何保证或承诺!文档内容仅供研究参考,付费前请自行鉴别。
3、如文档内容存在违规,或者侵犯商业秘密、侵犯著作权等,请点击“违规举报”。

碎片内容

2026届四川省眉山第一中学办学共同体高一化学第一学期期中统考模拟试题含解析

您可能关注的文档

确认删除?