河南省平顶山市郏县一中2025年物理高二下期中统考试题含解析

河南省平顶山市郏县一中2025年物理高二下期中统考试题含解析_第1页
1/12
河南省平顶山市郏县一中2025年物理高二下期中统考试题含解析_第2页
2/12
河南省平顶山市郏县一中2025年物理高二下期中统考试题含解析_第3页
3/12
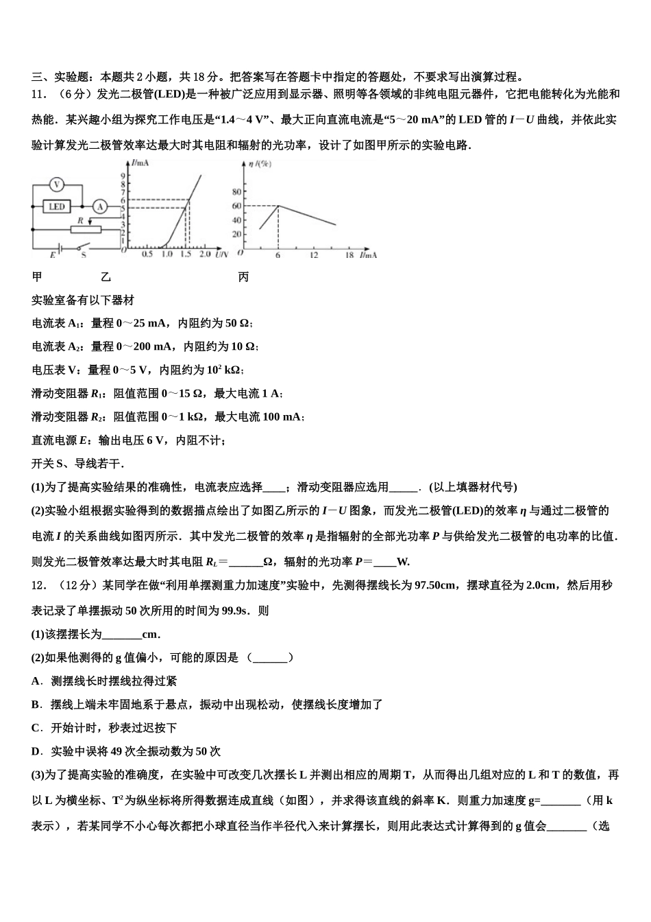
河南省平顶山市郏县一中 2025 年物理高二下期中统考试题考生请注意:1.答题前请将考场、试室号、座位号、考生号、姓名写在试卷密封线内,不得在试卷上作任何标记。2.第一部分选择题每小题选出答案后,需将答案写在试卷指定的括号内,第二部分非选择题答案写在试卷题目指定的位置上。3.考生必须保证答题卡的整洁。考试结束后,请将本试卷和答题卡一并交回。一、单项选择题:本题共 6 小题,每小题 4 分,共 24 分。在每小题给出的四个选项中,只有一项是符合题目要求的。1、下列属于液晶分子示意图的是A.B.C.D.2、某种透明液体的折射率为 2,关于全反射下列说法正确的是( )A.光从空气进入该液体时临界角为 30°B.光从空气进入该液体时临界角为 60°C.光从该液体进入空气时临界角为 30°D.光从该液体进入空气时临界角为 60°3、一定质量的理想气体(不考虑气体分子势能),在温度升高的过程中( )A.气体分子的平均动能可能不变B.外界一定对气体做功C.气体一定从外界吸收热量D.气体的内能一定增加4、两个放在绝缘架上的相同金属球相距 r,球的半径比 r 小得多,带电量大小分别为 q 和 3q,相互斥力大小为 3F.现将这两个金属球相接触,然后分开,仍放回原处,则它们之间的相互作用力大小将变为A.4F B. C.2F D.1.5F5、一列简谐横波沿 x 轴正向传播,传到 P 点时的波形如图所示,波速为 10m/s。下列说法正确的是( )A.该波的振幅为 0.5m,频率为 2HzB.此时 P 点向 y 轴负方向运动C.再经 0.9s,Q 点有沿 y 轴正方向的最大加速度D.再经 1.05s,质点 P 沿波传播方向迁移了 10.5m6、下列说法中正确的 ()A.第一类永动机和第二类永动机研制失败的原因是违背了能量守恒定律B.一定质量的理想气体的内能随着温度升高一定增大C.当分子间距 r>r0时,分子间的引力随着分子间距的增大而增大,分子间的斥力随着分子间距的增大而减小,所以分子力表现为引力D.大雾天气学生感觉到教室潮湿,说明教室内的绝对湿度较大二、多项选择题:本题共 4 小题,每小题 5 分,共 20 分。在每小题给出的四个选项中,有多个选项是符合题目要求的。全部选对的得 5 分,选对但不全的得 3 分,有选错的得 0 分。7、100 多年前的 1905 年是爱因斯坦的“奇迹”之年,这一年他先后发表了三篇具有划时代意义的论文,其中关于光量子的理论成功的解释了光电效应现象.关于光电效应,下列说法正...

1、当您付费下载文档后,您只拥有了使用权限,并不意味着购买了版权,文档只能用于自身使用,不得用于其他商业用途(如 [转卖]进行直接盈利或[编辑后售卖]进行间接盈利)。
2、本站所有内容均由合作方或网友上传,本站不对文档的完整性、权威性及其观点立场正确性做任何保证或承诺!文档内容仅供研究参考,付费前请自行鉴别。
3、如文档内容存在违规,或者侵犯商业秘密、侵犯著作权等,请点击“违规举报”。

碎片内容

河南省平顶山市郏县一中2025年物理高二下期中统考试题含解析

您可能关注的文档

确认删除?