北京十一学校2026届化学高一上期中考试试题含解析

北京十一学校2026届化学高一上期中考试试题含解析_第1页
1/18
北京十一学校2026届化学高一上期中考试试题含解析_第2页
2/18
北京十一学校2026届化学高一上期中考试试题含解析_第3页
3/18
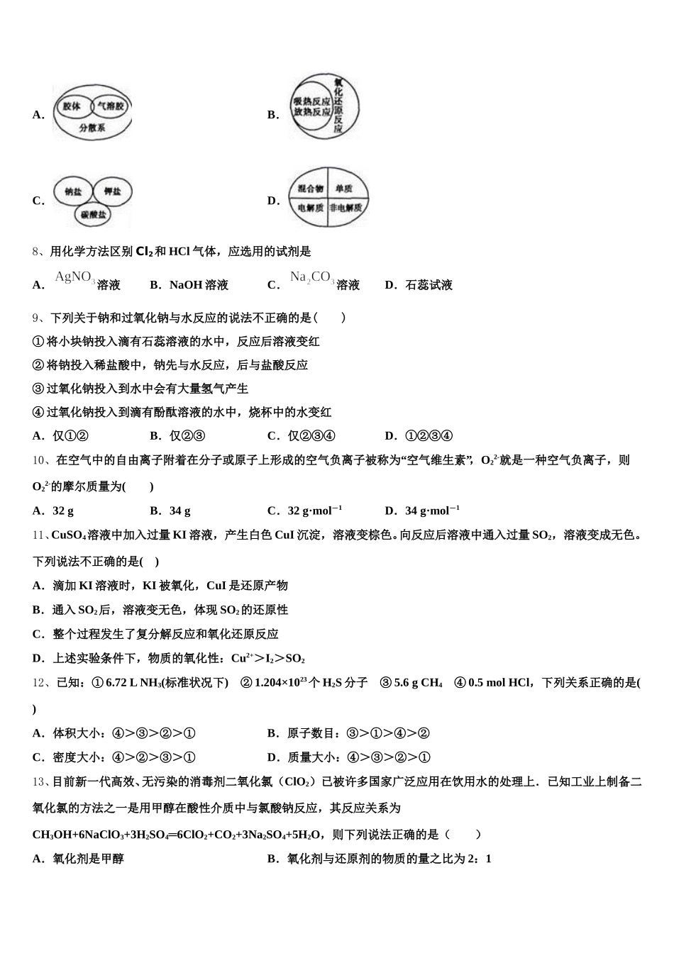
北京十一学校 2026 届化学高一上期中考试试题注意事项:1.答卷前,考生务必将自己的姓名、准考证号、考场号和座位号填写在试题卷和答题卡上。用 2B 铅笔将试卷类型(B)填涂在答题卡相应位置上。将条形码粘贴在答题卡右上角"条形码粘贴处"。2.作答选择题时,选出每小题答案后,用 2B 铅笔把答题卡上对应题目选项的答案信息点涂黑;如需改动,用橡皮擦干净后,再选涂其他答案。答案不能答在试题卷上。3.非选择题必须用黑色字迹的钢笔或签字笔作答,答案必须写在答题卡各题目指定区域内相应位置上;如需改动,先划掉原来的答案,然后再写上新答案;不准使用铅笔和涂改液。不按以上要求作答无效。4.考生必须保证答题卡的整洁。考试结束后,请将本试卷和答题卡一并交回。一、选择题(共包括 22 个小题。每小题均只有一个符合题意的选项)1、Cl2通入 70℃的某浓度的氢氧化钠水溶液中,能同时发生两个自身氧化还原反应(未配平):NaOH + Cl2→ NaCl + NaClO + H2O,NaOH + Cl2→ NaCl + NaClO3+ H2O。反应完成后测得溶液中 NaClO 与 NaClO3的数目之比为 5:2,则该溶液中 NaCl 与 NaClO 的数目之比为A.31∶B.21∶C.152∶D.11∶2、下列离子方程式正确的是A.碳酸钡与醋酸反应:2H++BaCO3= Ba2++ H2O+CO2↑B.氢氧化钡溶液与稀硫酸混合 Ba2++ SO42-+ H++OH-=BaSO4↓+H2OC.硫酸氢钠溶液与氢氧化钠溶液混合:H++OH-=H2OD.CO2通入过量的澄清石灰水中:CO2+ Ca(OH)2 =CaCO3↓+H2O3、下列分散系不能发生丁达尔现象的是( )A.豆浆B.淀粉溶液C.烟、云、雾D.蔗糖溶液4、Fe(OH)3胶体和 MgCl2溶液共同具备的性质是( )A.分散质微粒可通过滤纸 B.两者均能透过半透膜C.加入盐酸先沉淀,随后溶解 D.两者均有丁达尔现象5、用 10.0 mL 0.1 mol·L-1 的 BaCl2溶液, 可恰好分别使相同体积的硫酸铁、硫酸锌和硫酸钾三种溶液中的硫酸根离子完全沉淀,则这三种硫酸盐溶液的物质的量浓度之比是A.1:1:1B.1:2:3C.2:2:1D.1:3:36、在 KCl、MgCl2、Mg(NO3)2形成的混合溶液中,n(K+)=0.1 mol,n(Mg2+)=0.25 mol,n(Cl-)=0.2mol,则 n(NO3-)为( )A.0.15molB.0.20molC.0.25molD.0.40mol7、下列逻辑关系图中正确的是( )A.B.C.D.8、用化学方法区别 Cl2和 HCl 气体,应选用的试剂是A.溶液B.NaOH 溶液C.溶液D.石蕊试液9、下列关于钠和过氧化钠与水反应的说法不正确的是( )...

1、当您付费下载文档后,您只拥有了使用权限,并不意味着购买了版权,文档只能用于自身使用,不得用于其他商业用途(如 [转卖]进行直接盈利或[编辑后售卖]进行间接盈利)。
2、本站所有内容均由合作方或网友上传,本站不对文档的完整性、权威性及其观点立场正确性做任何保证或承诺!文档内容仅供研究参考,付费前请自行鉴别。
3、如文档内容存在违规,或者侵犯商业秘密、侵犯著作权等,请点击“违规举报”。

碎片内容

北京十一学校2026届化学高一上期中考试试题含解析

您可能关注的文档

确认删除?