山西省吕梁市孝义市2024-2025学年生物高一第二学期期末复习检测试题含解析

山西省吕梁市孝义市2024-2025学年生物高一第二学期期末复习检测试题含解析_第1页
1/8
山西省吕梁市孝义市2024-2025学年生物高一第二学期期末复习检测试题含解析_第2页
2/8
山西省吕梁市孝义市2024-2025学年生物高一第二学期期末复习检测试题含解析_第3页
3/8
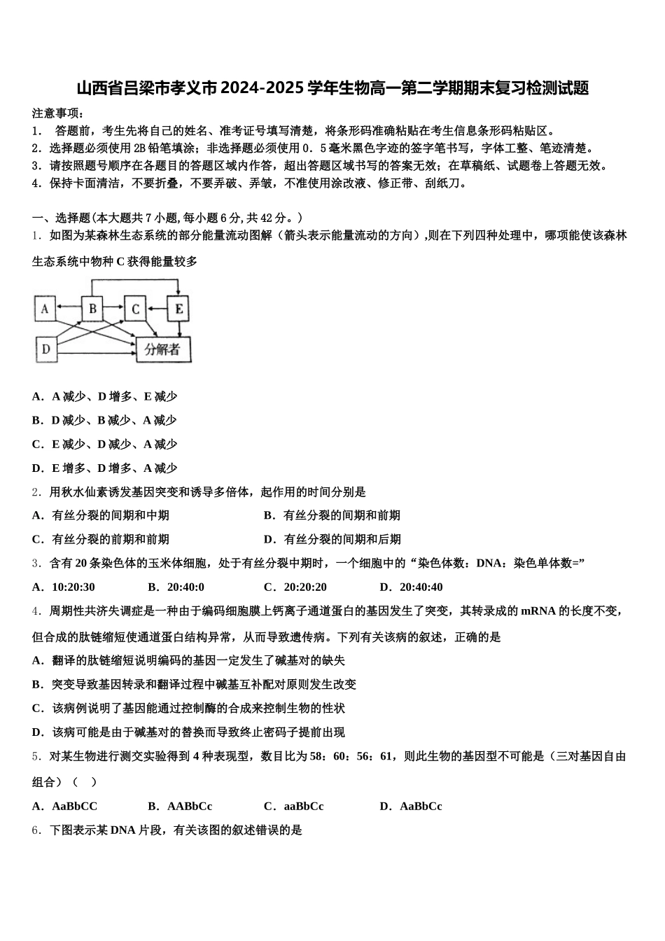
山西省吕梁市孝义市 2024-2025 学年生物高一第二学期期末复习检测试题注意事项:1. 答题前,考生先将自己的姓名、准考证号填写清楚,将条形码准确粘贴在考生信息条形码粘贴区。2.选择题必须使用 2B 铅笔填涂;非选择题必须使用 0.5 毫米黑色字迹的签字笔书写,字体工整、笔迹清楚。3.请按照题号顺序在各题目的答题区域内作答,超出答题区域书写的答案无效;在草稿纸、试题卷上答题无效。4.保持卡面清洁,不要折叠,不要弄破、弄皱,不准使用涂改液、修正带、刮纸刀。一、选择题(本大题共 7 小题,每小题 6 分,共 42 分。)1.如图为某森林生态系统的部分能量流动图解(箭头表示能量流动的方向),则在下列四种处理中,哪项能使该森林生态系统中物种 C 获得能量较多A.A 减少、D 增多、E 减少B.D 减少、B 减少、A 减少C.E 减少、D 减少、A 减少D.E 增多、D 增多、A 减少2.用秋水仙素诱发基因突变和诱导多倍体,起作用的时间分别是A.有丝分裂的间期和中期B.有丝分裂的间期和前期C.有丝分裂的前期和前期D.有丝分裂的间期和后期3.含有 20 条染色体的玉米体细胞,处于有丝分裂中期时,一个细胞中的“染色体数:DNA:染色单体数=” A.10:20:30B.20:40:0C.20:20:20D.20:40:404.周期性共济失调症是一种由于编码细胞膜上钙离子通道蛋白的基因发生了突变,其转录成的 mRNA 的长度不变,但合成的肽链缩短使通道蛋白结构异常,从而导致遗传病。下列有关该病的叙述,正确的是A.翻译的肽链缩短说明编码的基因一定发生了碱基对的缺失B.突变导致基因转录和翻译过程中碱基互补配对原则发生改变C.该病例说明了基因能通过控制酶的合成来控制生物的性状D.该病可能是由于碱基对的替换而导致终止密码子提前出现5.对某生物进行测交实验得到 4 种表现型,数目比为 58:60:56:61,则此生物的基因型不可能是(三对基因自由组合)( )A.AaBbCCB.AABbCcC.aaBbCcD.AaBbCc6.下图表示某 DNA 片段,有关该图的叙述错误的是A.DNA 解旋酶作用于①处的化学键B.②③④可能为腺嘌呤脱氧核糖核苷酸C.该 DNA 分子中嘌呤数与嘧啶个数相等D.⑥在 DNA 中的特定排列顺序可代表遗传信息7.根据基因的自由组合定律,在正常情况下,基因型为 YyRr 的豌豆不能产生的配子是( )A.YYB.YRC.YrD.yR8.(10 分)下列各项中,依据“碱基互补配对原则”的有DNA①的复制 ② RNA 的复制 ③转录 ④翻译 ⑤逆转录...

1、当您付费下载文档后,您只拥有了使用权限,并不意味着购买了版权,文档只能用于自身使用,不得用于其他商业用途(如 [转卖]进行直接盈利或[编辑后售卖]进行间接盈利)。
2、本站所有内容均由合作方或网友上传,本站不对文档的完整性、权威性及其观点立场正确性做任何保证或承诺!文档内容仅供研究参考,付费前请自行鉴别。
3、如文档内容存在违规,或者侵犯商业秘密、侵犯著作权等,请点击“违规举报”。

碎片内容

山西省吕梁市孝义市2024-2025学年生物高一第二学期期末复习检测试题含解析

您可能关注的文档

确认删除?