2024-2025学年山东省莱州市一中高二下物理期中学业质量监测模拟试题含解析

2024-2025学年山东省莱州市一中高二下物理期中学业质量监测模拟试题含解析_第1页
1/11
2024-2025学年山东省莱州市一中高二下物理期中学业质量监测模拟试题含解析_第2页
2/11
2024-2025学年山东省莱州市一中高二下物理期中学业质量监测模拟试题含解析_第3页
3/11
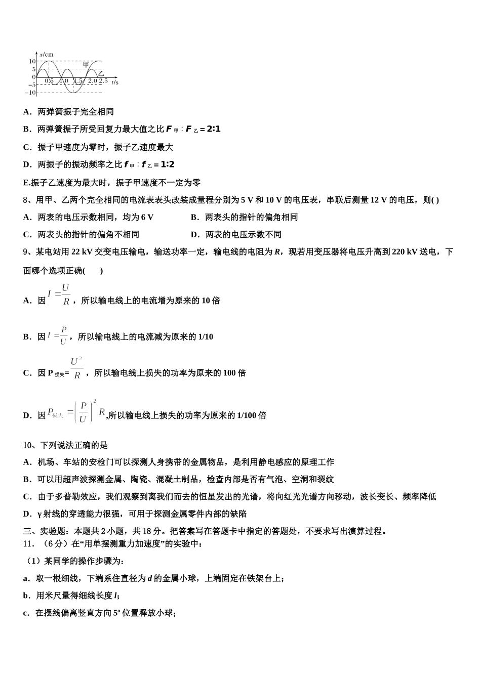
2024-2025 学年山东省莱州市一中高二下物理期中学业质量监测模拟试题考生须知:1.全卷分选择题和非选择题两部分,全部在答题纸上作答。选择题必须用 2B 铅笔填涂;非选择题的答案必须用黑色字迹的钢笔或答字笔写在“答题纸”相应位置上。2.请用黑色字迹的钢笔或答字笔在“答题纸”上先填写姓名和准考证号。3.保持卡面清洁,不要折叠,不要弄破、弄皱,在草稿纸、试题卷上答题无效。一、单项选择题:本题共 6 小题,每小题 4 分,共 24 分。在每小题给出的四个选项中,只有一项是符合题目要求的。1、一个密闭容器中装有气体,当温度变化时气体压强增大了(不考虑容器热胀冷缩),则 ()A.密度增大B.密度减小C.分子平均动能增大D.分子平均动能减小2、如图所示,理想变压器原线圈接在交流电源上,图中各电表均为理想电表,下列说法正确的是 A.当滑动触头 P 向上滑动时,消耗的功率变大B.当滑动触头 P 向上滑动时,电压表 V 示数变小C.当滑动触头 P 向上滑动时,电流表示数变大D.若闭合开关 S,则电流表示数变大,示数变小3、如图所示,玻璃管 A 和 B 同样粗细,A 的上端封闭,两管下端用橡皮管连通,两管中水银柱高度差为 h,若将 B 管慢慢地提起,则( )A.A 管内空气柱将变长B.A 管内空气柱将变短C.两管内水银柱高度差不变D.两管内水银柱高度差将减小4、质量为 2m 的小球 A 在光滑水平面上以速度 v0与质量为 m 的静止小球 B 发生在一条直线上,且碰撞后 A 球动能变为原来的,那么碰撞后 B 的速率有可能是A.B.C.D.5、如图所示,一导热良好的汽缸内用活塞封住一定量的气体(不计活塞厚度及与缸壁之间的摩擦),用一弹簧连接活塞,将整个汽缸悬挂在天花板上。弹簧长度为 L,活塞距地面的高度为 h,汽缸底部距地面的高度为 H,活塞内气体压强为 p,体积为 V,下列说法正确的是( )A.当外界温度升高(大气压不变)时,L 变大、H 减小、p 变大、V 变大B.当外界温度升高(大气压不变)时,h 减小、H 变大、p 变大、V 减小C.当外界大气压变小(温度不变)时,h 不变、H 减小、p 减小、V 变大D.当外界大气压变小(温度不变)时,L 不变、H 变大、p 减小、V 不变6、如图为两分子系统的势能 Ep与两分子间距离 r 的关系曲线。下列说法正确的是( )A.当 r 大于 r1时,分子间的作用力表现为引力B.当 r 小于 r1时,分子间的作用力表现为斥力C.当 r 等...

1、当您付费下载文档后,您只拥有了使用权限,并不意味着购买了版权,文档只能用于自身使用,不得用于其他商业用途(如 [转卖]进行直接盈利或[编辑后售卖]进行间接盈利)。
2、本站所有内容均由合作方或网友上传,本站不对文档的完整性、权威性及其观点立场正确性做任何保证或承诺!文档内容仅供研究参考,付费前请自行鉴别。
3、如文档内容存在违规,或者侵犯商业秘密、侵犯著作权等,请点击“违规举报”。

碎片内容

2024-2025学年山东省莱州市一中高二下物理期中学业质量监测模拟试题含解析

您可能关注的文档

确认删除?