云南省保山市隆阳区2025年高二物理第二学期期中考试试题含解析

云南省保山市隆阳区2025年高二物理第二学期期中考试试题含解析_第1页
1/12
云南省保山市隆阳区2025年高二物理第二学期期中考试试题含解析_第2页
2/12
云南省保山市隆阳区2025年高二物理第二学期期中考试试题含解析_第3页
3/12
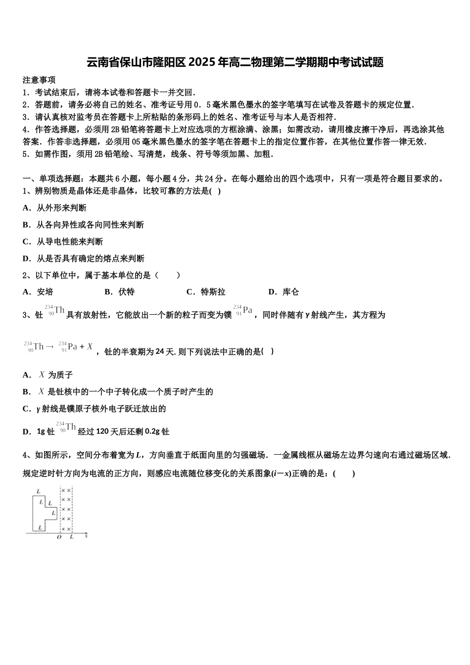
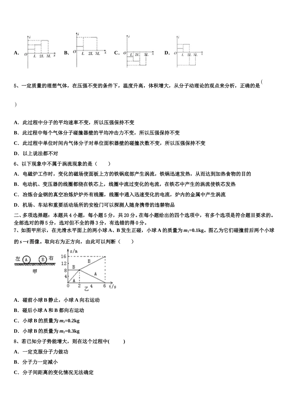
云南省保山市隆阳区 2025 年高二物理第二学期期中考试试题注意事项1.考试结束后,请将本试卷和答题卡一并交回.2.答题前,请务必将自己的姓名、准考证号用 0.5 毫米黑色墨水的签字笔填写在试卷及答题卡的规定位置.3.请认真核对监考员在答题卡上所粘贴的条形码上的姓名、准考证号与本人是否相符.4.作答选择题,必须用 2B 铅笔将答题卡上对应选项的方框涂满、涂黑;如需改动,请用橡皮擦干净后,再选涂其他答案.作答非选择题,必须用 05 毫米黑色墨水的签字笔在答题卡上的指定位置作答,在其他位置作答一律无效.5.如需作图,须用 2B 铅笔绘、写清楚,线条、符号等须加黑、加粗.一、单项选择题:本题共 6 小题,每小题 4 分,共 24 分。在每小题给出的四个选项中,只有一项是符合题目要求的。1、辨别物质是晶体还是非晶体,比较可靠的方法是( )A.从外形来判断B.从各向异性或各向同性来判断C.从导电性能来判断D.从是否具有确定的熔点来判断2、以下单位中,属于基本单位的是( )A.安培B.伏特C.特斯拉D.库仑3、钍具有放射性,它能放出一个新的粒子而变为镤,同时伴随有 γ 射线产生,其方程为,钍的半衰期为 24 天.则下列说法中正确的是( )A.为质子B.是钍核中的一个中子转化成一个质子时产生的C.γ 射线是镤原子核外电子跃迁放出的D.1g 钍经过 120 天后还剩 0.2g 钍4、如图所示,空间分布着宽为 L,方向垂直于纸面向里的匀强磁场.一金属线框从磁场左边界匀速向右通过磁场区域.规定逆时针方向为电流的正方向,则感应电流随位移变化的关系图象(i-x)正确的是:( ) A.B.C.D.5、一定质量的理想气体,在压强不变的条件下,温度升高,体积增大,从分子动理论的观点来分析,正确的是 A.此过程中分子的平均速率不变,所以压强保持不变B.此过程中每个气体分子碰撞器壁的平均冲击力不变,所以压强保持不变C.此过程中单位时间内气体分子对单位面积器壁的碰撞次数不变,所以压强保持不变D.以上说法都不对6、以下现象中不属于涡流现象的是( )A.电磁炉工作时,变化的磁场使面板上方的铁锅底部产生涡流,铁锅迅速发热,从而达到加热食物的目的B.电动机、变压器的线圈都绕在铁芯上,线圈中流过变化的电流,在铁芯中产生的涡流使铁芯发热C.冶炼合金钢的真空冶炼炉炉外有线圈,线圈中通入迅速变化的电流,炉内的金属中产生涡流D.机场、车站和重要活动场所的安检门可以探测人随身携带的违禁物品...

1、当您付费下载文档后,您只拥有了使用权限,并不意味着购买了版权,文档只能用于自身使用,不得用于其他商业用途(如 [转卖]进行直接盈利或[编辑后售卖]进行间接盈利)。
2、本站所有内容均由合作方或网友上传,本站不对文档的完整性、权威性及其观点立场正确性做任何保证或承诺!文档内容仅供研究参考,付费前请自行鉴别。
3、如文档内容存在违规,或者侵犯商业秘密、侵犯著作权等,请点击“违规举报”。

碎片内容

云南省保山市隆阳区2025年高二物理第二学期期中考试试题含解析

您可能关注的文档

确认删除?