陕西省延安市吴起县吴起高级中学2024-2025学年高一下语文期末复习检测试题含解析

陕西省延安市吴起县吴起高级中学2024-2025学年高一下语文期末复习检测试题含解析_第1页
1/17
陕西省延安市吴起县吴起高级中学2024-2025学年高一下语文期末复习检测试题含解析_第2页
2/17
陕西省延安市吴起县吴起高级中学2024-2025学年高一下语文期末复习检测试题含解析_第3页
3/17
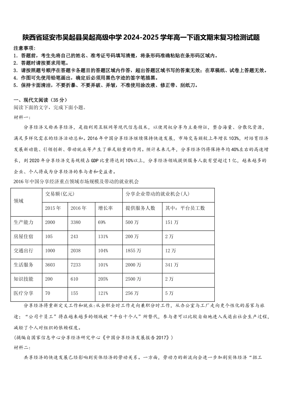
陕西省延安市吴起县吴起高级中学 2024-2025 学年高一下语文期末复习检测试题注意事项:1.答题前,考生先将自己的姓名、准考证号码填写清楚,将条形码准确粘贴在条形码区域内。2.答题时请按要求用笔。3.请按照题号顺序在答题卡各题目的答题区域内作答,超出答题区域书写的答案无效;在草稿纸、试卷上答题无效。4.作图可先使用铅笔画出,确定后必须用黑色字迹的签字笔描黑。5.保持卡面清洁,不要折暴、不要弄破、弄皱,不准使用涂改液、修正带、刮纸刀。一、现代文阅读(35 分)阅读下面的文字,完成下面小题。材料一:分享经济又称共享经济,是指利用互联网等现代信息技术,以使用权分享为主要特征,整合海量、分散化资源,满足多样化需求的经济活动总和。2016 年中国分享经济继续保持快速发展,市场交易额较上年增长 103%,对培育经济发展新动能、引领创新、带动就业等产生了举足轻重的作用。预计未来几年,分享经济仍将保持年均 40%左右的高速增长,到 2020 年分享经济交易规模占 GDP 比重将达到 10%以上,分享经济领域提供服务人数有望超过 1 亿,越来越多的企业、个人将成为分享经济的参与者和受益者。2016 年中国分享经济重点领域市场规模及带动的就业机会领域交易额(亿元)分享企业带动的就业机会(人)2015 年2016 年增长率提供服务人数其中:平台员工数生产能力2000338069%500 万151 万房屋住宿105243131%200 万2 万交通出行10002038104%1855 万12 万生活服务36037233101%2000 万341 万知识技能200610205%2500 万2 万医疗分享70155121%256 万5 万分享经济将重新定义工作和就业:从全职全时工作走向兼职分时工作,从办公室与工厂走向更个性化的居家与旅途;“公司十员工”将在越来越多的领域被“平台十个人”所替代,参与者可以比较自由地进入或退出社会生产过程,减轻了个人对组织的依赖程度。(摘编自国家信息中心分享经济研究中心《中国分享经济发展报告 2017》)材料二:共享经济的快速发展已经影响到实体经济的劳动关系。一方面,劳动力的新流向会进一步加剧实体经济“招工难”现象,加大劳动关系运行风险。另一方面,劳动者就业从实体经济转向共享经济,也意味着从国家构建的劳动保护网络中脱离,不再享受劳动法律规定的劳动者的各种权利,从劳动关系转变为劳务关系或商务关系,以“自雇”的个体经济方式出现,这不仅是劳动者权益的一种损失,也使得劳动者面临更大的市场经济风险。因此,政府相关部门应当对...

1、当您付费下载文档后,您只拥有了使用权限,并不意味着购买了版权,文档只能用于自身使用,不得用于其他商业用途(如 [转卖]进行直接盈利或[编辑后售卖]进行间接盈利)。
2、本站所有内容均由合作方或网友上传,本站不对文档的完整性、权威性及其观点立场正确性做任何保证或承诺!文档内容仅供研究参考,付费前请自行鉴别。
3、如文档内容存在违规,或者侵犯商业秘密、侵犯著作权等,请点击“违规举报”。

碎片内容

陕西省延安市吴起县吴起高级中学2024-2025学年高一下语文期末复习检测试题含解析

您可能关注的文档

确认删除?