江苏省如皋中学2026届化学高一第一学期期中教学质量检测试题含解析

江苏省如皋中学2026届化学高一第一学期期中教学质量检测试题含解析_第1页
1/21
江苏省如皋中学2026届化学高一第一学期期中教学质量检测试题含解析_第2页
2/21
江苏省如皋中学2026届化学高一第一学期期中教学质量检测试题含解析_第3页
3/21
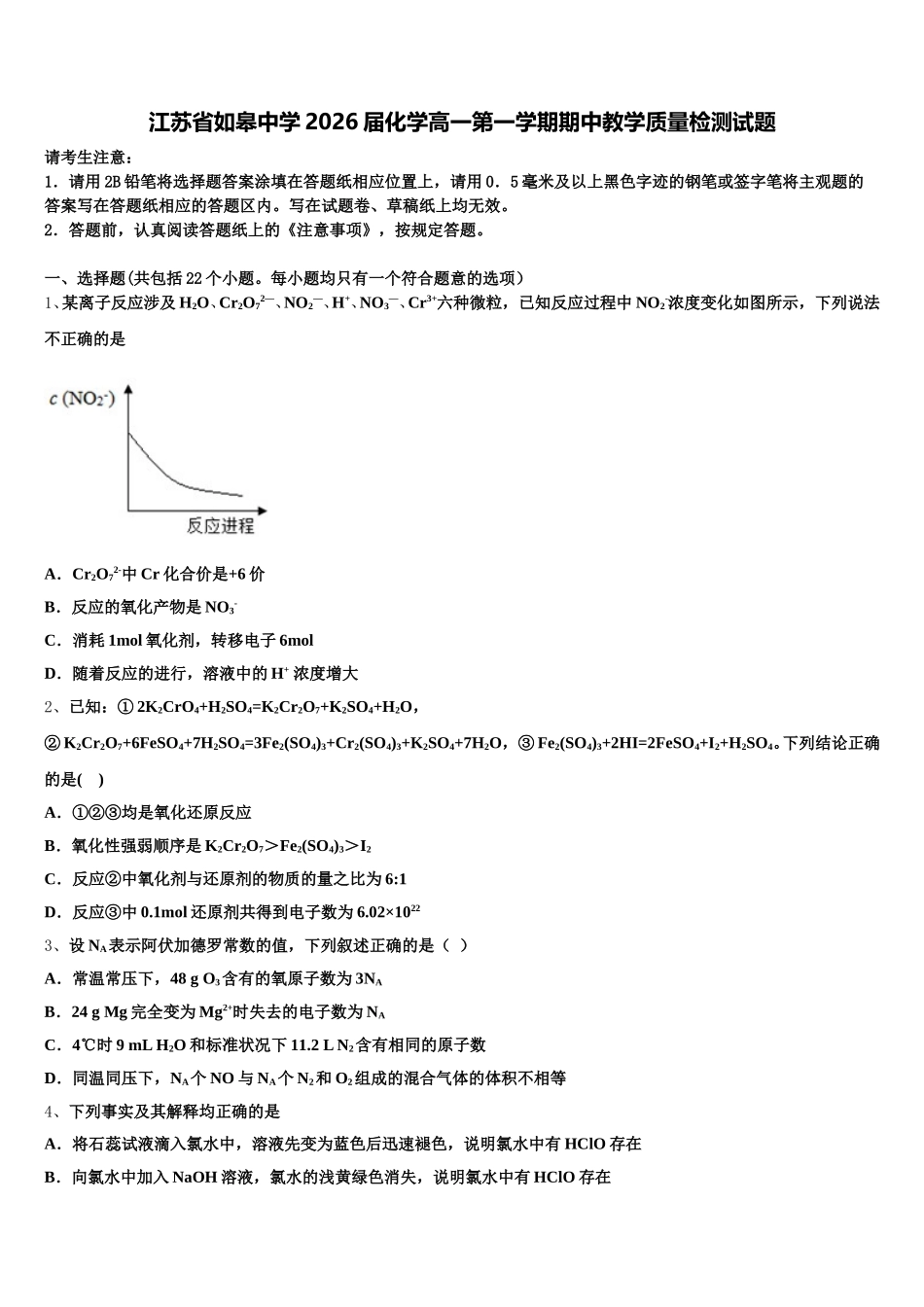
江苏省如皋中学 2026 届化学高一第一学期期中教学质量检测试题请考生注意:1.请用 2B 铅笔将选择题答案涂填在答题纸相应位置上,请用 0.5 毫米及以上黑色字迹的钢笔或签字笔将主观题的答案写在答题纸相应的答题区内。写在试题卷、草稿纸上均无效。2.答题前,认真阅读答题纸上的《注意事项》,按规定答题。一、选择题(共包括 22 个小题。每小题均只有一个符合题意的选项)1、某离子反应涉及 H2O、Cr2O72―、NO2―、H+、NO3―、Cr3+六种微粒,已知反应过程中 NO2-浓度变化如图所示,下列说法不正确的是A.Cr2O72-中 Cr 化合价是+6 价B.反应的氧化产物是 NO3-C.消耗 1mol 氧化剂,转移电子 6molD.随着反应的进行,溶液中的 H+ 浓度增大2、已知:① 2K2CrO4+H2SO4=K2Cr2O7+K2SO4+H2O,② K2Cr2O7+6FeSO4+7H2SO4=3Fe2(SO4)3+Cr2(SO4)3+K2SO4+7H2O,③ Fe2(SO4)3+2HI=2FeSO4+I2+H2SO4。下列结论正确的是( )A.①②③均是氧化还原反应B.氧化性强弱顺序是 K2Cr2O7>Fe2(SO4)3>I2C.反应②中氧化剂与还原剂的物质的量之比为 6:1D.反应③中 0.1mol 还原剂共得到电子数为 6.02×10223、设 NA表示阿伏加德罗常数的值,下列叙述正确的是( )A.常温常压下,48 g O3含有的氧原子数为 3NAB.24 g Mg 完全变为 Mg2+时失去的电子数为 NAC.4℃时 9 mL H2O 和标准状况下 11.2 L N2含有相同的原子数D.同温同压下,NA个 NO 与 NA个 N2和 O2组成的混合气体的体积不相等4、下列事实及其解释均正确的是A.将石蕊试液滴入氯水中,溶液先变为蓝色后迅速褪色,说明氯水中有 HClO 存在B.向氯水中加入 NaOH 溶液,氯水的浅黄绿色消失,说明氯水中有 HClO 存在C.向包有 Na2O2粉末的脱脂棉上滴加几滴水,脱脂棉剧烈燃烧起来,说明 Na2O2 与 H2O 反应放热且有氧气生成D.将钠长期暴露在空气中的产物是 NaHCO3,原因是钠与氧气反应生成的 Na2O 与水和二氧化碳反应5、下列各组中的离子,能在溶液中大量共存的是( )。A.H+、Cl-、Ca2+、B.Na+、Mg2+、SO42-、OH-C.K+、Na+、OH-、Cl-D.Cu2+、Ba2+、Cl-、SO42-6、高铁酸钾(K2FeO4)是一种高效绿色水处理剂,其工业制备的反应原理为:2Fe(OH)3 +3KClO+4KOH== 2K2FeO4 + 3KCl + 5H2O ,下列说法正确的是A.高铁酸钾中铁的化合价为+7B.该反应不是氧化还原反应C.生成物中 K2FeO4与 KCl 的物质的量之比为 2:3D.KClO 和 KOH 从...

1、当您付费下载文档后,您只拥有了使用权限,并不意味着购买了版权,文档只能用于自身使用,不得用于其他商业用途(如 [转卖]进行直接盈利或[编辑后售卖]进行间接盈利)。
2、本站所有内容均由合作方或网友上传,本站不对文档的完整性、权威性及其观点立场正确性做任何保证或承诺!文档内容仅供研究参考,付费前请自行鉴别。
3、如文档内容存在违规,或者侵犯商业秘密、侵犯著作权等,请点击“违规举报”。

碎片内容

江苏省如皋中学2026届化学高一第一学期期中教学质量检测试题含解析

您可能关注的文档

确认删除?