云南省红河县一中2025届物理高一下期末综合测试试题含解析

云南省红河县一中2025届物理高一下期末综合测试试题含解析_第1页
1/13
云南省红河县一中2025届物理高一下期末综合测试试题含解析_第2页
2/13
云南省红河县一中2025届物理高一下期末综合测试试题含解析_第3页
3/13
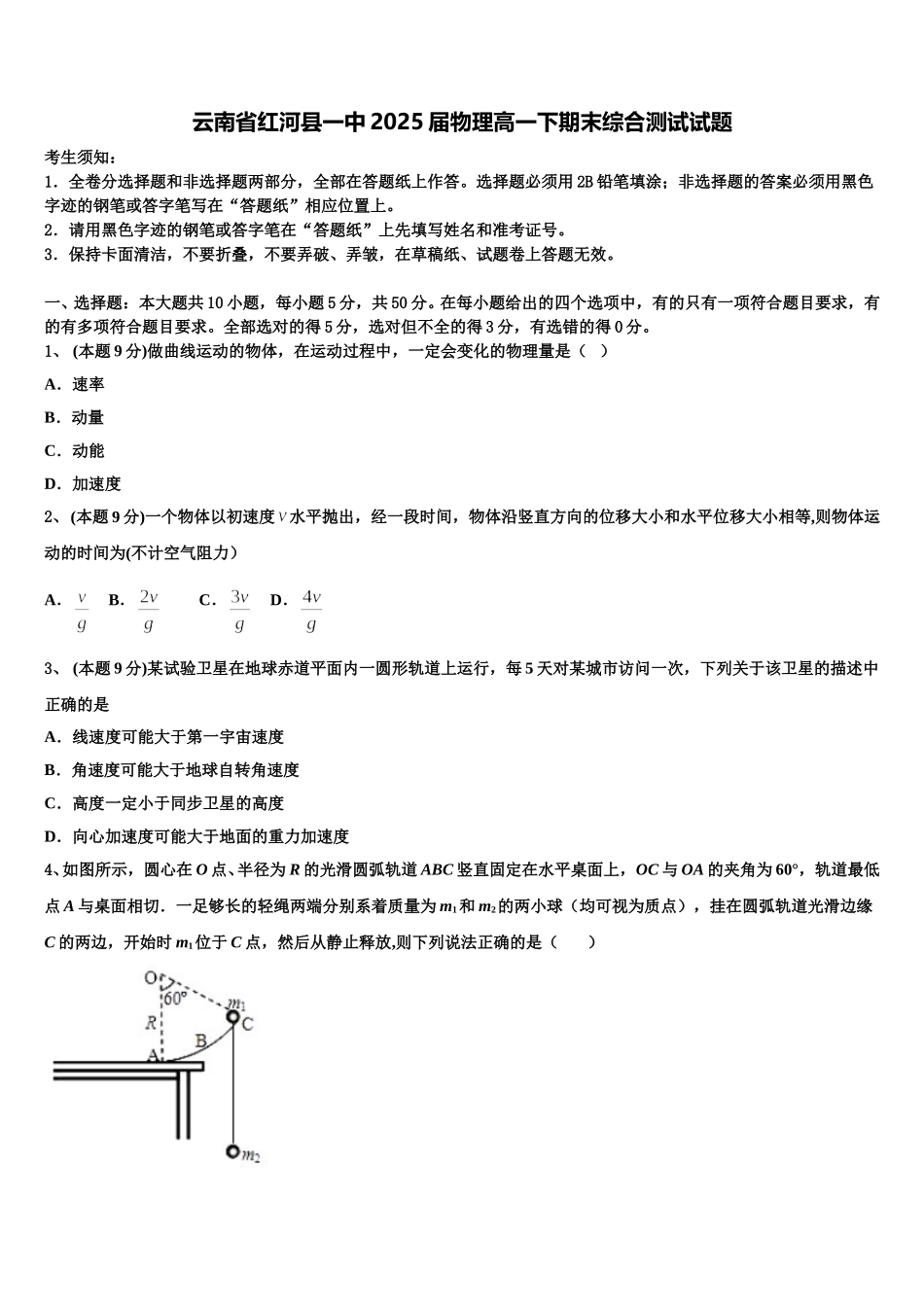
云南省红河县一中 2025 届物理高一下期末综合测试试题考生须知:1.全卷分选择题和非选择题两部分,全部在答题纸上作答。选择题必须用 2B 铅笔填涂;非选择题的答案必须用黑色字迹的钢笔或答字笔写在“答题纸”相应位置上。2.请用黑色字迹的钢笔或答字笔在“答题纸”上先填写姓名和准考证号。3.保持卡面清洁,不要折叠,不要弄破、弄皱,在草稿纸、试题卷上答题无效。一、选择题:本大题共 10 小题,每小题 5 分,共 50 分。在每小题给出的四个选项中,有的只有一项符合题目要求,有的有多项符合题目要求。全部选对的得 5 分,选对但不全的得 3 分,有选错的得 0 分。1、 (本题 9 分)做曲线运动的物体,在运动过程中,一定会变化的物理量是( )A.速率B.动量C.动能D.加速度2、 (本题 9 分)一个物体以初速度水平抛出,经一段时间,物体沿竖直方向的位移大小和水平位移大小相等,则物体运动的时间为(不计空气阻力)A. B. C. D.3、 (本题 9 分)某试验卫星在地球赤道平面内一圆形轨道上运行,每 5 天对某城市访问一次,下列关于该卫星的描述中正确的是A.线速度可能大于第一宇宙速度B.角速度可能大于地球自转角速度C.高度一定小于同步卫星的高度D.向心加速度可能大于地面的重力加速度4、如图所示,圆心在 O 点、半径为 R 的光滑圆弧轨道 ABC 竖直固定在水平桌面上,OC 与 OA 的夹角为 60°,轨道最低点 A 与桌面相切.一足够长的轻绳两端分别系着质量为 m1和 m2的两小球(均可视为质点),挂在圆弧轨道光滑边缘C 的两边,开始时 m1位于 C 点,然后从静止释放,则下列说法正确的是( )A.在 m1由 C 点下滑到 A 点的过程中两球速度大小始终相等B.在 m1由 C 点下滑到 A 点的过程中,重力对 m1做功功率先增大后减少C.在 m1由 C 点下滑到 A 点的过程中,m1机械能守恒D.若 m1恰好能沿圆弧下滑到 A 点,则 m1=3m25、体育课结束后,小聪捡起一楼地面上的篮球并带到四楼教室放下。已知篮球的质量为 600g,教室到一楼地面的高度为 10m,则该过程中,小聪对篮球所做的功最接近于A.10JB.60JC.100JD.6000J6、如图为某运动员低空跳伞表演,假设质量为 m 的运动员在下落高度 h 的一段过程中受恒定阻力作用,匀加速下落的加速度为g(g 为重力加速度)。在该运动过程中,下列说法正确的是( ) A.运动员的重力势能减少了mghB.运动员的动能增加了mghC.运动员克服阻...

1、当您付费下载文档后,您只拥有了使用权限,并不意味着购买了版权,文档只能用于自身使用,不得用于其他商业用途(如 [转卖]进行直接盈利或[编辑后售卖]进行间接盈利)。
2、本站所有内容均由合作方或网友上传,本站不对文档的完整性、权威性及其观点立场正确性做任何保证或承诺!文档内容仅供研究参考,付费前请自行鉴别。
3、如文档内容存在违规,或者侵犯商业秘密、侵犯著作权等,请点击“违规举报”。

碎片内容

云南省红河县一中2025届物理高一下期末综合测试试题含解析

您可能关注的文档

确认删除?