山东省济南实验市级名校2026届初三下学期第二次周练语文试题试卷含解析

山东省济南实验市级名校2026届初三下学期第二次周练语文试题试卷含解析_第1页
1/18
山东省济南实验市级名校2026届初三下学期第二次周练语文试题试卷含解析_第2页
2/18
山东省济南实验市级名校2026届初三下学期第二次周练语文试题试卷含解析_第3页
3/18
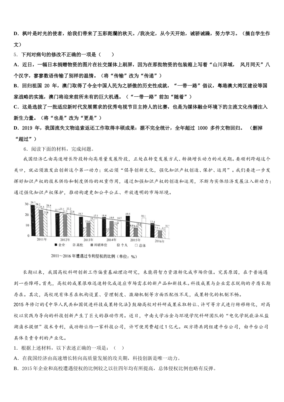
山东省济南实验市级名校 2026 届初三下学期第二次周练语文试题试卷考生请注意:1.答题前请将考场、试室号、座位号、考生号、姓名写在试卷密封线内,不得在试卷上作任何标记。2.第一部分选择题每小题选出答案后,需将答案写在试卷指定的括号内,第二部分非选择题答案写在试卷题目指定的位置上。3.考生必须保证答题卡的整洁。考试结束后,请将本试卷和答题卡一并交回。一、积累与运用1.下列文学、文化常识表述有误的一项是( )A.司马迁用毕生精力著成的我国第一部纪传体通史《史记》,刘向整理编辑的国别体史书《战国策》,司马光主持编纂的编年体通史《资治通鉴》,它们都是我国古代文学宝库中的璀璨明珠。B.祥子是老舍作品《骆驼祥子》的主人公,他作为人力车夫,最大的梦想是拥有自己的车。他经历了三起三落,其希望一次次破灭,他与命运的抗争以惨败告终。C.古人称谓有谦称和尊称之别。“愚见”“鄙人”“寒舍”属于谦辞,“惠顾”“赐教”“久仰”属于敬辞。D.“唐宋八大家”的作品至今为人所称颂,如韩愈的《马说》、柳宗元的《小石潭记》、欧阳修的《醉翁亭记》和范仲淹的《岳阳楼记》等。2.下列关于文学常识及文化常识的表述,不正确的一项是( )A.2018 年是农历戊戌年,按传统说法是属狗人的本命年,根据干支纪年法推算,2019 年是农历己亥年,是属猪人的本命年。B.书法艺术中的“文房四宝”指的是“笔墨纸砚”;传统文化中所说的“岁寒三友”指的是“松竹梅”;科举考试 “连中三元”中的“三元”指的是“解元、会元、状元”。C.古文标题中表明文体时,“序”一般是用以陈述创作主旨及经过的一种文体;“说”是一种说明文体;“表”是古代向帝王上书陈情言事的一种文体。D.古时住宅旁常栽桑树、梓树,后人就用“桑梓”指家乡;“长河落日圆”中的“河”指黄河;“巴东三峡巫峡长”中的“巫峡”是长江三峡之一,另外两峡是瞿塘峡、西陵峡。3.请选出下列词语中加点词读音完全正确的一组( )A.娉婷(pīn) 妖娆(ráo) 摇曳(yì) 自惭形秽(huì)B.惊骇(hài) 箴言(zhēn) 遁词(dùn) 孜孜不倦(zī)C.阴晦(huì) 恣睢(suī) 拮据(jù) 前仆后继(fū)D.宽宥(yǒu) 濡养(rú) 栈桥(jiàn) 走投无路(tóu)4.下列句子中没有错别字的一项是( )A.母亲有胡同情节,因此主张回迁。/精诚所致,金石为开。/这样做危急皇权。(摘自电视字幕)B.怡神茶店,愉悦身心,欢迎光临...

1、当您付费下载文档后,您只拥有了使用权限,并不意味着购买了版权,文档只能用于自身使用,不得用于其他商业用途(如 [转卖]进行直接盈利或[编辑后售卖]进行间接盈利)。
2、本站所有内容均由合作方或网友上传,本站不对文档的完整性、权威性及其观点立场正确性做任何保证或承诺!文档内容仅供研究参考,付费前请自行鉴别。
3、如文档内容存在违规,或者侵犯商业秘密、侵犯著作权等,请点击“违规举报”。

碎片内容

山东省济南实验市级名校2026届初三下学期第二次周练语文试题试卷含解析

您可能关注的文档

确认删除?