湖北省十堰市北京路中学2025年高二物理第二学期期中达标测试试题含解析

湖北省十堰市北京路中学2025年高二物理第二学期期中达标测试试题含解析_第1页
1/12
湖北省十堰市北京路中学2025年高二物理第二学期期中达标测试试题含解析_第2页
2/12
湖北省十堰市北京路中学2025年高二物理第二学期期中达标测试试题含解析_第3页
3/12
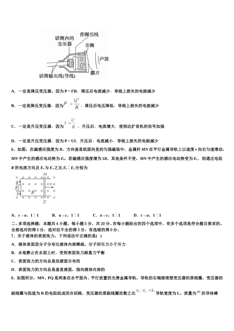
湖北省十堰市北京路中学 2025 年高二物理第二学期期中达标测试试题注意事项1.考生要认真填写考场号和座位序号。2.试题所有答案必须填涂或书写在答题卡上,在试卷上作答无效。第一部分必须用 2B 铅笔作答;第二部分必须用黑色字迹的签字笔作答。3.考试结束后,考生须将试卷和答题卡放在桌面上,待监考员收回。一、单项选择题:本题共 6 小题,每小题 4 分,共 24 分。在每小题给出的四个选项中,只有一项是符合题目要求的。1、一同学在做“研究感应电流的产生条件”的实验时,用电池组、滑动变阻器、带铁芯的线圈 A、线圈 B、灵敏电流计及开关组成下图电路.在开关闭合、线圈 A 放在线圈 B 中的情况下,该同学发现:将滑动变阻器的滑片 P 向右加速滑动时,电流计指针向右偏转.当开关闭合时,以下说法正确的是______.A.将滑动变阻器的滑片 P 向左匀速滑动过程中,电流计指针静止在中央零刻度B.将滑动变阻器的滑片 P 向左减速滑动,电流计指针向右偏转C.将线圈 A 向上抽出 B 线圈的过程中,电流计指针向左偏转D.将线圈 A 内铁芯抽出过程中,电流计指针向右偏转2、如图,纸面内有两条互相垂直的长直绝缘导线 L1、L2,L1中的电流方向向左,L2中的电流方向向上,电流大小相等.在两导线所在平面上有 a、b、c、d 四点,四点构成正方形,且距两导线距离都相等,整个系统处于外加匀强磁场中,外磁场的磁感应强度大小为 B0,方向垂直于纸而向里.已知 b 点的磁感应强度大小为 3B0,方向也垂直于纸面向里.则下列判断正确的是A.a 点磁感应强度大小为 B0,方向重直于纸面向外B.流经 L1的电流在 b 点产生的磁感应强度大小为 2B0C.c 点磁感应强度大小为 B0,方向垂直于纸面向里D.d 点磁感应强度大小为 2B0,方向垂直于纸面向外3、对于带电微粒的辐射和吸收能量时的特点,以下说法错误的是( )A.以某一个最小能量值一份一份地辐射B.辐射和吸收的能量是某一最小值的整数倍C.辐射和吸收的能量是量子化的D.吸收的能量可以是连续的4、如图所示,固定在绝缘水平面上的光滑平行金属导轨,间距为 L,右端接有阻值为 R 的电阻,空间存在方向竖直向上、磁感应强度为 B 的匀强磁场.质量为 m、电阻为 2R 的导体棒 ab 与固定绝缘弹簧相连,放在导轨上,并与导轨接触良好.初始时刻,弹簧处于自然长度.给导体棒水平向右的初速度 v0,导体棒往复运动一段时间后静止.不计导轨电阻,下列说法中正确的...

1、当您付费下载文档后,您只拥有了使用权限,并不意味着购买了版权,文档只能用于自身使用,不得用于其他商业用途(如 [转卖]进行直接盈利或[编辑后售卖]进行间接盈利)。
2、本站所有内容均由合作方或网友上传,本站不对文档的完整性、权威性及其观点立场正确性做任何保证或承诺!文档内容仅供研究参考,付费前请自行鉴别。
3、如文档内容存在违规,或者侵犯商业秘密、侵犯著作权等,请点击“违规举报”。

碎片内容

湖北省十堰市北京路中学2025年高二物理第二学期期中达标测试试题含解析

您可能关注的文档

确认删除?