2025届四川省华蓥一中高二物理第二学期期中监测试题含解析

2025届四川省华蓥一中高二物理第二学期期中监测试题含解析_第1页
1/14
2025届四川省华蓥一中高二物理第二学期期中监测试题含解析_第2页
2/14
2025届四川省华蓥一中高二物理第二学期期中监测试题含解析_第3页
3/14
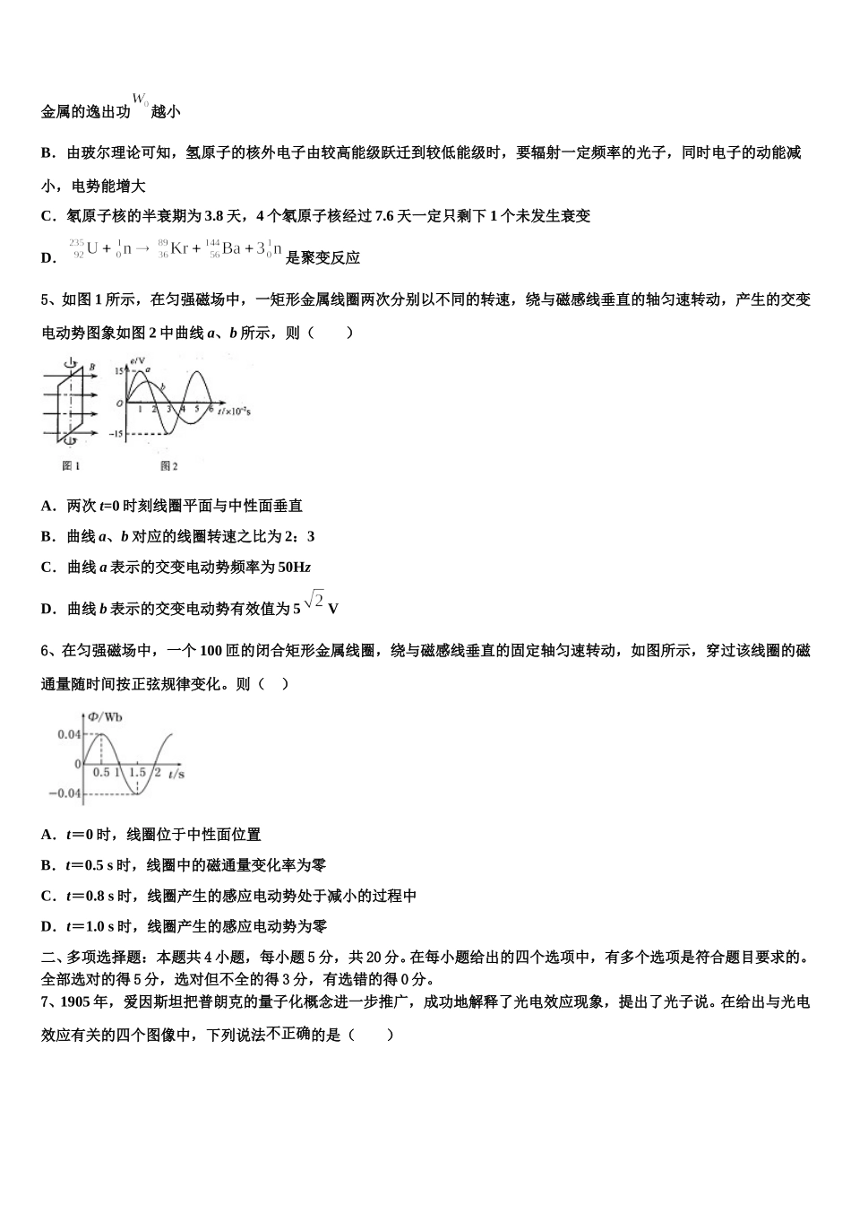
2025 届四川省华蓥一中高二物理第二学期期中监测试题请考生注意:1.请用 2B 铅笔将选择题答案涂填在答题纸相应位置上,请用 0.5 毫米及以上黑色字迹的钢笔或签字笔将主观题的答案写在答题纸相应的答题区内。写在试题卷、草稿纸上均无效。2.答题前,认真阅读答题纸上的《注意事项》,按规定答题。一、单项选择题:本题共 6 小题,每小题 4 分,共 24 分。在每小题给出的四个选项中,只有一项是符合题目要求的。1、一个电阻接在 10 V 的直流电源上,它的发热功率为 P,当它接到电压为 u=10sin 100πt V 的交流电源上时,发热功率是()A.0.25PB.0.5PC.PD.2P2、如图,光滑水平面上放着长木板 B,质量 m=2kg 的木块 A 以速度 v0=2m/s 滑上原来静止的长木板 B 的上表面,由于 A、B 之间存在有摩擦,之后,A、B 的速度随时间变化情况如右图所示,重力加速度 g=10m/s2.则下列说法正确的是( )A.A、B 之间动摩擦因数为 0.1B.长木板的质量为 1 kgC.长木板长度至少为 2mD.A、B 组成系统损失机械能为 4J3、某正弦式交变电流的电流 i 随时间 t 变化的图像如图所示.由图可知()A.电流的最大值为 10AB.电流的有效值为 10AC.该交流电的周期为 0.03sD.该交流电的频率为 0.02Hz4、下列说法正确的是( )A.在光电效应实验中,用同种频率的光照射不同的金属表面,从金属表面逸出的光电子最大初动能越大,则这种金属的逸出功越小B.由玻尔理论可知,氢原子的核外电子由较高能级跃迁到较低能级时,要辐射一定频率的光子,同时电子的动能减小,电势能增大C.氡原子核的半衰期为 3.8 天,4 个氡原子核经过 7.6 天一定只剩下 1 个未发生衰变D.是聚变反应5、如图 1 所示,在匀强磁场中,一矩形金属线圈两次分别以不同的转速,绕与磁感线垂直的轴匀速转动,产生的交变电动势图象如图 2 中曲线 a、b 所示,则( )A.两次 t=0 时刻线圈平面与中性面垂直B.曲线 a、b 对应的线圈转速之比为 2:3C.曲线 a 表示的交变电动势频率为 50HzD.曲线 b 表示的交变电动势有效值为 5V6、在匀强磁场中,一个 100 匝的闭合矩形金属线圈,绕与磁感线垂直的固定轴匀速转动,如图所示,穿过该线圈的磁通量随时间按正弦规律变化。则( )A.t=0 时,线圈位于中性面位置B.t=0.5 s 时,线圈中的磁通量变化率为零C.t=0.8 s 时,线圈产生的感应电动势处于减小的过程中D.t=1.0 s 时,...

1、当您付费下载文档后,您只拥有了使用权限,并不意味着购买了版权,文档只能用于自身使用,不得用于其他商业用途(如 [转卖]进行直接盈利或[编辑后售卖]进行间接盈利)。
2、本站所有内容均由合作方或网友上传,本站不对文档的完整性、权威性及其观点立场正确性做任何保证或承诺!文档内容仅供研究参考,付费前请自行鉴别。
3、如文档内容存在违规,或者侵犯商业秘密、侵犯著作权等,请点击“违规举报”。

碎片内容

2025届四川省华蓥一中高二物理第二学期期中监测试题含解析

您可能关注的文档

确认删除?