2024-2025学年安徽省阜阳市临泉县一中高一生物第二学期期末学业水平测试试题含解析

2024-2025学年安徽省阜阳市临泉县一中高一生物第二学期期末学业水平测试试题含解析_第1页
1/9
2024-2025学年安徽省阜阳市临泉县一中高一生物第二学期期末学业水平测试试题含解析_第2页
2/9
2024-2025学年安徽省阜阳市临泉县一中高一生物第二学期期末学业水平测试试题含解析_第3页
3/9
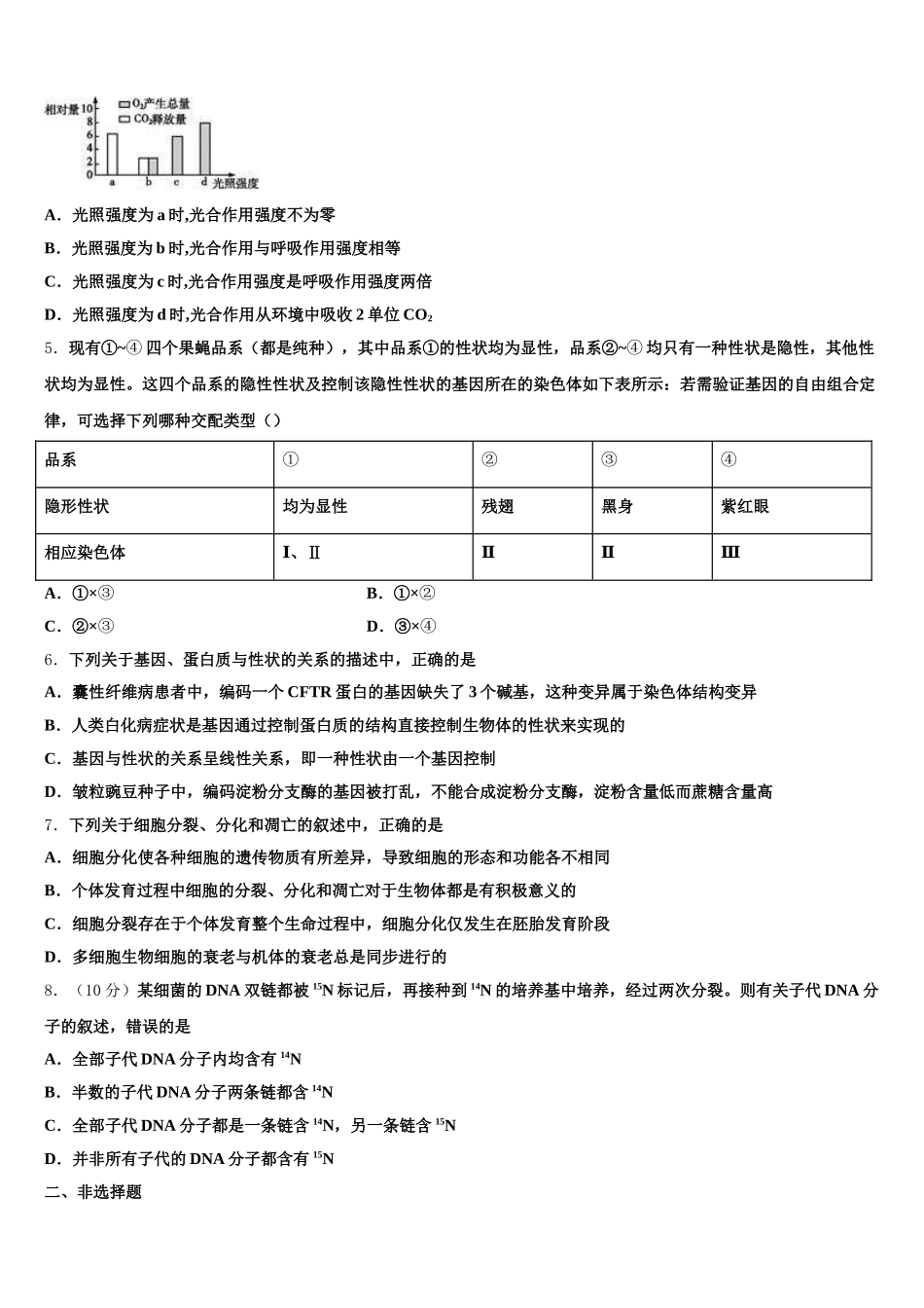
2024-2025 学年安徽省阜阳市临泉县一中高一生物第二学期期末学业水平测试试题注意事项:1. 答题前,考生先将自己的姓名、准考证号填写清楚,将条形码准确粘贴在考生信息条形码粘贴区。2.选择题必须使用 2B 铅笔填涂;非选择题必须使用 0.5 毫米黑色字迹的签字笔书写,字体工整、笔迹清楚。3.请按照题号顺序在各题目的答题区域内作答,超出答题区域书写的答案无效;在草稿纸、试题卷上答题无效。4.保持卡面清洁,不要折叠,不要弄破、弄皱,不准使用涂改液、修正带、刮纸刀。一、选择题(本大题共 7 小题,每小题 6 分,共 42 分。)1.植物光合作用离不开色素,下列关于高等植物细胞内色素的叙述,正确的是A.植物细胞内的色素有 4 种B.植物细胞内的色素都可以参与光合作用C.植物细胞内的色素都可以吸收和传递光能D.植物细胞内的色素与植物的颜色也有关系2.下图为某动物精原细胞(染色体数为 2n,核 DNA 数目为 2a)分裂的示意图,图中标明了部分染色体上的基因,①③细胞处于染色体着丝点(粒)向两极移动的时期。下列叙述正确的是 ( )A.①中有同源染色体,染色体数目为 2n,核 DNA 数目为 4aB.③中无同源染色体,染色体数目为 2n,核 DNA 数目为 2aC.正常情况下,基因 A 与 a、B 与 b 分离发生在细胞①和②中D.与图中精细胞同时产生的另外 3 个精细胞的基因型是 aB、ab、AB3.下图表示真核细胞中核基因遗传信息的传递和表达过程。下列相关叙述正确的是( )A.①②过程中碱基配对情况相同B.②③过程发生的场所相同C.①②过程所需要的酶相同D.③过程中核糖体的移动方向是由左向右4.如图表示某植物在不同光照强度下,单位时间内 CO2释放量和 O2产生总量的相对变化。下列对植物生理过程分析正确的是( )A.光照强度为 a 时,光合作用强度不为零B.光照强度为 b 时,光合作用与呼吸作用强度相等C.光照强度为 c 时,光合作用强度是呼吸作用强度两倍D.光照强度为 d 时,光合作用从环境中吸收 2 单位 CO25.现有①~④ 四个果蝇品系(都是纯种),其中品系①的性状均为显性,品系②~④ 均只有一种性状是隐性,其他性状均为显性。这四个品系的隐性性状及控制该隐性性状的基因所在的染色体如下表所示:若需验证基因的自由组合定律,可选择下列哪种交配类型()品系①②③④隐形性状均为显性残翅黑身紫红眼相应染色体Ⅰ、ⅡⅡⅡⅢA.①×③B.①×②C.②×③D.③×④6.下列关于基因、蛋白质与...

1、当您付费下载文档后,您只拥有了使用权限,并不意味着购买了版权,文档只能用于自身使用,不得用于其他商业用途(如 [转卖]进行直接盈利或[编辑后售卖]进行间接盈利)。
2、本站所有内容均由合作方或网友上传,本站不对文档的完整性、权威性及其观点立场正确性做任何保证或承诺!文档内容仅供研究参考,付费前请自行鉴别。
3、如文档内容存在违规,或者侵犯商业秘密、侵犯著作权等,请点击“违规举报”。

碎片内容

2024-2025学年安徽省阜阳市临泉县一中高一生物第二学期期末学业水平测试试题含解析

您可能关注的文档

确认删除?