湖南省湖湘名校2025届物理高二下期中复习检测试题含解析

湖南省湖湘名校2025届物理高二下期中复习检测试题含解析_第1页
1/11
湖南省湖湘名校2025届物理高二下期中复习检测试题含解析_第2页
2/11
湖南省湖湘名校2025届物理高二下期中复习检测试题含解析_第3页
3/11
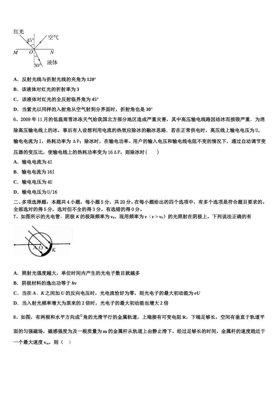
湖南省湖湘名校 2025 届物理高二下期中复习检测试题注意事项1.考生要认真填写考场号和座位序号。2.试题所有答案必须填涂或书写在答题卡上,在试卷上作答无效。第一部分必须用 2B 铅笔作答;第二部分必须用黑色字迹的签字笔作答。3.考试结束后,考生须将试卷和答题卡放在桌面上,待监考员收回。一、单项选择题:本题共 6 小题,每小题 4 分,共 24 分。在每小题给出的四个选项中,只有一项是符合题目要求的。1、 “朝核危机”引起全球瞩目,其焦点就是朝鲜核电站采用轻水堆还是重水堆.重水堆核电站在发电的同时还可以生产出可供研制核武器的钚 239(),这种钚 239 可由铀 239()经过 n 次 β 衰变而产生,则 n 为 ( )A.2B.239C.145D.922、在图的电压互感器的接线图中,接线正确的是A.B.C.D.3、某一交变电流的电流变化如图所示,该交变电流的有效值为( ) A.AB.3.5AC.5AD.7A4、下列说法正确的是A.库仑定律适用于点电荷,点电荷其实就是体积很小的球体B.根据 F=kq1q2/r2,当两电荷的距离趋近于零时,静电力将趋向无穷大C.若点电荷 q1的电荷量大于 q2的电荷量,则 q1对 q2的静电力大于 q2对 q1的静电力D.所有带电体的电荷量一定等于元电荷的整数倍5、如图所示,MN 是空气与某种液体的分界面,一束红光由空气射到分界面,一部分光被反射,一部分光进入液体中.当入射角是 45°时,折射角为 30°,则以下说法正确的是A.反射光线与折射光线的夹角为 120°B.该液体对红光的折射率为 3C.该液体对红光的全反射临界角为 45°D.当紫光以同样的入射角从空气射到分界面时,折射角也是 30°6、2009 年 11 月的低温雨雪冰冻天气给我国北方部分地区造成严重灾害,其中高压输电线路因结冰而损毁严重.为消除高压输电线上的冰,事后有人设想利用电流的热效应除冰的融冰思路.若在正常供电时,高压线上输电电压为 U,输电电流为 I,热耗功率为 ΔP;除冰时,在输电功率、用户的输入电压和输电线电阻不变的情况下,通过自动调节变压器的变压比,使输电线上的热耗功率变为 16ΔP,则除冰时( )A.输电电流为 4IB.输电电流为 16IC.输电电压为 4UD.输电电压为 U/16二、多项选择题:本题共 4 小题,每小题 5 分,共 20 分。在每小题给出的四个选项中,有多个选项是符合题目要求的。全部选对的得 5 分,选对但不全的得 3 分,有选错的得 0 分。7、如图所示的光电管,阴极 K 的...

1、当您付费下载文档后,您只拥有了使用权限,并不意味着购买了版权,文档只能用于自身使用,不得用于其他商业用途(如 [转卖]进行直接盈利或[编辑后售卖]进行间接盈利)。
2、本站所有内容均由合作方或网友上传,本站不对文档的完整性、权威性及其观点立场正确性做任何保证或承诺!文档内容仅供研究参考,付费前请自行鉴别。
3、如文档内容存在违规,或者侵犯商业秘密、侵犯著作权等,请点击“违规举报”。

碎片内容

湖南省湖湘名校2025届物理高二下期中复习检测试题含解析

您可能关注的文档

确认删除?