江苏省南通市如东中学2026届高一上化学期中质量跟踪监视试题含解析

江苏省南通市如东中学2026届高一上化学期中质量跟踪监视试题含解析_第1页
1/13
江苏省南通市如东中学2026届高一上化学期中质量跟踪监视试题含解析_第2页
2/13
江苏省南通市如东中学2026届高一上化学期中质量跟踪监视试题含解析_第3页
3/13
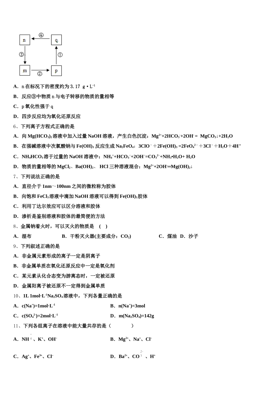
江苏省南通市如东中学 2026 届高一上化学期中质量跟踪监视试题请考生注意:1.请用 2B 铅笔将选择题答案涂填在答题纸相应位置上,请用 0.5 毫米及以上黑色字迹的钢笔或签字笔将主观题的答案写在答题纸相应的答题区内。写在试题卷、草稿纸上均无效。2.答题前,认真阅读答题纸上的《注意事项》,按规定答题。一、选择题(每题只有一个选项符合题意)1、在 4 mol/L 的硫酸和 2 mol/L 的硝酸混合溶液 10mL 中,加入 0.96g 铜粉,充分反应后最多可收集到标准状况下的气体的体积为( )A.89.6mLB.112mLC.168mLD.224mL2、将一小块钠投入下列溶液时,既能产生气体又会出现沉淀的是A.稀 H2SO4B.氢氧化钠溶液C.硫酸铜溶液D.氯化钠溶液3、设 NA表示阿伏加德罗常数的数值,下列叙述中正确的是( )A.常温常压下,48gO3含有的氧原子数为 3NAB.18g 水含有原子数为 3NA,所含的中子数为 10NAC.4℃时 9mL 水和标准状况下 11.2L 氮气含有相同的原子数D.同温同压下,NA个 NO 与 NA个 N2和 O2的混合气体的体积不相等4、奥运五环代表着全世界五大洲的人民团结在一起。下列各项中的物质,能满足如图中阴影部分关系的是( )①②③④ANaClK2SO4KCl(NH4)2SO4BNa2SO4K2SO4KClNH4ClCNaClK2SO4KClNH4ClDNa2SO4K2SO4KCl(NH4)2SO4A.AB.BC.CD.D5、下图转化关系中的 m、n、p、q 均含氯元素的常见物质,其中 p、q 为酸,n 为单质,下列叙述不正确的是( )A.n 在标况下的密度约为 3.17 g·L-1B.反应③中物质 n 与电子转移的物质的量相等C.p 氧化性强于 qD.四步反应均为氧化还原反应6、下列离子方程式正确的是A.向 Mg(HCO3)2溶液中加入过量 NaOH 溶液,产生白色沉淀:Mg2++2HCO3-+2OH- = MgCO3↓+2H2OB.在强碱溶液中次氯酸钠与 Fe(OH)3 反应生成 Na2FeO4:3ClO-+2Fe(OH)3 =2FeO42-+3Cl-+H2O+4H+C.NH4HCO3溶于过量的 NaOH 溶液中:NH4++HCO3−+2OH−=CO32−+NH3•H2O+ H2OD.物质的量相等的 MgCl2、Ba(OH)2 、 HCl 三种溶液混合:Mg2++2OH-═Mg(OH)2↓7、下列说法正确的是A.直径介于 1nm~100nm 之间的微粒称为胶体B.向饱和 FeCl3溶液中滴加 NaOH 溶液可以得到 Fe(OH)3胶体C.利用丁达尔效应可以区分溶液和胶体D.渗析是鉴别溶液和胶体的最简便的方法8、金属钠着火时,可以灭火的物质是 ( )A.湿布B.干粉灭火器(主要成分:CO2)C.煤油 D.沙子9、下列叙述正确的是A.非...

1、当您付费下载文档后,您只拥有了使用权限,并不意味着购买了版权,文档只能用于自身使用,不得用于其他商业用途(如 [转卖]进行直接盈利或[编辑后售卖]进行间接盈利)。
2、本站所有内容均由合作方或网友上传,本站不对文档的完整性、权威性及其观点立场正确性做任何保证或承诺!文档内容仅供研究参考,付费前请自行鉴别。
3、如文档内容存在违规,或者侵犯商业秘密、侵犯著作权等,请点击“违规举报”。

碎片内容

江苏省南通市如东中学2026届高一上化学期中质量跟踪监视试题含解析

您可能关注的文档

确认删除?