湖北省武汉市蔡甸区实验高级中学2025年高一化学第一学期期中综合测试试题含解析

湖北省武汉市蔡甸区实验高级中学2025年高一化学第一学期期中综合测试试题含解析_第1页
1/13
湖北省武汉市蔡甸区实验高级中学2025年高一化学第一学期期中综合测试试题含解析_第2页
2/13
湖北省武汉市蔡甸区实验高级中学2025年高一化学第一学期期中综合测试试题含解析_第3页
3/13
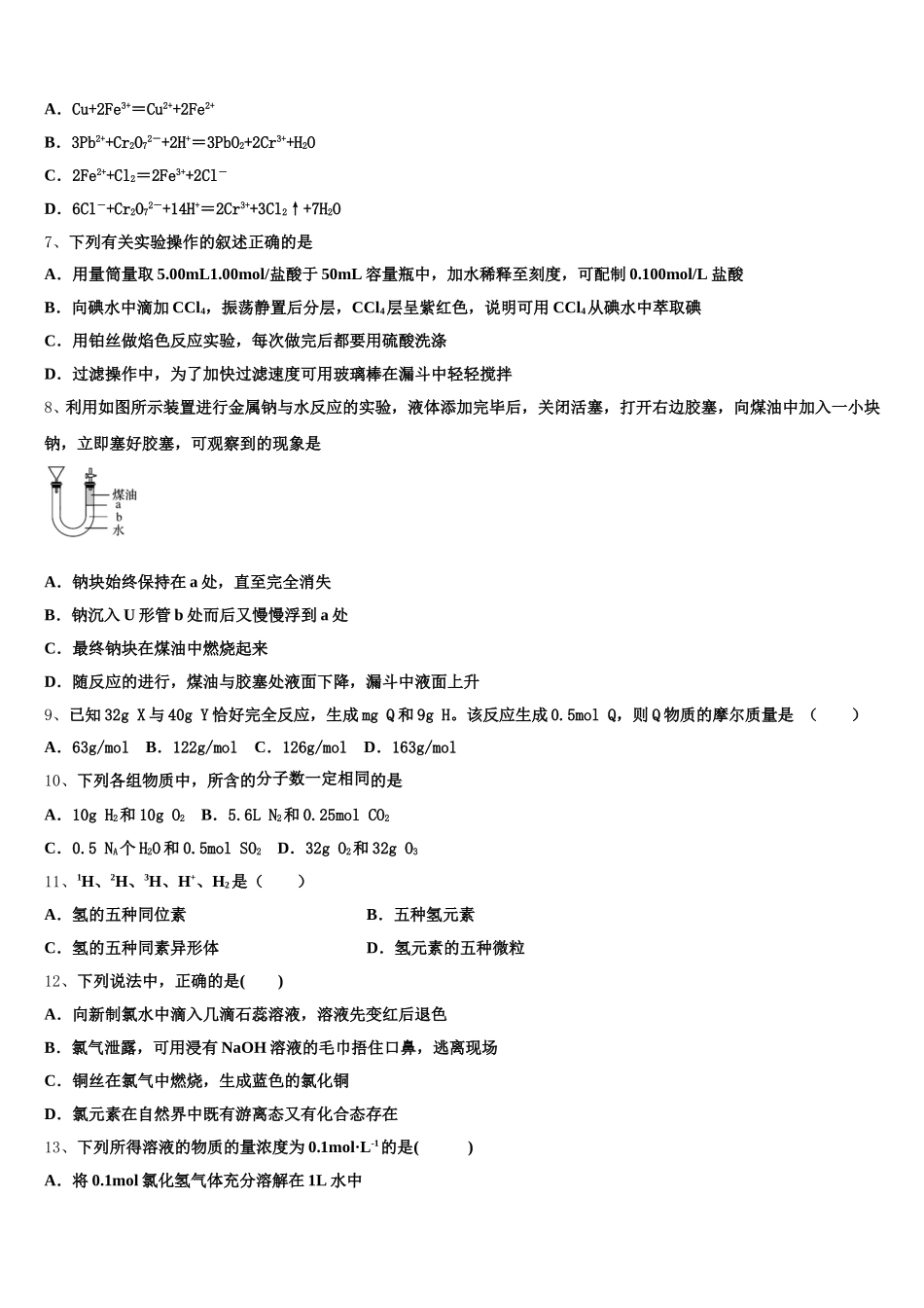
湖北省武汉市蔡甸区实验高级中学 2025 年高一化学第一学期期中综合测试试题注意事项:1.答题前,考生先将自己的姓名、准考证号码填写清楚,将条形码准确粘贴在条形码区域内。2.答题时请按要求用笔。3.请按照题号顺序在答题卡各题目的答题区域内作答,超出答题区域书写的答案无效;在草稿纸、试卷上答题无效。4.作图可先使用铅笔画出,确定后必须用黑色字迹的签字笔描黑。5.保持卡面清洁,不要折暴、不要弄破、弄皱,不准使用涂改液、修正带、刮纸刀。一、选择题(每题只有一个选项符合题意)1、在下列变化中,需要加入合适的还原剂才能实现的是( )A.H2→HClB.FeCl3→FeCl2C.CO→CO2D.Na→NaOH2、撞击硝酸铵发生爆炸,反应的方程式为:(气体),则所得混合气体对氢气的相对密度为( )A.42B.30.8C.21.6D.11.433、下列反应的离子方程式书写正确的是A.饱和石灰水与稀硝酸反应:Ca(OH)2+2H+===Ca2++2H2OB.钠跟水反应:Na+2H2O===Na++2OH-+H2↑C.碳酸钡与稀硫酸反应: BaCO3+2H+===Ba2++CO2↑+H2OD.小苏打溶液与 NaOH 反应: HCO3-+OH-===H2O+CO32-4、NA代表阿伏加德常数,下列说法正确的是A.标准状况下,22.4 L SO3含有的分子数为 NAB.1.06 g Na2CO3含有的 Na+离子数为 0.02 NAC.11.2L 氮气所含的原子数目为 NAD.物质的量浓度为 0.5 mol/L 的 MgCl2溶液中,含有 Cl-个数为 NA5、下列反应可以用同一离子方程式表示的是( )A.溶液溶液;溶液溶液B.溶液溶液;溶液溶液C.溶液溶液;溶液溶液D.溶液;溶液溶液6、已知 K2Cr2O7在酸性溶液中易被还原成 Cr3+,PbO2、K2Cr2O7、Cl2、FeCl3、Cu2+的氧化性依次减弱。下列反应在水溶液中不可能发生的是A.Cu+2Fe3+=Cu2++2Fe2+B.3Pb2++Cr2O72-+2H+=3PbO2+2Cr3++H2OC.2Fe2++Cl2=2Fe3++2Cl-D.6Cl-+Cr2O72-+14H+=2Cr3++3Cl2↑+7H2O7、下列有关实验操作的叙述正确的是A.用量筒量取 5.00mL1.00mol/盐酸于 50mL 容量瓶中,加水稀释至刻度,可配制 0.100mol/L 盐酸B.向碘水中滴加 CCl4,振荡静置后分层,CCl4层呈紫红色,说明可用 CCl4从碘水中萃取碘C.用铂丝做焰色反应实验,每次做完后都要用硫酸洗涤D.过滤操作中,为了加快过滤速度可用玻璃棒在漏斗中轻轻搅拌8、利用如图所示装置进行金属钠与水反应的实验,液体添加完毕后,关闭活塞,打开右边胶塞,向煤油中加入一小块钠,立即塞好胶塞,可观察到的现象是A.钠块始终保...

1、当您付费下载文档后,您只拥有了使用权限,并不意味着购买了版权,文档只能用于自身使用,不得用于其他商业用途(如 [转卖]进行直接盈利或[编辑后售卖]进行间接盈利)。
2、本站所有内容均由合作方或网友上传,本站不对文档的完整性、权威性及其观点立场正确性做任何保证或承诺!文档内容仅供研究参考,付费前请自行鉴别。
3、如文档内容存在违规,或者侵犯商业秘密、侵犯著作权等,请点击“违规举报”。

碎片内容

湖北省武汉市蔡甸区实验高级中学2025年高一化学第一学期期中综合测试试题含解析

您可能关注的文档

确认删除?