江苏省昆山市市级名校2026年初三第四次月考语文试题试卷含解析

江苏省昆山市市级名校2026年初三第四次月考语文试题试卷含解析_第1页
1/16
江苏省昆山市市级名校2026年初三第四次月考语文试题试卷含解析_第2页
2/16
江苏省昆山市市级名校2026年初三第四次月考语文试题试卷含解析_第3页
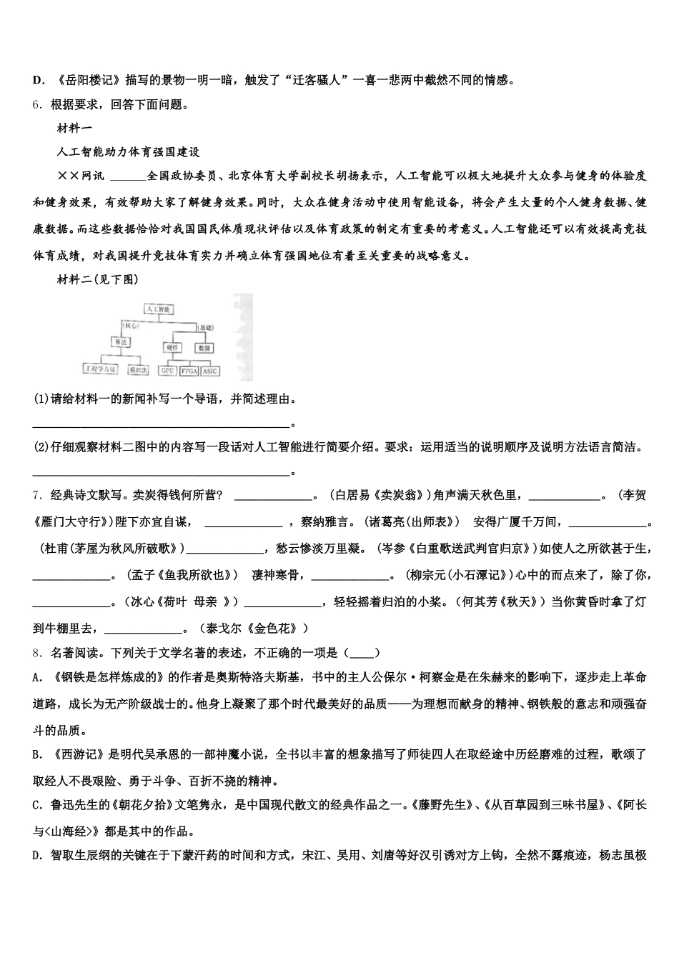
3/16
江苏省昆山市市级名校 2026 年初三第四次月考语文试题试卷注意事项1.考试结束后,请将本试卷和答题卡一并交回.2.答题前,请务必将自己的姓名、准考证号用 0.5 毫米黑色墨水的签字笔填写在试卷及答题卡的规定位置.3.请认真核对监考员在答题卡上所粘贴的条形码上的姓名、准考证号与本人是否相符.4.作答选择题,必须用 2B 铅笔将答题卡上对应选项的方框涂满、涂黑;如需改动,请用橡皮擦干净后,再选涂其他答案.作答非选择题,必须用 05 毫米黑色墨水的签字笔在答题卡上的指定位置作答,在其他位置作答一律无效.5.如需作图,须用 2B 铅笔绘、写清楚,线条、符号等须加黑、加粗.一、积累与运用1.下列各句中加点字的读音和字形全都正确的一项是A.青岛依山傍海,风景宜人,花团锦簇(cù)的中山公园、幽静如画的八大关、古色古香的劈柴院……秀丽的景色真是让人目不遐接。B.有教养的人待人处事绝不会自吹自擂(léi),有教养的人懂得恪守时间。C.他时而激情满怀,时而义愤填膺(yīng),有时热烈激动,有时雄辨过人。D.闻一多从唐诗下手,目不窥(kuī)园,足不下楼,历尽心血,几年辛苦,凝结成《唐诗杂论》的硕果。2.下列词语中没有错别字的一项是( )A.凛冽 聒躁 经世奇才B.灌溉 侍弄 不醒人事C.亵读 陡峭 言不及义D.搓捻 诓骗 如雷贯耳3.下列句子中加点成语使用正确的一项是( )A.儒学是儒家的学说,由孔子创立。虽经岁月洗礼,儒学却一直薪火相传,不断发展。B.无论是讳莫如深的星空,还是渺小的灰尘,都是造化的杰作,展示出了大自然的智慧。C.记者在无极县见到了神奇的“景观”——红色碱性皮革污水汇成了大水塘,蔚为壮观。D.秦始皇陵内的百戏俑眉目刻画清晰,姿态各异,神情专注,给人以神气活现的感觉。4.下列句子没有语病的一项是( )A.在学习过程中,我们要努力改正并随时发现自己的缺点。B.文学作品灿若繁星,作家浩如烟海。我们要多读书,读好书。C.《经典咏流传》受到观众的广泛好评,是因为其节目形式新颖、文化内涵丰富的缘故。D.电影《流浪地球》将中国独特的思想和价值观念融入对人类未来的畅想与探讨,拓展了人类憧憬美好未来的视野。5.下列理解和赏析有误的一项是( )A.“但愿人长久,千里共婵娟”表达了词人对亲人的美好祝愿和旷达胸襟。B.“兴,百姓苦;亡,百姓苦。”装达了作者对百姓的同情,揭示了王朝更替对百姓的影响。C.“半卷红旗临易水,霜重鼓寒声不起”中的“不起...

1、当您付费下载文档后,您只拥有了使用权限,并不意味着购买了版权,文档只能用于自身使用,不得用于其他商业用途(如 [转卖]进行直接盈利或[编辑后售卖]进行间接盈利)。
2、本站所有内容均由合作方或网友上传,本站不对文档的完整性、权威性及其观点立场正确性做任何保证或承诺!文档内容仅供研究参考,付费前请自行鉴别。
3、如文档内容存在违规,或者侵犯商业秘密、侵犯著作权等,请点击“违规举报”。

碎片内容

江苏省昆山市市级名校2026年初三第四次月考语文试题试卷含解析

您可能关注的文档

确认删除?