赣湘粤三省六校2026届化学高一上期中达标检测试题含解析

赣湘粤三省六校2026届化学高一上期中达标检测试题含解析_第1页
1/13
赣湘粤三省六校2026届化学高一上期中达标检测试题含解析_第2页
2/13
赣湘粤三省六校2026届化学高一上期中达标检测试题含解析_第3页
3/13
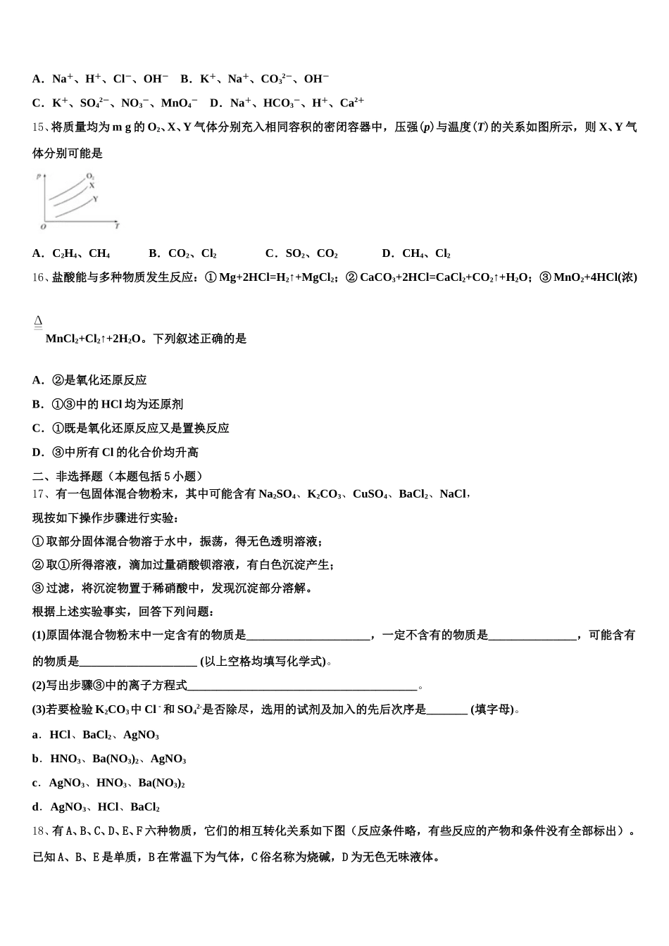
赣湘粤三省六校 2026 届化学高一上期中达标检测试题注意事项:1. 答题前,考生先将自己的姓名、准考证号填写清楚,将条形码准确粘贴在考生信息条形码粘贴区。2.选择题必须使用 2B 铅笔填涂;非选择题必须使用 0.5 毫米黑色字迹的签字笔书写,字体工整、笔迹清楚。3.请按照题号顺序在各题目的答题区域内作答,超出答题区域书写的答案无效;在草稿纸、试题卷上答题无效。4.保持卡面清洁,不要折叠,不要弄破、弄皱,不准使用涂改液、修正带、刮纸刀。一、选择题(每题只有一个选项符合题意)1、铝与稀硝酸发生反应的化学方程式为;Al+HNO3=Al(NO3)3+NO↑+H2O,若配平方程式后,HNO3的计量系数应该是( )A.2 B.4 C.6 D.82、下列分散系最稳定的是( )A.悬浊液B.乳浊液C.胶体D.溶液3、体积为 1L 干燥容器中充入 HCl 气体后,测得容器中气体对氧气的相对密度为 1.082。将此气体倒扣在水中,进入容器中液体的体积是A.0.25LB.0.5LC.0.75LD.1L4、将标准状况下的 aLHCl 气体溶于 1000g 水中,得到盐酸密度为 bg/cm3,则该盐酸的物质的量浓度是( )A.mol•L-1B.mol•L-1C.mol•L-1D.mol•L-15、下列离子组合中,能大量共存的是A.Cu2+、Mg2+、OH-、SO42- B.H+、Ag+、Cl-、NO3-C.Na+、K+、SO42-、Cl- D.Ba2+、H+、Cl-、CO32-6、下列反应既是化合反应又是氧化还原反应的是A.CuO+H2 Cu+H2O B.Na2CO3+CO2+H2O=2NaHCO3C.3Fe+2O2Fe3O4 D.NH4HS NH3↑+H2S↑7、下列离子方程式书写正确的是A.醋酸与氨水反应:CH3COOH+NH3•H2O═CH3COO-+NH4++ H2OB.氯气跟水反应:Cl2+H2O=2H++Cl-+ClO-C.钠跟水反应:Na+2H2O=Na++2OH-+H2↑D.硫酸铜溶液跟氢氧化钡溶液反应:Ba2++SO42-=BaSO4↓8、对于溶液中某些离子的检验及结论一定正确的是( )A.加入 Na2CO3溶液产生白色沉淀,再加稀盐酸沉淀消失,一定有 Ba2+B.加入 BaCl2溶液有白色沉淀产生,再加稀盐酸沉淀不消失,一定有 SO42-C.加入足量稀盐酸,无明显现象,再加 BaCl2溶液后有白色沉淀产生,一定有 SO42-D.加入稀盐酸产生无色气体,气体通入澄清石灰水溶液变浑浊,一定有 CO32-9、化学概念相互间存在如下 3 种关系,下列说法不正确的是 A.电解质与酸、碱、盐属于包含关系B.化合物与氧化物属于包含关系C.碱性氧化物与酸性氧化物属于并列关系D.复分解反应与氧化还原反应属于交叉关系10、下列两种气体的分子数一定相等的是 ( )A...

1、当您付费下载文档后,您只拥有了使用权限,并不意味着购买了版权,文档只能用于自身使用,不得用于其他商业用途(如 [转卖]进行直接盈利或[编辑后售卖]进行间接盈利)。
2、本站所有内容均由合作方或网友上传,本站不对文档的完整性、权威性及其观点立场正确性做任何保证或承诺!文档内容仅供研究参考,付费前请自行鉴别。
3、如文档内容存在违规,或者侵犯商业秘密、侵犯著作权等,请点击“违规举报”。

碎片内容

赣湘粤三省六校2026届化学高一上期中达标检测试题含解析

您可能关注的文档

确认删除?