2024-2025学年阿拉善市重点中学生物高一下期末达标检测模拟试题含解析

2024-2025学年阿拉善市重点中学生物高一下期末达标检测模拟试题含解析_第1页
1/9
2024-2025学年阿拉善市重点中学生物高一下期末达标检测模拟试题含解析_第2页
2/9
2024-2025学年阿拉善市重点中学生物高一下期末达标检测模拟试题含解析_第3页
3/9
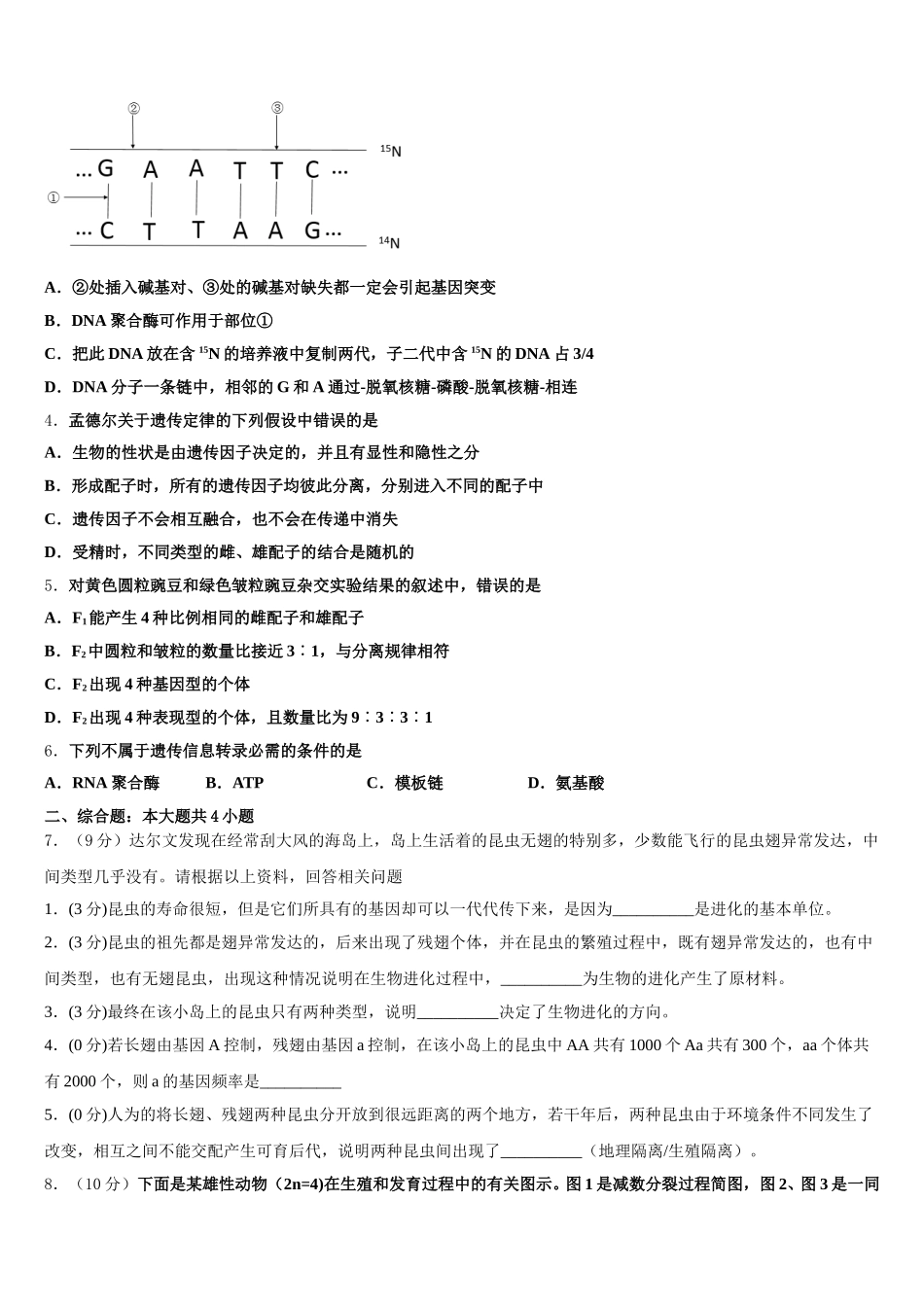
2024-2025 学年阿拉善市重点中学生物高一下期末达标检测模拟试题注意事项:1.答题前,考生先将自己的姓名、准考证号码填写清楚,将条形码准确粘贴在条形码区域内。2.答题时请按要求用笔。3.请按照题号顺序在答题卡各题目的答题区域内作答,超出答题区域书写的答案无效;在草稿纸、试卷上答题无效。4.作图可先使用铅笔画出,确定后必须用黑色字迹的签字笔描黑。5.保持卡面清洁,不要折暴、不要弄破、弄皱,不准使用涂改液、修正带、刮纸刀。一、选择题:(共 6 小题,每小题 6 分,共 36 分。每小题只有一个选项符合题目要求)1.南瓜果实的黄色和白色是由一对遗传基因子(A 和 a)控制的,用一株黄色果实南瓜和一株白色果实南瓜杂交,F1既有黄色果实南瓜也有白色果实南瓜,让 F1自交产生的 F2 性状表现类型如图所示。下列说法不正确的是( )A.由①②可知黄果是隐性性状B.由③可以判定白果是显性性状C.F2中,黄果遗传因子组成为 aaD.P 中白果的遗传因子组成是 aa2.下图为细胞亚显微结构示意图,下列有关说法错误的是( )A.固体或液体的胞吞胞吐体现了膜的流动性B.图中结构 1 的基本骨架是磷脂双分子层C.图中结构 4 是细胞呼吸和能量代谢的中心D.图中结构 5 的膜会形成小泡来运输蛋白3.下图为某 DNA 分子片段,有关说法正确的是 A.②处插入碱基对、③处的碱基对缺失都一定会引起基因突变B.DNA 聚合酶可作用于部位①C.把此 DNA 放在含 15N 的培养液中复制两代,子二代中含 15N 的 DNA 占 3/4D.DNA 分子一条链中,相邻的 G 和 A 通过-脱氧核糖-磷酸-脱氧核糖-相连4.孟德尔关于遗传定律的下列假设中错误的是A.生物的性状是由遗传因子决定的,并且有显性和隐性之分B.形成配子时,所有的遗传因子均彼此分离,分别进入不同的配子中C.遗传因子不会相互融合,也不会在传递中消失D.受精时,不同类型的雌、雄配子的结合是随机的5.对黄色圆粒豌豆和绿色皱粒豌豆杂交实验结果的叙述中,错误的是A.F1能产生 4 种比例相同的雌配子和雄配子B.F2中圆粒和皱粒的数量比接近 31∶ ,与分离规律相符C.F2出现 4 种基因型的个体D.F2出现 4 种表现型的个体,且数量比为 9331∶ ∶ ∶6.下列不属于遗传信息转录必需的条件的是A.RNA 聚合酶B.ATPC.模板链D.氨基酸二、综合题:本大题共 4 小题7.(9 分)达尔文发现在经常刮大风的海岛上,岛上生活着的昆虫无翅的特别多,少数能飞行的昆...

1、当您付费下载文档后,您只拥有了使用权限,并不意味着购买了版权,文档只能用于自身使用,不得用于其他商业用途(如 [转卖]进行直接盈利或[编辑后售卖]进行间接盈利)。
2、本站所有内容均由合作方或网友上传,本站不对文档的完整性、权威性及其观点立场正确性做任何保证或承诺!文档内容仅供研究参考,付费前请自行鉴别。
3、如文档内容存在违规,或者侵犯商业秘密、侵犯著作权等,请点击“违规举报”。

碎片内容

2024-2025学年阿拉善市重点中学生物高一下期末达标检测模拟试题含解析

您可能关注的文档

确认删除?