2025届山东省泰安泰山区七校联考生物七下期末质量检测试题含解析

2025届山东省泰安泰山区七校联考生物七下期末质量检测试题含解析_第1页
1/12
2025届山东省泰安泰山区七校联考生物七下期末质量检测试题含解析_第2页
2/12
2025届山东省泰安泰山区七校联考生物七下期末质量检测试题含解析_第3页
3/12
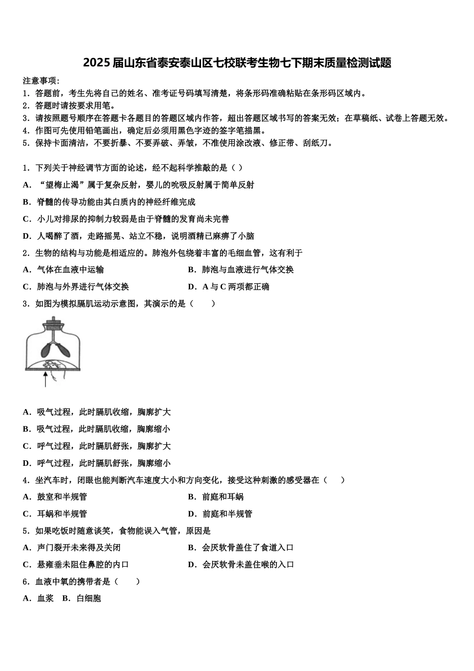
2025 届山东省泰安泰山区七校联考生物七下期末质量检测试题注意事项:1.答题前,考生先将自己的姓名、准考证号码填写清楚,将条形码准确粘贴在条形码区域内。2.答题时请按要求用笔。3.请按照题号顺序在答题卡各题目的答题区域内作答,超出答题区域书写的答案无效;在草稿纸、试卷上答题无效。4.作图可先使用铅笔画出,确定后必须用黑色字迹的签字笔描黑。5.保持卡面清洁,不要折暴、不要弄破、弄皱,不准使用涂改液、修正带、刮纸刀。1.下列关于神经调节方面的论述,经不起科学推敲的是( )A.“望梅止渴”属于复杂反射,婴儿的吮吸反射属于简单反射B.脊髓的传导功能由其白质内的神经纤维完成C.小儿对排尿的抑制力较弱是由于脊髓的发育尚未完善D.人喝醉了酒,走路摇晃、站立不稳,说明酒精已麻痹了小脑2.生物的结构与功能是相适应的。肺泡外包绕着丰富的毛细血管,这有利于A.气体在血液中运输B.肺泡与血液进行气体交换C.肺泡与外界进行气体交换D.A 与 C 两项都正确3.如图为模拟膈肌运动示意图,其演示的是( )A.吸气过程,此时膈肌收缩,胸廓扩大B.吸气过程,此时膈肌收缩,胸廓缩小C.呼气过程,此时膈肌舒张,胸廓扩大D.呼气过程,此时膈肌舒张,胸廓缩小4.坐汽车时,闭眼也能判断汽车速度大小和方向变化,接受这种刺激的感受器在( )A.鼓室和半规管B.前庭和耳蜗C.耳蜗和半规管D.前庭和半规管5.如果吃饭时随意谈笑,食物能误入气管,原因是A.声门裂开未来得及关闭B.会厌软骨盖住了食道入口C.悬雍垂未阻住鼻腔的内口D.会厌软骨未盖住喉的入口6.血液中氧的携带者是( )A.血浆 B.白细胞C.红细胞中的血红蛋白 D.血液7.下列关于人的视觉、听觉的叙述中,不正确的是( )A.近视是由于晶状体曲度过小,造成折射的物像落在视网膜后方B.视觉和听觉都在大脑的一定区域产生C.预防近视,看书、写字或使用电脑 1 小时要休息一下,要远眺几分钟D.遇到巨大的响声时,迅速张开口可保持鼓膜两侧气压平衡,以免损伤听力8.下列关于人体所需营养物质说法正确的是( )A.生命活动所需的能量主要由糖类提供B.维生素能为人体提供能量C.脂肪是建造和修复身体的重要原料D.蛋白质是重要的备用能源物质9.在“尿液成分的测定”实验中,烘烤过的载玻片上看到的白色粉末状物质主要是( )A.尿液B.无机盐C.蛋白质D.葡萄糖10.下列属于复杂反射的是A.瞳孔受到强光照射变小B.精彩的哑剧表演引起观众哈哈大笑C...

1、当您付费下载文档后,您只拥有了使用权限,并不意味着购买了版权,文档只能用于自身使用,不得用于其他商业用途(如 [转卖]进行直接盈利或[编辑后售卖]进行间接盈利)。
2、本站所有内容均由合作方或网友上传,本站不对文档的完整性、权威性及其观点立场正确性做任何保证或承诺!文档内容仅供研究参考,付费前请自行鉴别。
3、如文档内容存在违规,或者侵犯商业秘密、侵犯著作权等,请点击“违规举报”。

碎片内容

2025届山东省泰安泰山区七校联考生物七下期末质量检测试题含解析

您可能关注的文档

确认删除?