2025届甘肃省白银市会宁县第四中学高一下生物期末调研试题含解析

2025届甘肃省白银市会宁县第四中学高一下生物期末调研试题含解析_第1页
1/10
2025届甘肃省白银市会宁县第四中学高一下生物期末调研试题含解析_第2页
2/10
2025届甘肃省白银市会宁县第四中学高一下生物期末调研试题含解析_第3页
3/10
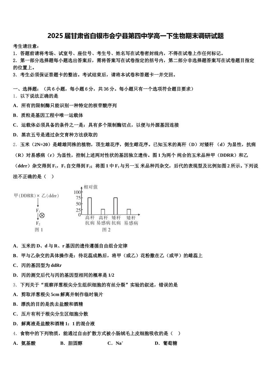
2025 届甘肃省白银市会宁县第四中学高一下生物期末调研试题考生请注意:1.答题前请将考场、试室号、座位号、考生号、姓名写在试卷密封线内,不得在试卷上作任何标记。2.第一部分选择题每小题选出答案后,需将答案写在试卷指定的括号内,第二部分非选择题答案写在试卷题目指定的位置上。3.考生必须保证答题卡的整洁。考试结束后,请将本试卷和答题卡一并交回。一、选择题:(共 6 小题,每小题 6 分,共 36 分。每小题只有一个选项符合题目要求)1.以下说法正确的是A.所有的限制酶只能识别一种特定的核苷酸序列B.质粒是基因工程中唯一运载体C.运载体必须具备的条件之一是:具有多个限制酶切点,以便与外源基因连接D.黑农五号是通过杂交育种方法获取的2.玉米(2N=20)是雌雄同株的植物,顶生雄花序,侧生雌花序。已知玉米的高秆(D)对矮秆 (d)为显性,抗病(R)对易感病(r)为显性,控制上述两对性状的基因独立遗传。图 1 为两个 纯合的玉米品种甲(DDRR)和乙(ddrr)杂交得到 F1,F1 自交得到 F2;将图 1 中 F1 与另一玉 米品种丙杂交,后代的表现型及比例如图 2 所示。下列说法不正确的是( ) A.玉米的 D、d 与 R、r 基因的遗传遵循自由组合定律B.甲与乙杂交的具体操作是:待花蕊成熟后,将甲(或乙)花粉撒在乙(或甲)的雌蕊上C.丙的基因型为 ddRrD.丙的测交后代与丙的基因型相同的概率是 1/23.下列关于“观察洋葱根尖分生组织细胞的有丝分裂”实验的叙述,错误的是A.剪取洋葱根尖 5cm 解离并制作临时装片B.漂洗的目的是洗去盐酸和酒精C.压片有利于根尖分生区细胞分散D.解离液是盐酸和酒精 1:1 的混合液4.食物中的下列物质,能通过自由扩散方式被小肠绒毛上皮细胞吸收的是( )A.氨基酸B.胆固醇C.Na+D.葡萄糖5.将叶面积相等的甲、乙两种植物的新鲜叶片分别放置在相同体积、温度适宜且恒定的密闭小室中,给予充足的光照,下列有关说法正确的是A.甲、乙两叶片的光合作用强度一定相同B.甲、乙两叶片的光合作用强度在一段时间后都将逐渐下降C.一段时间后,甲所在小室中的 CO2浓度较乙低,则甲的呼吸强度一定比乙低D.一段时间后,甲所在小室中的 CO2浓度较乙低,则甲固定 CO2的能力较乙低6.家蚕的性别决定方式是 ZW 型,其正常卵(B)对矮小卵(b)为显性,该对等位基因位于 Z 染色体上。若让正常卵雌蚕(ZBW)与矮小卵雄蚕(ZbZb)杂交,则其子代A.都为正常卵蚕 B.都为矮...

1、当您付费下载文档后,您只拥有了使用权限,并不意味着购买了版权,文档只能用于自身使用,不得用于其他商业用途(如 [转卖]进行直接盈利或[编辑后售卖]进行间接盈利)。
2、本站所有内容均由合作方或网友上传,本站不对文档的完整性、权威性及其观点立场正确性做任何保证或承诺!文档内容仅供研究参考,付费前请自行鉴别。
3、如文档内容存在违规,或者侵犯商业秘密、侵犯著作权等,请点击“违规举报”。

碎片内容

2025届甘肃省白银市会宁县第四中学高一下生物期末调研试题含解析

您可能关注的文档

确认删除?