2025年福建省南安一中化学高一上期中检测试题含解析

2025年福建省南安一中化学高一上期中检测试题含解析_第1页
1/19
2025年福建省南安一中化学高一上期中检测试题含解析_第2页
2/19
2025年福建省南安一中化学高一上期中检测试题含解析_第3页
3/19
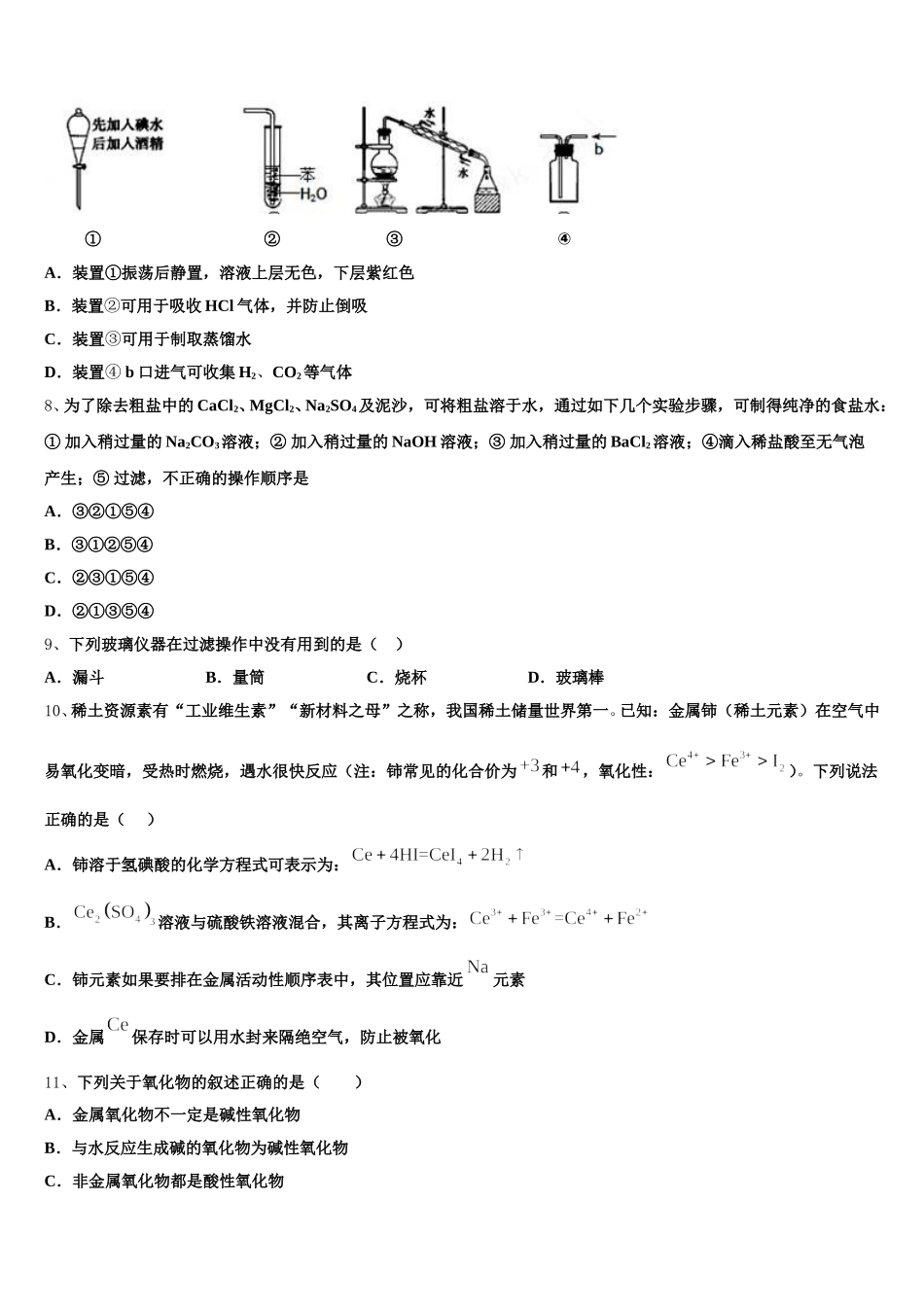
2025 年福建省南安一中化学高一上期中检测试题注意事项1.考试结束后,请将本试卷和答题卡一并交回.2.答题前,请务必将自己的姓名、准考证号用 0.5 毫米黑色墨水的签字笔填写在试卷及答题卡的规定位置.3.请认真核对监考员在答题卡上所粘贴的条形码上的姓名、准考证号与本人是否相符.4.作答选择题,必须用 2B 铅笔将答题卡上对应选项的方框涂满、涂黑;如需改动,请用橡皮擦干净后,再选涂其他答案.作答非选择题,必须用 05 毫米黑色墨水的签字笔在答题卡上的指定位置作答,在其他位置作答一律无效.5.如需作图,须用 2B 铅笔绘、写清楚,线条、符号等须加黑、加粗.一、选择题(共包括 22 个小题。每小题均只有一个符合题意的选项)1、向含有、、、Na+的溶液中加入一定量 Na2O2后,下列离子的浓度减少的是( )A.B.C.D.Na+2、同温同压下,a g 甲气体和 b g 乙气体所占体积之比为 1:1,根据阿伏加德罗定律判断,下列叙述不正确的是( )A.同温同压下,甲和乙的密度之比为 a:bB.甲与乙的相对分子质量之比为 a:bC.同温同压下,等体积的甲和乙的质量之比为 a:bD.等质量的甲和乙中的原子数之比一定为 b:a3、下列变化中,必须加入氧化剂才能发生的是( )A.SO2→SB.I-→I2C.SO32-→SO2D.HCO3-→CO32-4、对于某些离子的检验及结论一定正确的是A.加入稀盐酸产生无色气体,将气体通入澄清石灰水中,溶液变浑浊,一定有 CO32-B.加入氯化钡溶液有白色沉淀产生,再加盐酸,沉淀不消失,一定有 SO42-C.加入氢氧化钠溶液并加热,产生的气体能使湿润红色石蕊试纸变蓝,一定有 NH4+D.加入碳酸钠溶液产生白色沉淀,再加盐酸白色沉淀消失,一定有 Ba2+5、下列离子方程式,书写正确的是A.盐酸与石灰石反应:CO32ˉ+2H+ = CO2↑+H2OB.铁与稀盐酸反应:2Fe+6H+ = 2Fe3++3H2↑C.氯气与水反应:Cl2 + H2O = 2H++ Cl¯ + ClO¯D.硫酸铜溶液中滴加氢氧化钡溶液:Ba2++2OH¯+Cu2++SO42ˉ = BaSO4↓+Cu(OH)2↓6、已知 Q 与 R 的摩尔质量之比为 9∶22,在反应 X+2Y=2Q +R 中,当 1.6gX 与一定量 Y 完全反应后,生成 4.4gR,则参与反应的 Y 和生成物 Q 的质量之比为( )A.46∶9B.32∶9C.23∶9D.16∶97、实验是化学研究的基础,关于下列各实验装置图的叙述中,正确的是 ① ② ③ ④A.装置①振荡后静置,溶液上层无色,下层紫红色B.装置②可用于吸收 HCl 气体,并防止...

1、当您付费下载文档后,您只拥有了使用权限,并不意味着购买了版权,文档只能用于自身使用,不得用于其他商业用途(如 [转卖]进行直接盈利或[编辑后售卖]进行间接盈利)。
2、本站所有内容均由合作方或网友上传,本站不对文档的完整性、权威性及其观点立场正确性做任何保证或承诺!文档内容仅供研究参考,付费前请自行鉴别。
3、如文档内容存在违规,或者侵犯商业秘密、侵犯著作权等,请点击“违规举报”。

碎片内容

2025年福建省南安一中化学高一上期中检测试题含解析

您可能关注的文档

确认删除?