河南省名校联盟2025年高一下物理期末预测试题含解析

河南省名校联盟2025年高一下物理期末预测试题含解析_第1页
1/16
河南省名校联盟2025年高一下物理期末预测试题含解析_第2页
2/16
河南省名校联盟2025年高一下物理期末预测试题含解析_第3页
3/16
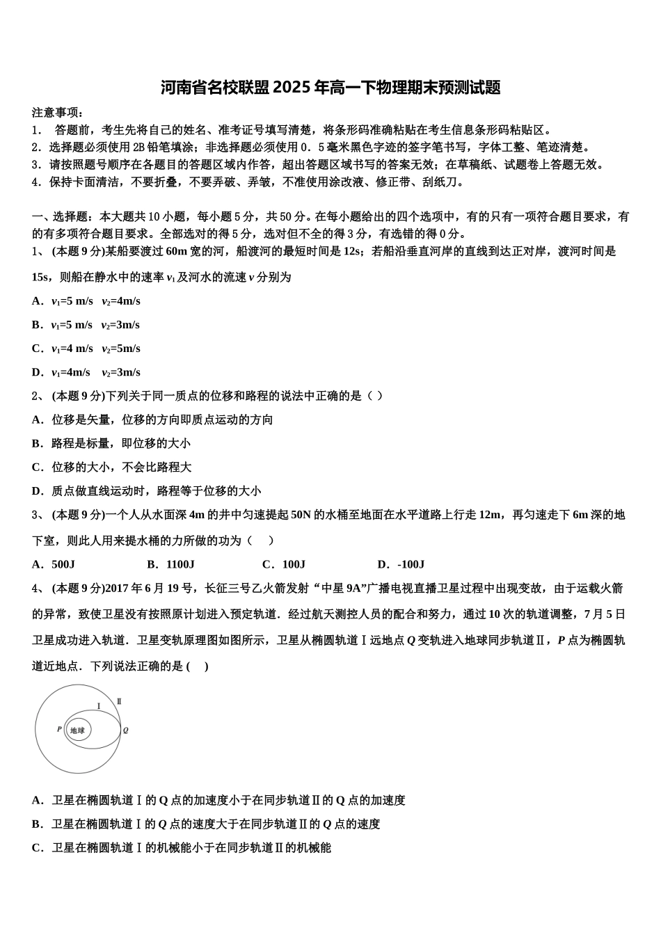
河南省名校联盟 2025 年高一下物理期末预测试题注意事项:1. 答题前,考生先将自己的姓名、准考证号填写清楚,将条形码准确粘贴在考生信息条形码粘贴区。2.选择题必须使用 2B 铅笔填涂;非选择题必须使用 0.5 毫米黑色字迹的签字笔书写,字体工整、笔迹清楚。3.请按照题号顺序在各题目的答题区域内作答,超出答题区域书写的答案无效;在草稿纸、试题卷上答题无效。4.保持卡面清洁,不要折叠,不要弄破、弄皱,不准使用涂改液、修正带、刮纸刀。一、选择题:本大题共 10 小题,每小题 5 分,共 50 分。在每小题给出的四个选项中,有的只有一项符合题目要求,有的有多项符合题目要求。全部选对的得 5 分,选对但不全的得 3 分,有选错的得 0 分。1、 (本题 9 分)某船要渡过 60m 宽的河,船渡河的最短时间是 12s;若船沿垂直河岸的直线到达正对岸,渡河时间是15s,则船在静水中的速率 v1及河水的流速 v 分别为A.v1=5 m/s v2=4m/sB.v1=5 m/s v2=3m/sC.v1=4 m/s v2=5m/sD.v1=4m/s v2=3m/s2、 (本题 9 分)下列关于同一质点的位移和路程的说法中正确的是( )A.位移是矢量,位移的方向即质点运动的方向B.路程是标量,即位移的大小C.位移的大小,不会比路程大D.质点做直线运动时,路程等于位移的大小3、 (本题 9 分)一个人从水面深 4m 的井中匀速提起 50N 的水桶至地面在水平道路上行走 12m,再匀速走下 6m 深的地下室,则此人用来提水桶的力所做的功为( )A.500JB.1100JC.100JD.-100J4、 (本题 9 分)2017 年 6 月 19 号,长征三号乙火箭发射“中星 9A”广播电视直播卫星过程中出现变故,由于运载火箭的异常,致使卫星没有按照原计划进入预定轨道.经过航天测控人员的配合和努力,通过 10 次的轨道调整,7 月 5 日卫星成功进入轨道.卫星变轨原理图如图所示,卫星从椭圆轨道Ⅰ远地点 Q 变轨进入地球同步轨道Ⅱ,P 点为椭圆轨道近地点.下列说法正确的是 ( )A.卫星在椭圆轨道Ⅰ的 Q 点的加速度小于在同步轨道Ⅱ的 Q 点的加速度B.卫星在椭圆轨道Ⅰ的 Q 点的速度大于在同步轨道Ⅱ的 Q 点的速度C.卫星在椭圆轨道Ⅰ的机械能小于在同步轨道Ⅱ的机械能D.卫星在轨道Ⅱ的运行速度大于第一宇宙速度5、某电场的电场线分布如图所示,A、B 是电场中的两点,A、B 两点的电场强度的大小分别为 EA、EB,则 EA、EB的大小关系是( )A.EA>EB B.EA=EB C.EA<E...

1、当您付费下载文档后,您只拥有了使用权限,并不意味着购买了版权,文档只能用于自身使用,不得用于其他商业用途(如 [转卖]进行直接盈利或[编辑后售卖]进行间接盈利)。
2、本站所有内容均由合作方或网友上传,本站不对文档的完整性、权威性及其观点立场正确性做任何保证或承诺!文档内容仅供研究参考,付费前请自行鉴别。
3、如文档内容存在违规,或者侵犯商业秘密、侵犯著作权等,请点击“违规举报”。

碎片内容

河南省名校联盟2025年高一下物理期末预测试题含解析

您可能关注的文档

确认删除?