2024-2025学年广东省湛江第一中学物理高二第二学期期中学业水平测试模拟试题含解析

2024-2025学年广东省湛江第一中学物理高二第二学期期中学业水平测试模拟试题含解析_第1页
1/11
2024-2025学年广东省湛江第一中学物理高二第二学期期中学业水平测试模拟试题含解析_第2页
2/11
2024-2025学年广东省湛江第一中学物理高二第二学期期中学业水平测试模拟试题含解析_第3页
3/11
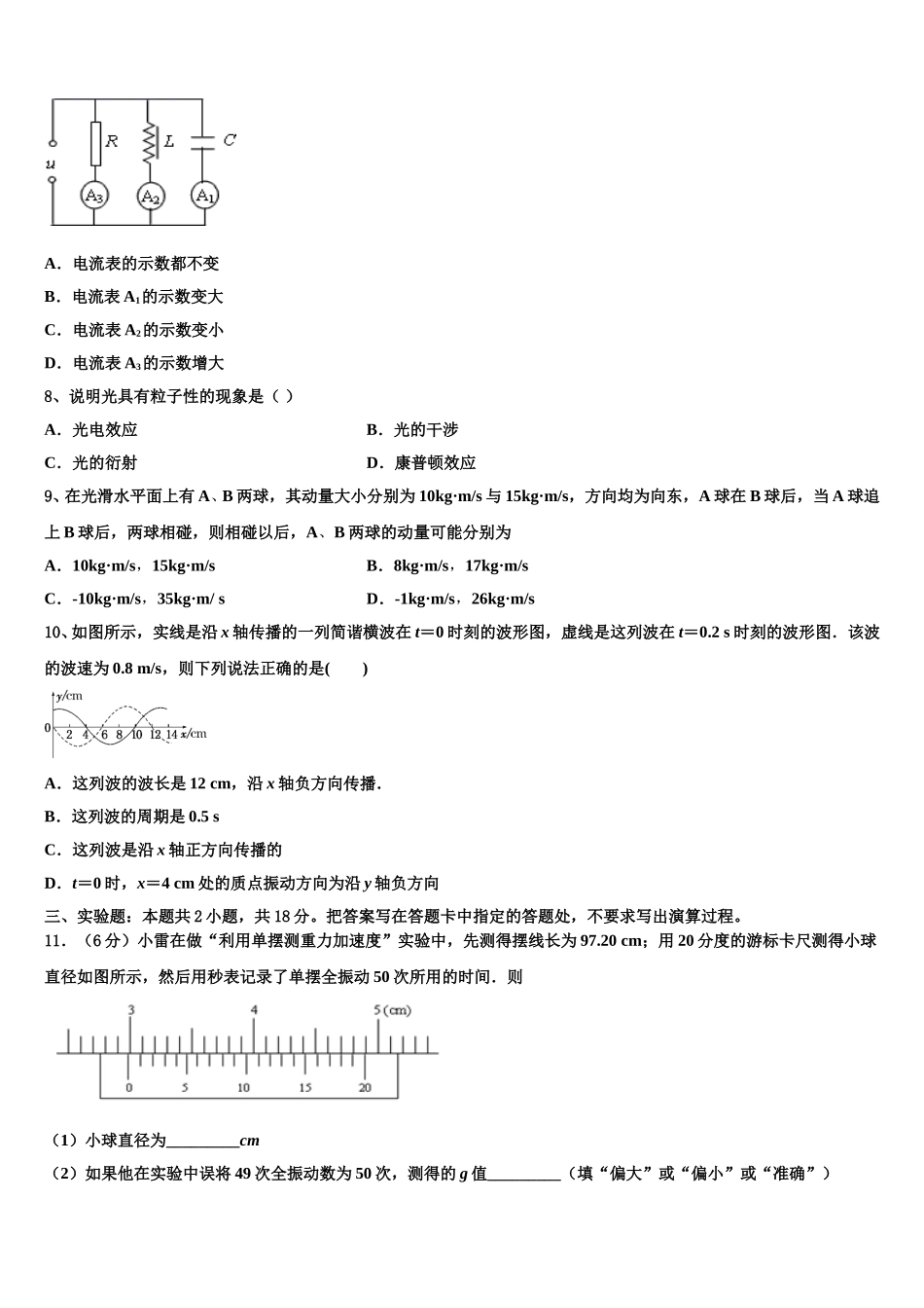
2024-2025 学年广东省湛江第一中学物理高二第二学期期中学业水平测试模拟试题注意事项:1.答卷前,考生务必将自己的姓名、准考证号填写在答题卡上。2.回答选择题时,选出每小题答案后,用铅笔把答题卡上对应题目的答案标号涂黑,如需改动,用橡皮擦干净后,再选涂其它答案标号。回答非选择题时,将答案写在答题卡上,写在本试卷上无效。3.考试结束后,将本试卷和答题卡一并交回。一、单项选择题:本题共 6 小题,每小题 4 分,共 24 分。在每小题给出的四个选项中,只有一项是符合题目要求的。1、如图所示,放在不计电阻的金属导轨上的导体棒 ab, 在匀强磁场中沿导轨做下列哪种运动时,钢制闭合线圈 c 将被螺线管吸引( )A.向右做匀速运动B.向左做匀速运动C.向右做减速运动D.向右做加速运动2、关于“限定车速 30 公里/小时”,下列说法正确的是A.指瞬时速度 B.指平均速度C.等于 30 m/s D.等于 108 m/s3、如图所示,MN 是一负点电荷产生的电场中的一条电场线.一个带正电的粒子(不计重力)从 a 到 b 穿越这条电场线的轨迹如图中虚线所示.下列结论正确的是( )A.带电粒子在 a 点时具有的电势能大于在 b 点时具有的电势能B.负点电荷一定位于 M 点左侧C.带电粒子在 a 点的加速度大于在 b 点的加速度D.带电粒子从 a 到 b 过程中动能逐渐减小4、一列简谐横波,在 t=0.2s 时波的图象如图甲所示,这列波中质点 P 的振动图象如图乙所示,那么该波的传播速度和传播方向是( )A.v=1.5m/s,向左传播B.v=1.5m/s,向右传播C.v=2.0m/s,向左传播D.v=2.0m/s,向右传播5、如图所示,L 是一个纯电感线圈,R 为一个灯泡,下列说法中正确的是( )A.开关 S 闭合瞬间和断开瞬间,灯泡中都有从 a 到 b 的电流通过B.开关 S 断开瞬间,C.开关 S 闭合瞬间,灯泡中有从 a 到 b 的电流通过,断开瞬间则没有电流通过D.开关 S 断开瞬间,灯泡中有从 a 到 b 的电流通过,闭合瞬间则没有电流通过6、如图所示,匀强磁场存在于虚线框内,矩形线圈竖直下落,如果线圈受到的磁场力总小于其重力,则它在 1、2、3、4位置时的加速度关系为()A.B.C.D.二、多项选择题:本题共 4 小题,每小题 5 分,共 20 分。在每小题给出的四个选项中,有多个选项是符合题目要求的。全部选对的得 5 分,选对但不全的得 3 分,有选错的得 0 分。7、.如图所示,交流电流表 A1、A2、A3分别与...

1、当您付费下载文档后,您只拥有了使用权限,并不意味着购买了版权,文档只能用于自身使用,不得用于其他商业用途(如 [转卖]进行直接盈利或[编辑后售卖]进行间接盈利)。
2、本站所有内容均由合作方或网友上传,本站不对文档的完整性、权威性及其观点立场正确性做任何保证或承诺!文档内容仅供研究参考,付费前请自行鉴别。
3、如文档内容存在违规,或者侵犯商业秘密、侵犯著作权等,请点击“违规举报”。

碎片内容

2024-2025学年广东省湛江第一中学物理高二第二学期期中学业水平测试模拟试题含解析

您可能关注的文档

确认删除?