2026届北京理工大附中高一上化学期中质量检测试题含解析

2026届北京理工大附中高一上化学期中质量检测试题含解析_第1页
1/12
2026届北京理工大附中高一上化学期中质量检测试题含解析_第2页
2/12
2026届北京理工大附中高一上化学期中质量检测试题含解析_第3页
3/12
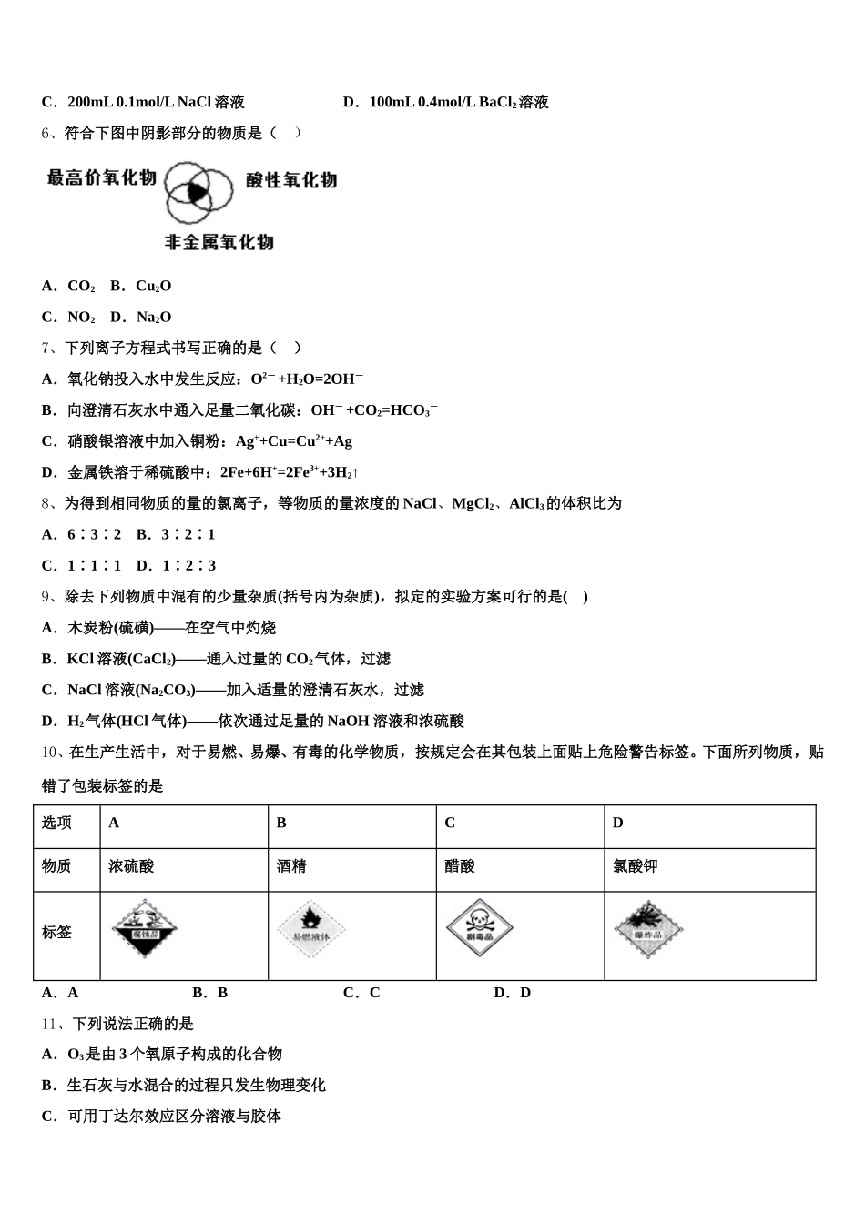
2026 届北京理工大附中高一上化学期中质量检测试题注意事项:1.答卷前,考生务必将自己的姓名、准考证号、考场号和座位号填写在试题卷和答题卡上。用 2B 铅笔将试卷类型(B)填涂在答题卡相应位置上。将条形码粘贴在答题卡右上角"条形码粘贴处"。2.作答选择题时,选出每小题答案后,用 2B 铅笔把答题卡上对应题目选项的答案信息点涂黑;如需改动,用橡皮擦干净后,再选涂其他答案。答案不能答在试题卷上。3.非选择题必须用黑色字迹的钢笔或签字笔作答,答案必须写在答题卡各题目指定区域内相应位置上;如需改动,先划掉原来的答案,然后再写上新答案;不准使用铅笔和涂改液。不按以上要求作答无效。4.考生必须保证答题卡的整洁。考试结束后,请将本试卷和答题卡一并交回。一、选择题(每题只有一个选项符合题意)1、下列操作使硫酸铜晶体结晶水测定结果偏大的是( )A.硫酸铜晶体没有完全变白B.加热时晶体爆溅C.加热后未在干燥器中冷却D.没有进行恒重操作2、分类法是化学学习中的一种重要方法,下列分类图正确的是A.B.C.D.3、二氧化氯、铁酸钠以及臭氧是饮用水的“三净客”,用铁酸钠(Na2FeO4)处理来自河流湖泊的水,以作为人们生活饮用水,是一项较新的技术。以下叙述中正确的是( )① 二氧化氯对水具有消毒、净化双效功能 ②臭氧可消除水洗物中残留的农药残留,杀灭水中的细菌病毒 ③臭氧、明矾净水原理相同 ④用 Na2FeO4净水具消毒和净化双效功能A.②④B.③④C.①③D.①④4、下列关于氯水的说法中,不正确的是A.氯水是指液态的氯 B.新制氯水呈黄绿色C.新制氯水具有漂白作用 D.新制氯水应避光保存5、一份 100mL 0.2mol/L 的 NaCl 溶液,下列哪个选项与该溶液中的 Cl-浓度相同( )A.200mL 0.1mol/LFeCl3溶液B.100mL 0.1mol/L MgCl2溶液C.200mL 0.1mol/L NaCl 溶液D.100mL 0.4mol/L BaCl2溶液6、符合下图中阴影部分的物质是( )A.CO2 B.Cu2OC.NO2 D.Na2O7、下列离子方程式书写正确的是( )A.氧化钠投入水中发生反应:O2- +H2O=2OH-B.向澄清石灰水中通入足量二氧化碳:OH- +CO2=HCO3-C.硝酸银溶液中加入铜粉:Ag++Cu=Cu2++AgD.金属铁溶于稀硫酸中:2Fe+6H+=2Fe3++3H2↑8、为得到相同物质的量的氯离子,等物质的量浓度的 NaCl、MgCl2、AlCl3的体积比为A.6∶3∶2 B.3∶2∶1C.1∶1∶1 D.1∶2∶39、除去下列物质中混有的少量杂质(括号内为杂质),拟定的实验方案可行的...

1、当您付费下载文档后,您只拥有了使用权限,并不意味着购买了版权,文档只能用于自身使用,不得用于其他商业用途(如 [转卖]进行直接盈利或[编辑后售卖]进行间接盈利)。
2、本站所有内容均由合作方或网友上传,本站不对文档的完整性、权威性及其观点立场正确性做任何保证或承诺!文档内容仅供研究参考,付费前请自行鉴别。
3、如文档内容存在违规,或者侵犯商业秘密、侵犯著作权等,请点击“违规举报”。

碎片内容

2026届北京理工大附中高一上化学期中质量检测试题含解析

您可能关注的文档

确认删除?