2026届山东省滕州市高一化学第一学期期中联考试题含解析

2026届山东省滕州市高一化学第一学期期中联考试题含解析_第1页
1/18
2026届山东省滕州市高一化学第一学期期中联考试题含解析_第2页
2/18
2026届山东省滕州市高一化学第一学期期中联考试题含解析_第3页
3/18
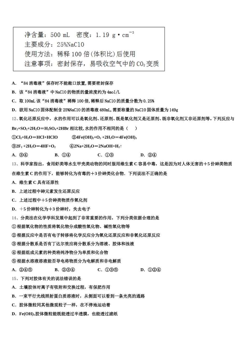
2026 届山东省滕州市高一化学第一学期期中联考试题考生请注意:1.答题前请将考场、试室号、座位号、考生号、姓名写在试卷密封线内,不得在试卷上作任何标记。2.第一部分选择题每小题选出答案后,需将答案写在试卷指定的括号内,第二部分非选择题答案写在试卷题目指定的位置上。3.考生必须保证答题卡的整洁。考试结束后,请将本试卷和答题卡一并交回。一、选择题(共包括 22 个小题。每小题均只有一个符合题意的选项)1、下列说法中正确的是( )A.不慎将酸或碱液溅入眼内,立即闭上眼睛,用手揉擦B.衣服沾上大量的浓氢氧化钠溶液,需将此衣服浸泡在盛水的盆中C.皮肤上溅有较多的浓硫酸,直接用水冲洗即可D.实验桌上的酒精灯倾倒了燃烧起来,马上用湿布扑灭2、下表中关于物质分类的正确组合是( )类别组合酸性氧化物碱性氧化物酸碱盐ACOCuOH2SO4NH3·H2ONa2SBCO2Na2OHClNaOHNaClCSO2Na2O2CH3COOHKOHCaF2DNO2CaOHNO3Cu(OH)2CO3CaCO3A.AB.BC.CD.D3、在盛装氢氧化钠固体和浓硫酸的试剂瓶上,都印有的警示标志是ABCDA.AB.BC.CD.D4、下列反应属于氧化还原反应的是A.CaCO3+2HCl=CaCl2+CO2↑ + H2OB.CaO+H2O=Ca(OH)2C.2H2O22H2O+O2↑D.CaCO3 CaO+CO2↑5、下列物质与危险化学品标志的对应关系不正确的是ABCD酒精氢气浓硫酸氢氧化钠A.AB.BC.CD.D6、下列溶液中 Cl-的物质的量浓度和 Cl-的物质的量与 50mL1mol/L 的 AlCl3溶液中 Cl-物质的量浓度和 Cl-的物质的量都相等的是A.75mL3mol/L 的 NH4ClB.150mL1mol/L 的 NaClC.50mL1.5mol/L 的 CaCl2D.50mL3mol/L 的 NaClO7、下列化学方程式改写成离子方程式正确的是( )A.2NaOH+Cl2==NaCl+NaClO+H2O;Cl2+2OH- ==Cl-+ClO-+H2OB.CaCO3+2HCl==CaCl2+CO2↑+H2O;CO32-+2H+ == CO2↑+H2OC.Al2(SO4)3+6NH3•H2O==2Al(OH)3↓+3(NH4)2SO4; Al3++3OH-==Al(OH)3↓D.Ba(OH)2+H2SO4==BaSO4↓+2H2O;2H++2OH- ==2H2O8、在强酸性溶液中,下列各组离子不能大量共存的是A.Na+、K+、SO42-、Cl- B.Na+ 、Cl-、SO42-、Fe3+C.NH4+、K+、CO32-、NO3- D.Ba2+、Na+、NO3-、Cl-9、下列物质的分类采用树状分类法的是( )A.铁是单质又是导体B.纯净物可分为有机物和无机物C.氯化钠是钠的化合物,又是氯化物D.氢氧化钙既是纯净物,又是化合物,属于碱10、下列说法不正确的是A.化合物中除了电解质就是非电解质B.硫酸铜溶于水通电后产生 Cu2+和C.胶粒带同种电荷是胶体稳...

1、当您付费下载文档后,您只拥有了使用权限,并不意味着购买了版权,文档只能用于自身使用,不得用于其他商业用途(如 [转卖]进行直接盈利或[编辑后售卖]进行间接盈利)。
2、本站所有内容均由合作方或网友上传,本站不对文档的完整性、权威性及其观点立场正确性做任何保证或承诺!文档内容仅供研究参考,付费前请自行鉴别。
3、如文档内容存在违规,或者侵犯商业秘密、侵犯著作权等,请点击“违规举报”。

碎片内容

2026届山东省滕州市高一化学第一学期期中联考试题含解析

您可能关注的文档

确认删除?