2024-2025学年广东省惠州市第一中学物理高二第二学期期中达标测试试题含解析

2024-2025学年广东省惠州市第一中学物理高二第二学期期中达标测试试题含解析_第1页
1/13
2024-2025学年广东省惠州市第一中学物理高二第二学期期中达标测试试题含解析_第2页
2/13
2024-2025学年广东省惠州市第一中学物理高二第二学期期中达标测试试题含解析_第3页
3/13
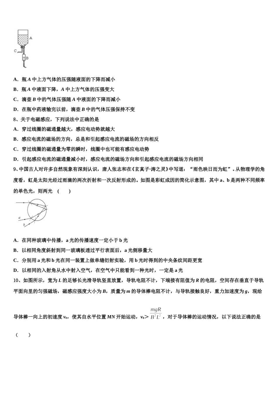
2024-2025 学年广东省惠州市第一中学物理高二第二学期期中达标测试试题注意事项1.考生要认真填写考场号和座位序号。2.试题所有答案必须填涂或书写在答题卡上,在试卷上作答无效。第一部分必须用 2B 铅笔作答;第二部分必须用黑色字迹的签字笔作答。3.考试结束后,考生须将试卷和答题卡放在桌面上,待监考员收回。一、单项选择题:本题共 6 小题,每小题 4 分,共 24 分。在每小题给出的四个选项中,只有一项是符合题目要求的。1、如图所示,光滑水平面上有一小车,小车上有一物体,用一细线将物体系于小车的 A 端,物体与小车 A 端之间有一压缩的弹簧,某时刻线断了,物体沿车滑动到 B 端粘在 B 端的油泥上。则下述说法中正确的是( )① 若物体滑动中不受摩擦力作用,则全过程机械能守恒② 即使物体滑动中有摩擦力,全过程物块、弹簧和车组成的系统动量守恒③ 小车的最终速度与断线前相同④ 无论物块滑动是否受到摩擦力作用,全过程物块、弹簧和车组成的系统的机械能不守恒。A.①②③B.②③④C.①③④D.①②④2、下列关于分子热运动的说法中正确的是( )A.扩散现象表明,分子在做永不停息的热运动B.布朗运动就是液体分子的无规则热运动C.温度相同的氢气和氮气,氢气分子和氮气分子的平均速率相同D.布朗颗粒越大,液体温度越高,布朗运动就越明显3、如图所示为氢原子的能级图,若用能量为 10.5 eV 的光子去照射一群处于基态的氢原子,则氢原子( )A.能跃迁到 n=2 的激发态上去B.能跃迁到 n=3 的激发态上去C.能跃迁到 n=4 的激发态上去D.以上三种说法均不对4、根据麦克斯韦的电磁场理论,下列说法中正确的是( )A.在电场周围一定产生磁场,磁场周围一定产生电场B.在变化的电场周围一定产生变化的磁场,在变化的磁场周围一定产生变化的电场C.均匀变化的电场周围一定产生均匀变化的磁场D.振荡的电场在周围空间一定产生同频率振荡的磁场5、如图所示,截面为矩形的金属导体放在磁场中,当导体中通有电流时,导体的上、下表面的电势、的关系为()A.B.C.D.无法判断6、通电螺线管内有一在磁场力作用下处于静止的小磁针,磁针的指向如图所示,则( )A.螺线管的 P 端为 N 极,a 接电源的正极B.螺线管的 P 端为 N 极,a 接电源的负极C.螺线管的 P 端为 S 极,a 接电源的正极D.螺线管的 P 端为 S 极,a 接电源的负极二、多项选择题:本题共 4 小题,每小题 5 分,共 20...

1、当您付费下载文档后,您只拥有了使用权限,并不意味着购买了版权,文档只能用于自身使用,不得用于其他商业用途(如 [转卖]进行直接盈利或[编辑后售卖]进行间接盈利)。
2、本站所有内容均由合作方或网友上传,本站不对文档的完整性、权威性及其观点立场正确性做任何保证或承诺!文档内容仅供研究参考,付费前请自行鉴别。
3、如文档内容存在违规,或者侵犯商业秘密、侵犯著作权等,请点击“违规举报”。

碎片内容

2024-2025学年广东省惠州市第一中学物理高二第二学期期中达标测试试题含解析

您可能关注的文档

确认删除?