河北省滦南县2025届高一下物理期末预测试题含解析

河北省滦南县2025届高一下物理期末预测试题含解析_第1页
1/14
河北省滦南县2025届高一下物理期末预测试题含解析_第2页
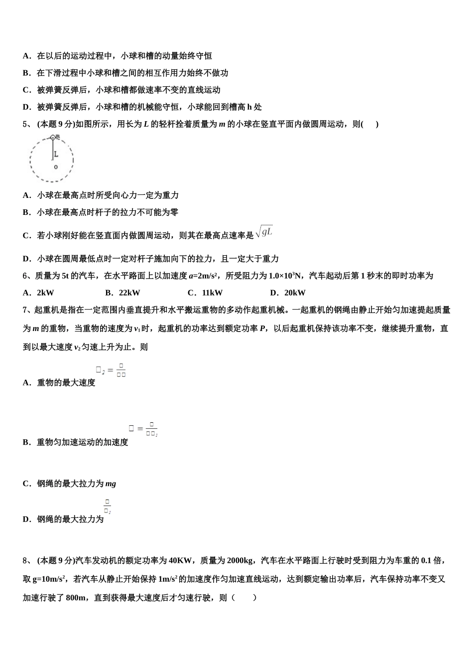
2/14
河北省滦南县2025届高一下物理期末预测试题含解析_第3页
3/14
河北省滦南县 2025 届高一下物理期末预测试题注意事项1.考试结束后,请将本试卷和答题卡一并交回.2.答题前,请务必将自己的姓名、准考证号用 0.5 毫米黑色墨水的签字笔填写在试卷及答题卡的规定位置.3.请认真核对监考员在答题卡上所粘贴的条形码上的姓名、准考证号与本人是否相符.4.作答选择题,必须用 2B 铅笔将答题卡上对应选项的方框涂满、涂黑;如需改动,请用橡皮擦干净后,再选涂其他答案.作答非选择题,必须用 05 毫米黑色墨水的签字笔在答题卡上的指定位置作答,在其他位置作答一律无效.5.如需作图,须用 2B 铅笔绘、写清楚,线条、符号等须加黑、加粗.一、选择题:(1-6 题为单选题 7-12 为多选,每题 4 分,漏选得 2 分,错选和不选得零分)1、 (本题 9 分)下列说法中符合物理史实的是A.伽利略发现了行星的运动规律,开普勒发现了万有引力定律B.哥白尼创立地心说,“地心说”是错误的, “日心说”是对的,太阳是宇宙的中心C.牛顿首次在实验室里较准确地测出了万有引力常量D.牛顿将行星与太阳、地球与月球、地球与地面物体之间的引力规律推广到宇宙中的一切物体,得出了万有引力定律2、 (本题 9 分)如图 1、图 2 所示,两个等高的光滑斜面固定在地面上,斜面倾角,质量相等的小球甲、乙各自在沿斜面向上的拉力作用下从底端由静止开始向上运动.两个拉力的功率恒定且相等,两小球在到达斜面顶端时均已匀速,则在两小球由斜面底端运动到顶端的过程中,下列说法正确的是( )A.最后甲球的速度比乙球的速度大B.最后甲球的速度与乙球的速度相等C.甲球运动的时间比乙球运动的时间短D.甲球运动的时间与乙球运动的时间相等3、 (本题 9 分)一个质量为 m 的物体以速度 v 水平飞向竖直墙壁,又以水平速度 v 反弹回来,物体在碰撞过程中动量的改变量的大小是A.0B.2mvC.mvD.无法确定4、 (本题 9 分)如图所示,弹簧的一端固定在竖直墙上,质量为 m 的光滑弧形槽静止在光滑水平面上,底部与水平面平滑连接,一个质量也为 m 的小球从槽高 h 处开始自由下滑则( )A.在以后的运动过程中,小球和槽的动量始终守恒B.在下滑过程中小球和槽之间的相互作用力始终不做功C.被弹簧反弹后,小球和槽都做速率不变的直线运动D.被弹簧反弹后,小球和槽的机械能守恒,小球能回到槽高 h 处5、 (本题 9 分)如图所示,用长为 L 的轻杆拴着质量为 m 的小球在竖直平面内做圆周运动,则( ...

1、当您付费下载文档后,您只拥有了使用权限,并不意味着购买了版权,文档只能用于自身使用,不得用于其他商业用途(如 [转卖]进行直接盈利或[编辑后售卖]进行间接盈利)。
2、本站所有内容均由合作方或网友上传,本站不对文档的完整性、权威性及其观点立场正确性做任何保证或承诺!文档内容仅供研究参考,付费前请自行鉴别。
3、如文档内容存在违规,或者侵犯商业秘密、侵犯著作权等,请点击“违规举报”。

碎片内容

河北省滦南县2025届高一下物理期末预测试题含解析

您可能关注的文档

确认删除?