2024-2025学年四川内江威远龙会中学高二下物理期中检测模拟试题含解析

2024-2025学年四川内江威远龙会中学高二下物理期中检测模拟试题含解析_第1页
1/12
2024-2025学年四川内江威远龙会中学高二下物理期中检测模拟试题含解析_第2页
2/12
2024-2025学年四川内江威远龙会中学高二下物理期中检测模拟试题含解析_第3页
3/12
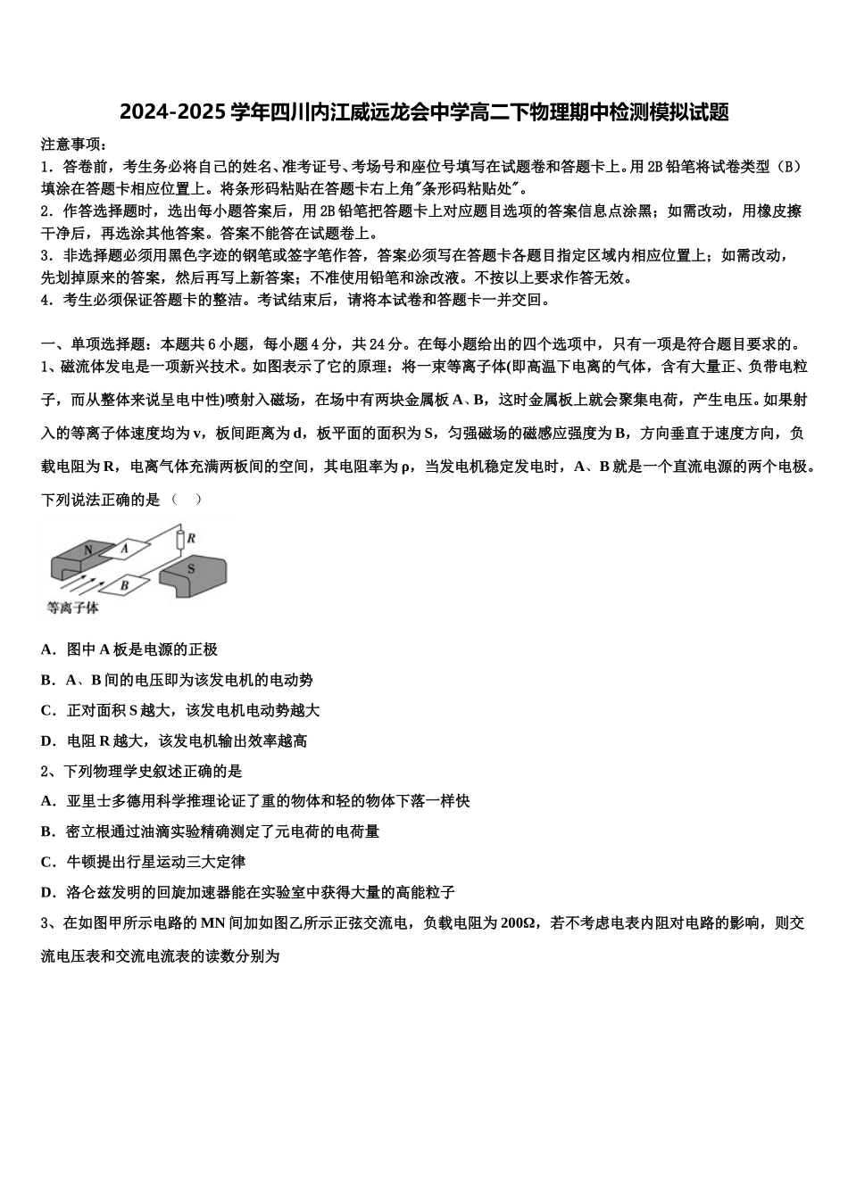
2024-2025 学年四川内江威远龙会中学高二下物理期中检测模拟试题注意事项:1.答卷前,考生务必将自己的姓名、准考证号、考场号和座位号填写在试题卷和答题卡上。用 2B 铅笔将试卷类型(B)填涂在答题卡相应位置上。将条形码粘贴在答题卡右上角"条形码粘贴处"。2.作答选择题时,选出每小题答案后,用 2B 铅笔把答题卡上对应题目选项的答案信息点涂黑;如需改动,用橡皮擦干净后,再选涂其他答案。答案不能答在试题卷上。3.非选择题必须用黑色字迹的钢笔或签字笔作答,答案必须写在答题卡各题目指定区域内相应位置上;如需改动,先划掉原来的答案,然后再写上新答案;不准使用铅笔和涂改液。不按以上要求作答无效。4.考生必须保证答题卡的整洁。考试结束后,请将本试卷和答题卡一并交回。一、单项选择题:本题共 6 小题,每小题 4 分,共 24 分。在每小题给出的四个选项中,只有一项是符合题目要求的。1、磁流体发电是一项新兴技术。如图表示了它的原理:将一束等离子体(即高温下电离的气体,含有大量正、负带电粒子,而从整体来说呈电中性)喷射入磁场,在场中有两块金属板 A、B,这时金属板上就会聚集电荷,产生电压。如果射入的等离子体速度均为 v,板间距离为 d,板平面的面积为 S,匀强磁场的磁感应强度为 B,方向垂直于速度方向,负载电阻为 R,电离气体充满两板间的空间,其电阻率为 ρ,当发电机稳定发电时,A、B 就是一个直流电源的两个电极。下列说法正确的是 ()A.图中 A 板是电源的正极B.A、B 间的电压即为该发电机的电动势C.正对面积 S 越大,该发电机电动势越大D.电阻 R 越大,该发电机输出效率越高2、下列物理学史叙述正确的是A.亚里士多德用科学推理论证了重的物体和轻的物体下落一样快B.密立根通过油滴实验精确测定了元电荷的电荷量C.牛顿提出行星运动三大定律D.洛仑兹发明的回旋加速器能在实验室中获得大量的高能粒子3、在如图甲所示电路的 MN 间加如图乙所示正弦交流电,负载电阻为 200Ω,若不考虑电表内阻对电路的影响,则交流电压表和交流电流表的读数分别为A.311V,1.10 AB.220 V,1.10 AC.220V,3.11AD.311V,3.11A4、下列关于机械波和电磁波的说法中正确的是A.电磁波与机械波都可以在真空中传播B.雷达是用 X 光来测定物体位置的设备C.将声音或图像信号从高频电流中还原出来的过程叫做解调D.机械波在介质中传播一个周期的时间内,波上的质点沿波的传播方向平移一个...

1、当您付费下载文档后,您只拥有了使用权限,并不意味着购买了版权,文档只能用于自身使用,不得用于其他商业用途(如 [转卖]进行直接盈利或[编辑后售卖]进行间接盈利)。
2、本站所有内容均由合作方或网友上传,本站不对文档的完整性、权威性及其观点立场正确性做任何保证或承诺!文档内容仅供研究参考,付费前请自行鉴别。
3、如文档内容存在违规,或者侵犯商业秘密、侵犯著作权等,请点击“违规举报”。

碎片内容

2024-2025学年四川内江威远龙会中学高二下物理期中检测模拟试题含解析

您可能关注的文档

确认删除?