湖北省省实验中学联考2025年化学高一上期中复习检测试题含解析

湖北省省实验中学联考2025年化学高一上期中复习检测试题含解析_第1页
1/18
湖北省省实验中学联考2025年化学高一上期中复习检测试题含解析_第2页
2/18
湖北省省实验中学联考2025年化学高一上期中复习检测试题含解析_第3页
3/18
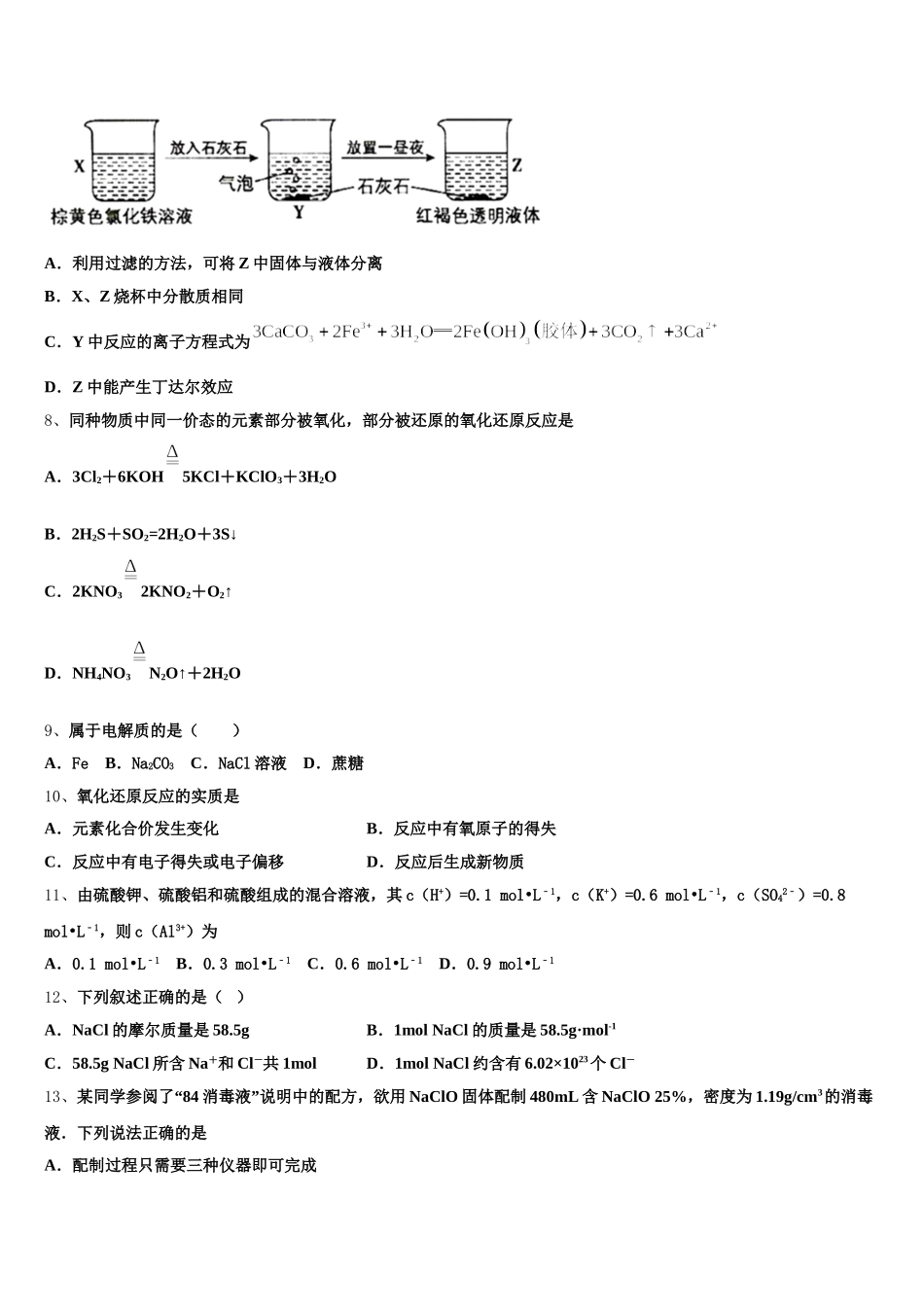
湖北省省实验中学联考 2025 年化学高一上期中复习检测试题考生须知:1.全卷分选择题和非选择题两部分,全部在答题纸上作答。选择题必须用 2B 铅笔填涂;非选择题的答案必须用黑色字迹的钢笔或答字笔写在“答题纸”相应位置上。2.请用黑色字迹的钢笔或答字笔在“答题纸”上先填写姓名和准考证号。3.保持卡面清洁,不要折叠,不要弄破、弄皱,在草稿纸、试题卷上答题无效。一、选择题(共包括 22 个小题。每小题均只有一个符合题意的选项)1、在下列各溶液中,离子一定能大量共存的是( )A.强碱性溶液中:K+、Mg2+、Cl−、SO42−B.室温下,能使紫色石蕊溶液变红的溶液中:Na+、Fe3+、NO3−、SO42−C.含有 0.1 mol/L Ca2+的溶液中:Na+、K+、CO32−、Cl−D.在无色透明的溶液中:K+、Cu2+、NO3−、SO42−2、等质量的钠、镁、铝分别与足量盐酸反应,产生 H2的质量由大到小排列顺序正确的A.Al、Mg、Na B.Mg、Al、Na C.Na、Mg、Al D.Na、Al、Mg3、下列反应的离子方程式正确的是A.向稀硫酸中投入铁粉:6H++2Fe=2Fe3++3H2↑B.铜片插入稀盐酸溶液中:Cu+ 2H+=Cu2++ H2↑C.碳酸钙和稀盐酸反应:CaCO3+2H+=Ca2++CO2↑+H2OD.澄清石灰水与稀盐酸反应 Ca(OH)2+2H+=Ca2++2H2O4、一般检验 SO42-的试剂是A.BaCl2、稀硝酸B.AgNO3、稀硝酸C.稀盐酸、BaCl2D.AgNO3、稀盐酸5、下列关于 2 mol·L-1 Ba(NO3)2溶液的说法正确的是A.100 mL 溶液中 NO3- 浓度是 0.4 mol·L-1B.500 mL 溶液中 NO3- 的物质的量是 4 molC.500 mL 溶液中含有 Ba2+ 的质量是 137 gD.100 mL 溶液中所含 Ba2+、NO3-总数为 0.4 NA6、下列物质在相应条件下能发生电离而导电的是( )A.液态氯化氢B.熔融氯化钠C.固体氢氧化钾D.高温熔化后的单质铁7、某同学在实验室进行了如图所示的实验,下列说法中错误的是A.利用过滤的方法,可将 Z 中固体与液体分离B.X、Z 烧杯中分散质相同C.Y 中反应的离子方程式为D.Z 中能产生丁达尔效应8、同种物质中同一价态的元素部分被氧化,部分被还原的氧化还原反应是A.3Cl2+6KOH5KCl+KClO3+3H2OB.2H2S+SO2=2H2O+3S↓C.2KNO32KNO2+O2↑D.NH4NO3N2O↑+2H2O9、属于电解质的是( )A.Fe B.Na2CO3 C.NaCl 溶液 D.蔗糖10、氧化还原反应的实质是A.元素化合价发生变化B.反应中有氧原子的得失C.反应中有电子得失或电子偏移D.反应后生成新物质11、由硫酸钾、硫酸铝...

1、当您付费下载文档后,您只拥有了使用权限,并不意味着购买了版权,文档只能用于自身使用,不得用于其他商业用途(如 [转卖]进行直接盈利或[编辑后售卖]进行间接盈利)。
2、本站所有内容均由合作方或网友上传,本站不对文档的完整性、权威性及其观点立场正确性做任何保证或承诺!文档内容仅供研究参考,付费前请自行鉴别。
3、如文档内容存在违规,或者侵犯商业秘密、侵犯著作权等,请点击“违规举报”。

碎片内容

湖北省省实验中学联考2025年化学高一上期中复习检测试题含解析

您可能关注的文档

确认删除?