2025-2026学年江西省宜春市丰城九中化学高一第一学期期中联考模拟试题含解析

2025-2026学年江西省宜春市丰城九中化学高一第一学期期中联考模拟试题含解析_第1页
1/18
2025-2026学年江西省宜春市丰城九中化学高一第一学期期中联考模拟试题含解析_第2页
2/18
2025-2026学年江西省宜春市丰城九中化学高一第一学期期中联考模拟试题含解析_第3页
3/18
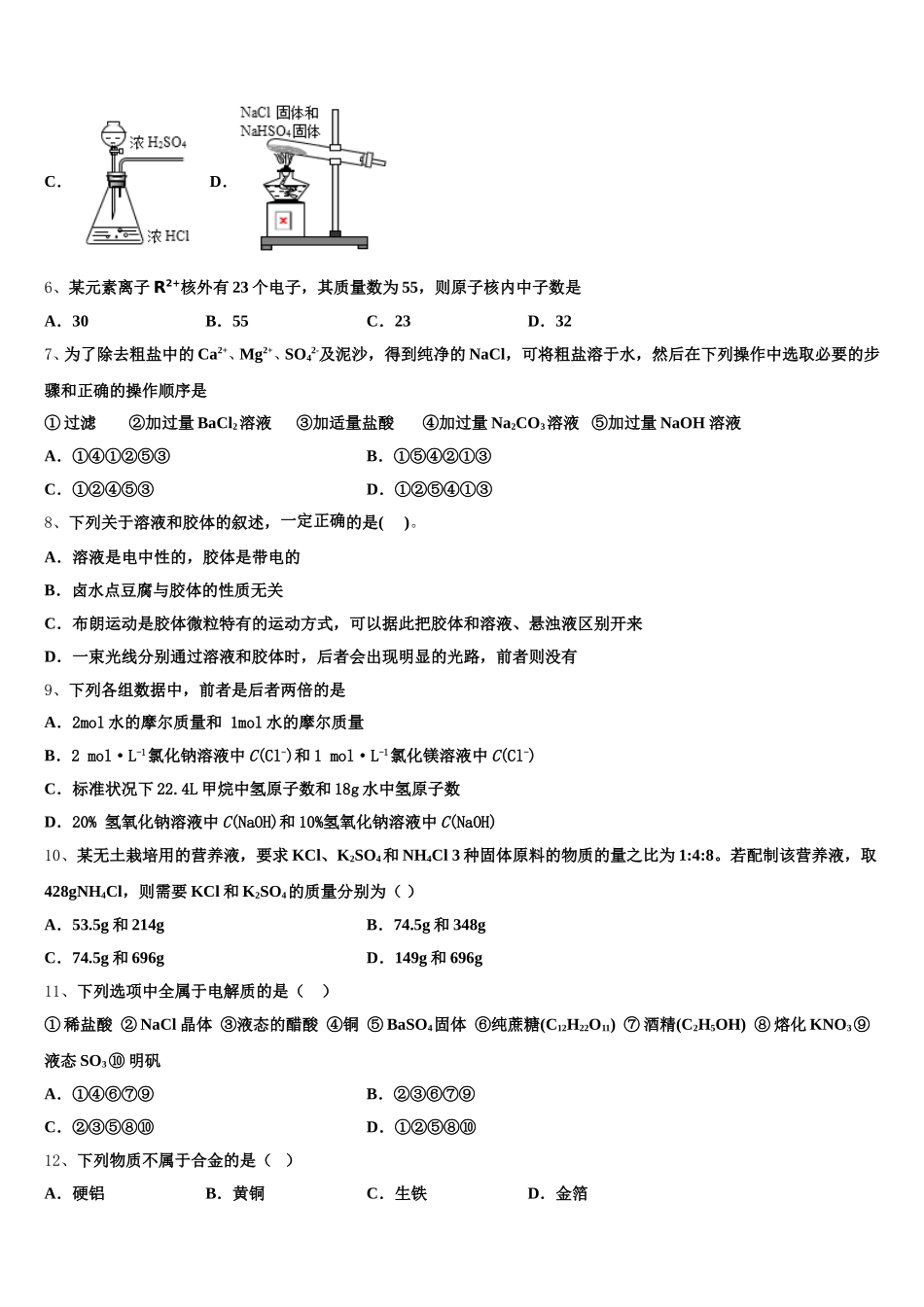
2025-2026 学年江西省宜春市丰城九中化学高一第一学期期中联考模拟试题请考生注意:1.请用 2B 铅笔将选择题答案涂填在答题纸相应位置上,请用 0.5 毫米及以上黑色字迹的钢笔或签字笔将主观题的答案写在答题纸相应的答题区内。写在试题卷、草稿纸上均无效。2.答题前,认真阅读答题纸上的《注意事项》,按规定答题。一、选择题(共包括 22 个小题。每小题均只有一个符合题意的选项)1、下列离子在溶液中能大量共存的是( )A.Ca2+、Cl-、K+、CO32- B.H+、K+、OH-、Cl-C.Cu2+、OH-、NO3-、SO42- D.Na+、Cl-、H+、SO42-2、三位科学家因在“分子机器的设计与合成” 领域做出贡献而荣获 2016 年诺贝尔化学奖。他们利用原子、 分子的组合, 制作了最小的分子马达和分子车。 下列说法不正确的是( )A.化学是一门具有创造性的科学, 化学的特征是认识分子和制造分子B.化学是在原子、分子的水平上研究物质的一门自然科学C.化学注重理论分析、推理,而不需要做化学实验D.化学家可以在微观层面操纵分子和原子,组装分子材料3、完全沉淀相同体积的 NaCl 、MgCl2 、 AlCl3 溶液中的 Cl-,消耗相同浓度的 AgNO3 溶液的体积比为 3:2:1,则NaCl 、MgCl2 、 AlCl3溶液的物质的量浓度之比为( )A.1:2:3B.3:2:1C.9:3:1D.6:3:24、已知有如下反应:①+5Cl-+6H+=3Cl2↑+3H2O,② 2FeCl3+2KI=2FeCl2+2KCl+I2,③ 2FeCl2+Cl2=2FeCl3,下列说法正确的是:A.根据上述三个反可知氧化性:>Cl2>Fe3+>I2B.反应①中氧化剂与还原剂的物质的量之比为 5:1C.反应②中每生成 127gI2,转移的电子数为 2NAD.反应②中 FeCl3只作氧化剂,反应③中 FeCl3只是氧化产物5、实验室可用多种方法制取氯化氢,下面是实验室制取氯化氢的装置和选用的试剂,其中错误的是A. B.C. D.6、某元素离子 R2+核外有 23 个电子,其质量数为 55,则原子核内中子数是A.30B.55C.23D.327、为了除去粗盐中的 Ca2+、Mg2+、SO42-及泥沙,得到纯净的 NaCl,可将粗盐溶于水,然后在下列操作中选取必要的步骤和正确的操作顺序是① 过滤 ②加过量 BaCl2溶液 ③加适量盐酸 ④加过量 Na2CO3溶液 ⑤加过量 NaOH 溶液A.①④①②⑤③B.①⑤④②①③C.①②④⑤③D.①②⑤④①③8、下列关于溶液和胶体的叙述,一定正确的是( )。A.溶液是电中性的,胶体是带电的B.卤水点豆腐与胶体的性质无关C.布朗运动是胶体微粒特有的运动方...

1、当您付费下载文档后,您只拥有了使用权限,并不意味着购买了版权,文档只能用于自身使用,不得用于其他商业用途(如 [转卖]进行直接盈利或[编辑后售卖]进行间接盈利)。
2、本站所有内容均由合作方或网友上传,本站不对文档的完整性、权威性及其观点立场正确性做任何保证或承诺!文档内容仅供研究参考,付费前请自行鉴别。
3、如文档内容存在违规,或者侵犯商业秘密、侵犯著作权等,请点击“违规举报”。

碎片内容

2025-2026学年江西省宜春市丰城九中化学高一第一学期期中联考模拟试题含解析

您可能关注的文档

确认删除?