2025届山东省日照第一中学物理高一第二学期期末达标检测模拟试题含解析

2025届山东省日照第一中学物理高一第二学期期末达标检测模拟试题含解析_第1页
1/11
2025届山东省日照第一中学物理高一第二学期期末达标检测模拟试题含解析_第2页
2/11
2025届山东省日照第一中学物理高一第二学期期末达标检测模拟试题含解析_第3页
3/11
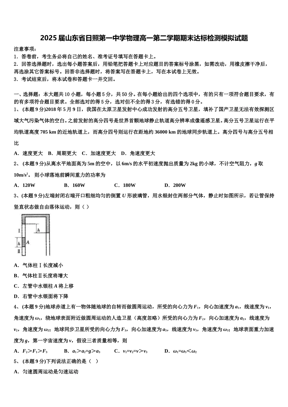
2025 届山东省日照第一中学物理高一第二学期期末达标检测模拟试题注意事项:1.答卷前,考生务必将自己的姓名、准考证号填写在答题卡上。2.回答选择题时,选出每小题答案后,用铅笔把答题卡上对应题目的答案标号涂黑,如需改动,用橡皮擦干净后,再选涂其它答案标号。回答非选择题时,将答案写在答题卡上,写在本试卷上无效。3.考试结束后,将本试卷和答题卡一并交回。一、选择题:本大题共 10 小题,每小题 5 分,共 50 分。在每小题给出的四个选项中,有的只有一项符合题目要求,有的有多项符合题目要求。全部选对的得 5 分,选对但不全的得 3 分,有选错的得 0 分。1、 (本题 9 分)2018 年 5 月 9 日,我国在太原卫星发射中心成功发射的高分五号卫星,填补了国产卫星无法有效探测区域大气污染气体的空白。之前发射的高分四号是世界首颗地球静止轨道高分辨率成像遥感卫星。高分五号卫星运行在平均轨道高度 705 km 的近地轨道上,而高分四号则运行在距地约 36000 km 的地球同步轨道上。高分四号与高分五号相比A.速度更大 B.周期更大 C.加速度更大 D.角速度更大2、 (本题 9 分)从离水平地面高为 5m 的空中,以 6m/s 的水平初速度抛出质量为 2kg 的小球,不计空气阻力,g 取10m/s2。 则小球落地前瞬间重力的功率为A.120WB.160WC.180WD.200W3、 (本题 9 分)左端封闭右端开口粗细均匀的倒置 U 形玻璃管,用水银封住两部分气体,静止时如图所示,若让管保持竖直状态做自由落体运动,则( )A.气体柱Ⅰ长度减小B.气体柱Ⅱ长度将增大C.左管中水银柱 A 将上移D.右管中水银面将下降4、 (本题 9 分)地球赤道上有一物体随地球的自转而做圆周运动,所受的向心力为 F1,向心加速度为 a1,线速度为 v1,角速度为 ω1,绕地球表面附近做圆周运动的人造卫星(高度忽略)所受的向心力为 F2,向心加速度为 a2,线速度为v2,角速度为 ω2;地球同步卫星所受的向心力为 F3,向心加速度为 a3,线速度为 v3,角速度为 ω3;地球表面重力加速度为 g,第一宇宙速度为 v,假设三者质量相等,则A.F2>F1>F3B.a1>a2=g>a3C.v1=v2=v>v3D.ω1=ω3<ω25、 (本题 9 分)下列说法正确的是( )A.匀速圆周运动是匀速运动B.匀速圆周运动是匀变速运动C.匀速圆周运动是变加速运动D.做圆周运动的物体其合力一定与速度方向垂直6、 (本题 9 分)我国“中星 11 号”商业通信卫星是一颗...

1、当您付费下载文档后,您只拥有了使用权限,并不意味着购买了版权,文档只能用于自身使用,不得用于其他商业用途(如 [转卖]进行直接盈利或[编辑后售卖]进行间接盈利)。
2、本站所有内容均由合作方或网友上传,本站不对文档的完整性、权威性及其观点立场正确性做任何保证或承诺!文档内容仅供研究参考,付费前请自行鉴别。
3、如文档内容存在违规,或者侵犯商业秘密、侵犯著作权等,请点击“违规举报”。

碎片内容

2025届山东省日照第一中学物理高一第二学期期末达标检测模拟试题含解析

您可能关注的文档

确认删除?