2024-2025学年广西省北海市生物七下期末质量跟踪监视试题含解析

2024-2025学年广西省北海市生物七下期末质量跟踪监视试题含解析_第1页
1/22
2024-2025学年广西省北海市生物七下期末质量跟踪监视试题含解析_第2页
2/22
2024-2025学年广西省北海市生物七下期末质量跟踪监视试题含解析_第3页
3/22
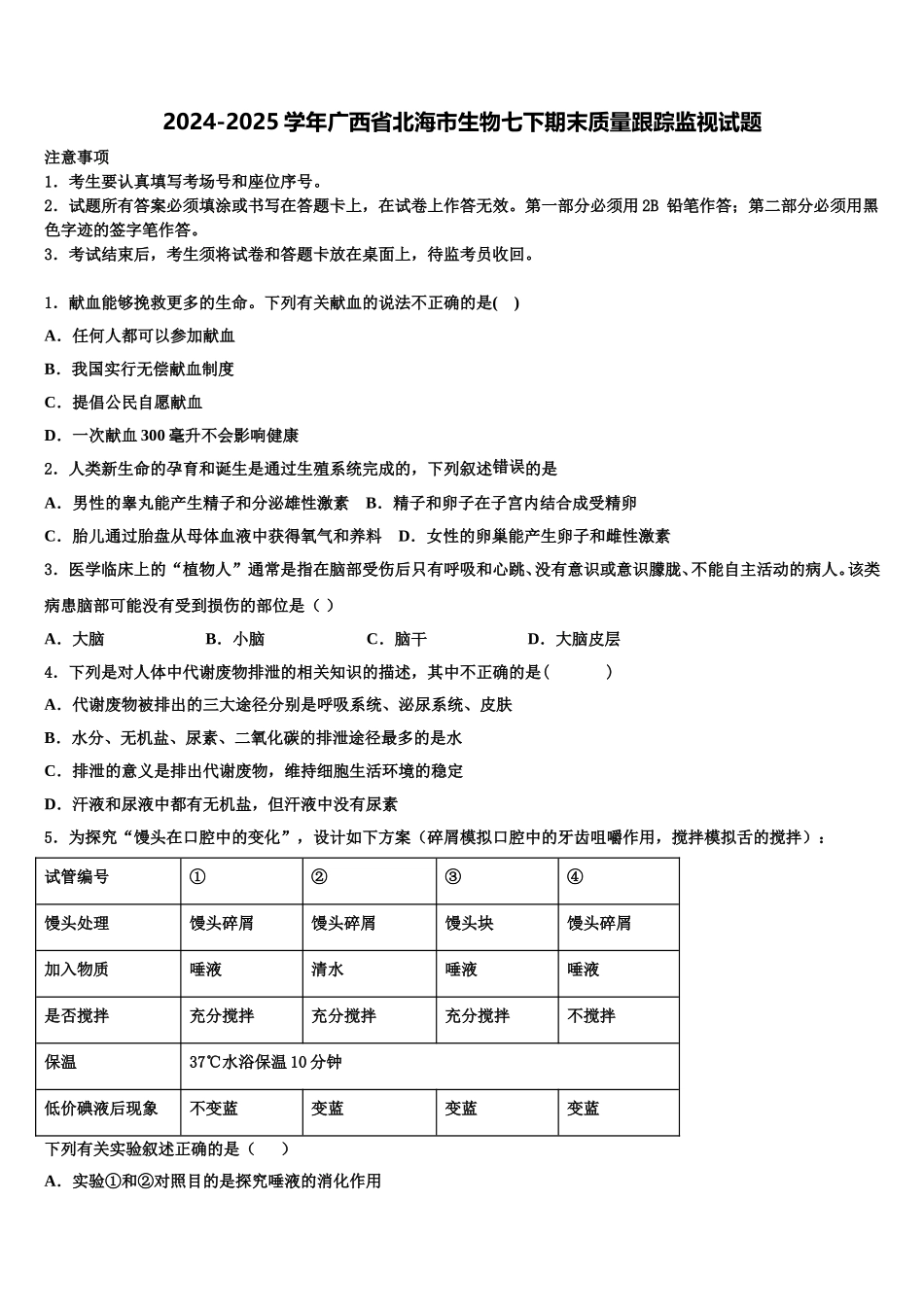
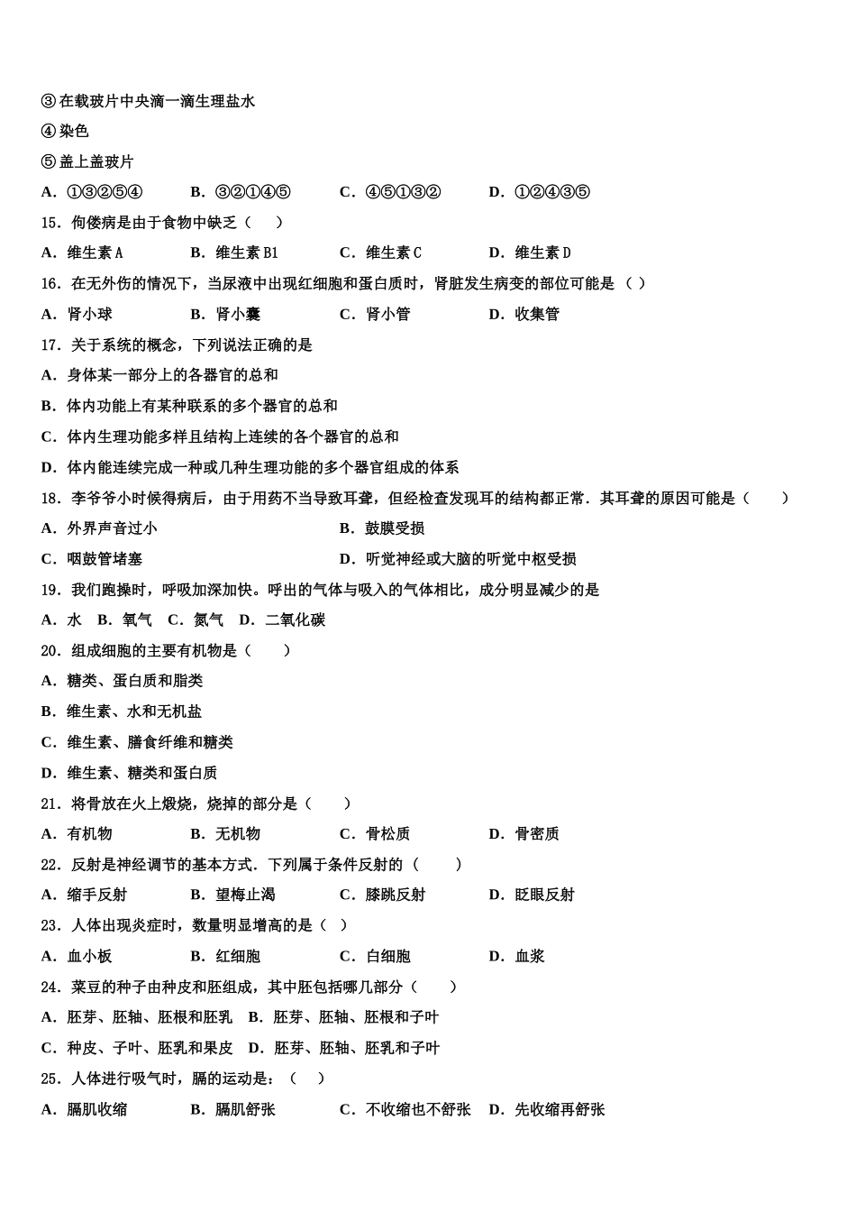
2024-2025 学年广西省北海市生物七下期末质量跟踪监视试题注意事项1.考生要认真填写考场号和座位序号。2.试题所有答案必须填涂或书写在答题卡上,在试卷上作答无效。第一部分必须用 2B 铅笔作答;第二部分必须用黑色字迹的签字笔作答。3.考试结束后,考生须将试卷和答题卡放在桌面上,待监考员收回。1.献血能够挽救更多的生命。下列有关献血的说法不正确的是( )A.任何人都可以参加献血B.我国实行无偿献血制度C.提倡公民自愿献血D.一次献血 300 毫升不会影响健康2.人类新生命的孕育和诞生是通过生殖系统完成的,下列叙述错误的是A.男性的睾丸能产生精子和分泌雄性激素 B.精子和卵子在子宫内结合成受精卵C.胎儿通过胎盘从母体血液中获得氧气和养料 D.女性的卵巢能产生卵子和雌性激素3.医学临床上的“植物人”通常是指在脑部受伤后只有呼吸和心跳、没有意识或意识朦胧、不能自主活动的病人。该类病患脑部可能没有受到损伤的部位是( )A.大脑B.小脑C.脑干D.大脑皮层4.下列是对人体中代谢废物排泄的相关知识的描述,其中不正确的是( )A.代谢废物被排出的三大途径分别是呼吸系统、泌尿系统、皮肤B.水分、无机盐、尿素、二氧化碳的排泄途径最多的是水C.排泄的意义是排出代谢废物,维持细胞生活环境的稳定D.汗液和尿液中都有无机盐,但汗液中没有尿素5.为探究“馒头在口腔中的变化”,设计如下方案(碎屑模拟口腔中的牙齿咀嚼作用,搅拌模拟舌的搅拌):试管编号①②③④馒头处理馒头碎屑馒头碎屑馒头块馒头碎屑加入物质唾液清水唾液唾液是否搅拌充分搅拌充分搅拌充分搅拌不搅拌保温37℃水浴保温 10 分钟低价碘液后现象不变蓝变蓝变蓝变蓝下列有关实验叙述正确的是( )A.实验①和②对照目的是探究唾液的消化作用B.以上探究实验能形成四组对照实验C.选择实验②和③模拟探究牙齿咀嚼作用D.该实验能证明淀粉在口腔中消化成麦芽糖6.甲、乙二人生长迟缓,身材矮小,虽都已 20 岁,但只有 70 厘米高。经医生检查发现,甲的体温比乙低,心跳也比乙慢,并且说话口齿不清,智力低下,而乙的智力正常,反应快。据此可以判断A.甲、乙二人均是垂体生长激素分泌不足B.甲、乙二人均是甲状腺功能失调C.甲是甲状腺功能失调,乙是垂体生长激素分泌不足D.乙是甲状腺功能失调,甲是垂体生长激素分泌不足7.下列关于近视的叙述,错误的是A.晶状体曲度过小B.眼球前后径过长C.避免长时间近距离用眼D.可以配戴凹透镜进行...

1、当您付费下载文档后,您只拥有了使用权限,并不意味着购买了版权,文档只能用于自身使用,不得用于其他商业用途(如 [转卖]进行直接盈利或[编辑后售卖]进行间接盈利)。
2、本站所有内容均由合作方或网友上传,本站不对文档的完整性、权威性及其观点立场正确性做任何保证或承诺!文档内容仅供研究参考,付费前请自行鉴别。
3、如文档内容存在违规,或者侵犯商业秘密、侵犯著作权等,请点击“违规举报”。

碎片内容

2024-2025学年广西省北海市生物七下期末质量跟踪监视试题含解析

您可能关注的文档

确认删除?