湖南省常德芷兰实验学校2024-2025学年高一下物理期末考试模拟试题含解析

湖南省常德芷兰实验学校2024-2025学年高一下物理期末考试模拟试题含解析_第1页
1/13
湖南省常德芷兰实验学校2024-2025学年高一下物理期末考试模拟试题含解析_第2页
2/13
湖南省常德芷兰实验学校2024-2025学年高一下物理期末考试模拟试题含解析_第3页
3/13
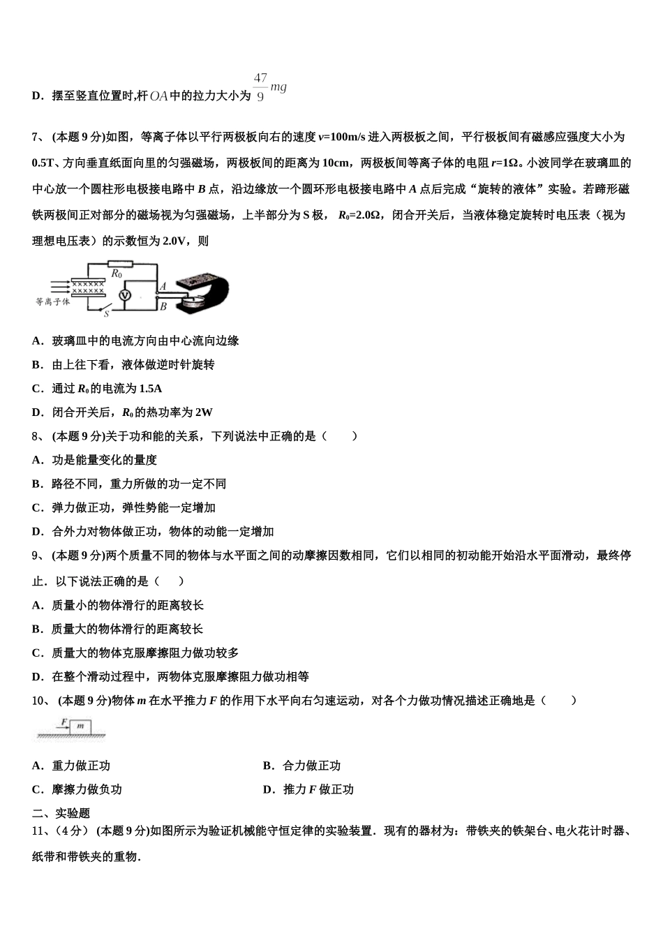
湖南省常德芷兰实验学校 2024-2025 学年高一下物理期末考试模拟试题注意事项:1.答卷前,考生务必将自己的姓名、准考证号、考场号和座位号填写在试题卷和答题卡上。用 2B 铅笔将试卷类型(B)填涂在答题卡相应位置上。将条形码粘贴在答题卡右上角"条形码粘贴处"。2.作答选择题时,选出每小题答案后,用 2B 铅笔把答题卡上对应题目选项的答案信息点涂黑;如需改动,用橡皮擦干净后,再选涂其他答案。答案不能答在试题卷上。3.非选择题必须用黑色字迹的钢笔或签字笔作答,答案必须写在答题卡各题目指定区域内相应位置上;如需改动,先划掉原来的答案,然后再写上新答案;不准使用铅笔和涂改液。不按以上要求作答无效。4.考生必须保证答题卡的整洁。考试结束后,请将本试卷和答题卡一并交回。一、选择题:本大题共 10 小题,每小题 5 分,共 50 分。在每小题给出的四个选项中,有的只有一项符合题目要求,有的有多项符合题目要求。全部选对的得 5 分,选对但不全的得 3 分,有选错的得 0 分。1、 (本题 9 分)下列关于力的叙述正确的是A.放在桌面上的书对桌面的压力就是书受到的重力B.摩擦力的方向总是与物体的运动方向相反C.放在水平桌面上的书受到一个向上的支持力,这是由于桌面发生微小弹性形变而产生的D.由磁铁间有相互作用可知:力可以离开物体而单独存在2、 (本题 9 分)有两只完全相同的表头,分别改装成一只电流表和一只电压表,某位同学在做实验时误将改装后这两只电表串联起来连接入电路中,则两只电表的指针将出现下列哪种情况()A.两表指针都不偏转B.两表指针的偏转角度相同C.两表指针都偏转,电压表的指针偏转角度较大D.两表指针都偏转,电流表的指针偏转角度较大3、 (本题 9 分)如图所示,两个用相同材料制成的靠摩擦传动的轮 A 和 B 水平放置,两轮半径 RA=2RB . 当主动轮 A 以角速 ω 匀速转动时,在 A 轮边缘上放置的小木块恰能相对静止在 A 轮边缘上.若将小木块放在 B 轮边缘上,欲使木块相对 B 轮也静止,则 A 轮转动的角速度不可能为( )A. B.ω C.ω D.ω4、 (本题 9 分)如图所示,用水平力 F 拉着重为 100 N 的物体,在水平地面上向左匀速移动了 5 m,物体所受地面的摩擦力大小为 20 N,则A.重力做的功是 500 JB.拉力做的功为 100 JC.拉力大小为 120 ND.拉力大小为 100 N5、 (本题 9 分)静止在地面上的物体在竖直向上的恒...

1、当您付费下载文档后,您只拥有了使用权限,并不意味着购买了版权,文档只能用于自身使用,不得用于其他商业用途(如 [转卖]进行直接盈利或[编辑后售卖]进行间接盈利)。
2、本站所有内容均由合作方或网友上传,本站不对文档的完整性、权威性及其观点立场正确性做任何保证或承诺!文档内容仅供研究参考,付费前请自行鉴别。
3、如文档内容存在违规,或者侵犯商业秘密、侵犯著作权等,请点击“违规举报”。

碎片内容

湖南省常德芷兰实验学校2024-2025学年高一下物理期末考试模拟试题含解析

您可能关注的文档

确认删除?