2026届湖北省名校联盟高一上化学期中考试模拟试题含解析

2026届湖北省名校联盟高一上化学期中考试模拟试题含解析_第1页
1/12
2026届湖北省名校联盟高一上化学期中考试模拟试题含解析_第2页
2/12
2026届湖北省名校联盟高一上化学期中考试模拟试题含解析_第3页
3/12
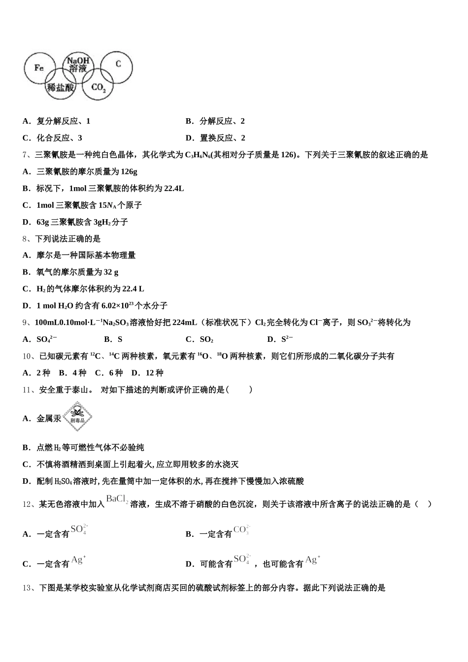
2026 届湖北省名校联盟高一上化学期中考试模拟试题考生须知:1.全卷分选择题和非选择题两部分,全部在答题纸上作答。选择题必须用 2B 铅笔填涂;非选择题的答案必须用黑色字迹的钢笔或答字笔写在“答题纸”相应位置上。2.请用黑色字迹的钢笔或答字笔在“答题纸”上先填写姓名和准考证号。3.保持卡面清洁,不要折叠,不要弄破、弄皱,在草稿纸、试题卷上答题无效。一、选择题(每题只有一个选项符合题意)1、1g N2中含有 x 个原子,则阿伏加德罗常数是( )A.x/28 mol-1B.x/14 mol-1C.14x mol-1D.28x mol-12、为除去某物质中所含的杂质,周佳敏同学做了以下四组实验,其中她所选用的试剂或操作方法正确的是( )序号物质杂质除杂试剂或操作方法①NaCl 溶液Na2CO3加入盐酸,蒸发②FeSO4溶液CuSO4加入过量铁粉并过滤③H2CO2依次通过盛有 NaOH 溶液和浓硫酸的洗气瓶④NaNO3CaCO3加稀盐酸溶解、过滤、蒸发、结晶A.①②③B.②③④C.①③④D.①②③④3、下列电离方程式中正确的是A.Al2(SO4)3=2Al3++3SO42-B.Na2SO4=2Na++SO4-2C.Ca(NO3)2=Ca2++2(NO3)2-D.Ba(OH)2=Ba2++OH2-4、原子序数依次增大的四种短周期元素 X、Y、Z、W,其中 X 的最高正化合价与 Z 的相同,Z 原子的最外层电子数是内层电子数的 0.4 倍,Y 元素的周期序数等于族序数,W 的最高价氧化物对应的水化物的浓溶液 Q 是实验室常用的气体干燥剂。下列说法错误的是A.原子半径:Y>Z>W>XB.简单气态氢化物的热稳定性:X>ZC.Y 最高价氧化物对应的水化物可以和 Q 反应D.加热条件下 Q 可氧化 X、Y、Z 的单质5、氢气还原氧化铜:CuO + H2 = Cu + H2O,在该反应中,( )A.CuO 做还原剂B.CuO 做氧化剂C.氢元素化合价降低D.铜元素化合价升高6、小美在五连环中填入了五种物质,相连环物质间能发生反应,不相连环物质间不能发生反应,如图所示。你认为五连环中物质间发生的反应没有涉及的基本反应类型和属于氧化还原反应的个数分别为( )A.复分解反应、1B.分解反应、2C.化合反应、3D.置换反应、27、三聚氰胺是一种纯白色晶体,其化学式为 C3H6N6(其相对分子质量是 126)。下列关于三聚氰胺的叙述正确的是A.三聚氰胺的摩尔质量为 126gB.标况下,1mol 三聚氰胺的体积约为 22.4LC.1mol 三聚氰胺含 15NA个原子D.63g 三聚氰胺含 3gH2分子8、下列说法正确的是A.摩尔是一种国际基本物理量B.氧气的摩尔质量为 32...

1、当您付费下载文档后,您只拥有了使用权限,并不意味着购买了版权,文档只能用于自身使用,不得用于其他商业用途(如 [转卖]进行直接盈利或[编辑后售卖]进行间接盈利)。
2、本站所有内容均由合作方或网友上传,本站不对文档的完整性、权威性及其观点立场正确性做任何保证或承诺!文档内容仅供研究参考,付费前请自行鉴别。
3、如文档内容存在违规,或者侵犯商业秘密、侵犯著作权等,请点击“违规举报”。

碎片内容

2026届湖北省名校联盟高一上化学期中考试模拟试题含解析

您可能关注的文档

确认删除?