湖南省株洲市2025年高一下生物期末检测模拟试题含解析

湖南省株洲市2025年高一下生物期末检测模拟试题含解析_第1页
1/9
湖南省株洲市2025年高一下生物期末检测模拟试题含解析_第2页
2/9
湖南省株洲市2025年高一下生物期末检测模拟试题含解析_第3页
3/9
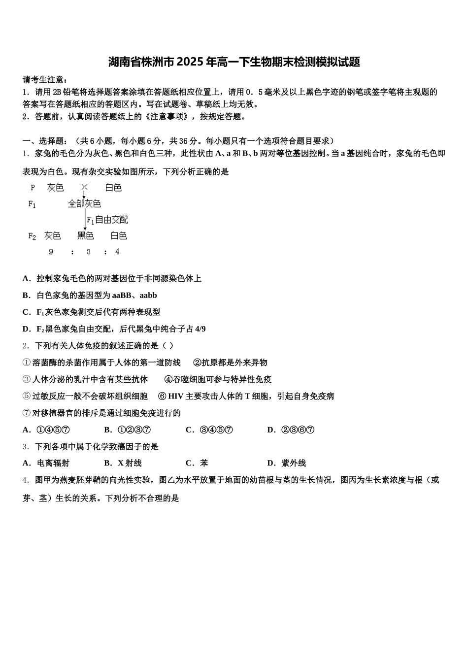
湖南省株洲市 2025 年高一下生物期末检测模拟试题请考生注意:1.请用 2B 铅笔将选择题答案涂填在答题纸相应位置上,请用 0.5 毫米及以上黑色字迹的钢笔或签字笔将主观题的答案写在答题纸相应的答题区内。写在试题卷、草稿纸上均无效。2.答题前,认真阅读答题纸上的《注意事项》,按规定答题。一、选择题:(共 6 小题,每小题 6 分,共 36 分。每小题只有一个选项符合题目要求)1.家兔的毛色分为灰色、黑色和白色三种,此性状由 A、a 和 B、b 两对等位基因控制。当 a 基因纯合时,家兔的毛色即表现为白色。现有杂交实验如图所示,下列分析正确的是A.控制家兔毛色的两对基因位于非同源染色体上B.白色家兔的基因型为 aaBB、aabbC.F1灰色家兔测交后代有两种表现型D.F2黑色家兔自由交配,后代黑兔中纯合子占 4/92.下列有关人体免疫的叙述正确的是( )① 溶菌酶的杀菌作用属于人体的第一道防线 ②抗原都是外来异物③ 人体分泌的乳汁中含有某些抗体 ④吞噬细胞可参与特异性免疫⑤ 过敏反应一般不会破坏组织细胞 ⑥ HIV 主要攻击人体的 T 细胞,引起自身免疫病⑦ 对移植器官的排斥是通过细胞免疫进行的A.①④⑤⑦B.①②③⑦C.③④⑤⑦D.②③⑥⑦3.下列各项中属于化学致癌因子的是A.电离辐射B.X 射线C.苯D.紫外线4.图甲为燕麦胚芽鞘的向光性实验,图乙为水平放置于地面的幼苗根与茎的生长情况,图丙为生长素浓度与根(或芽、茎)生长的关系。下列分析不合理的是A.单侧光照使图甲中背光侧生长素接近图丙中 B 浓度B.图乙中生长素对 1 处与 4 处的生长都是起促进作用C.甲、乙两图中植物的生长情况,都说明生长素作用具有两重性D.不同浓度的生长素对同种植物同一器官生长的促进作用不相同5.下列哪项叙述属于种群的数量特征A.稻田中杂草的种类达 20 种B.某块稻田中,水稻均匀分布,稗草随机分布C.农技站对棉蚜虫害监测结果为 2 只/叶D.斑马在草原上成群活动6.常温常压下,要使过氧化氢溶液迅速放出大量的氧气,应投入A.新鲜猪肝B.煮熟猪肝C.铁钉D.生锈铁钉二、综合题:本大题共 4 小题7.(9 分)某研究所对一个河流生态系统进行了几年的跟踪调査。下图表示某种鱼迁入此生态系统后的种群数量增长速率、种群数量随时间的变化曲线。请分析图中信息回答下列问题: (1)能反映该鱼种群群数量变化的曲线图是______图。(2)达到 t2后,种群速数量不再增加,其原因是_____________...

1、当您付费下载文档后,您只拥有了使用权限,并不意味着购买了版权,文档只能用于自身使用,不得用于其他商业用途(如 [转卖]进行直接盈利或[编辑后售卖]进行间接盈利)。
2、本站所有内容均由合作方或网友上传,本站不对文档的完整性、权威性及其观点立场正确性做任何保证或承诺!文档内容仅供研究参考,付费前请自行鉴别。
3、如文档内容存在违规,或者侵犯商业秘密、侵犯著作权等,请点击“违规举报”。

碎片内容

湖南省株洲市2025年高一下生物期末检测模拟试题含解析

您可能关注的文档

确认删除?