2025 年濮阳市数学四下期末经典试题一、快乐填一填。(每题 2 分,共 22 分)1.7.264 中的“2”在(_____)位上,表示 2 个(____...
2025 年路环岛数学四下期末经典试题一、 填空题。 (每题 2 分,共 20 分)1.6078340 是一个________位数,它的最高位________位...
2025 届兴平市数学四下期末经典模拟试题一、我会选(把正确答案的序号填在括号里。 每题 2 分, 共 10 分)1.图中阴影部分的面积占...
2025 年广州市四下数学期末经典模拟试题一、 填空题。 (每题 2 分,共 20 分)1.由 3 个十,5 个十分之一和 6 个千分之一组...
盐城市 2025 届数学四下期末经典试题一、谨慎判一判。(对的打√,错的打×。每题 2 分, 共 10 分)1.要使 241×□3 的积是五位...
2025 年山东省七下生物期末经典试题注意事项:1. 答题前,考生先将自己的姓名、准考证号填写清楚,将条形码准确粘贴在考生信息条形码粘...
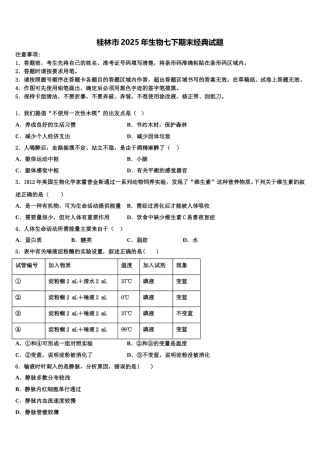
桂林市 2025 年生物七下期末经典试题注意事项:1.答题前,考生先将自己的姓名、准考证号码填写清楚,将条形码准确粘贴在条形码区域内。2...
华东师大版 2025 年生物七下期末经典模拟试题考生须知:1.全卷分选择题和非选择题两部分,全部在答题纸上作答。选择题必须用 2B 铅笔...
2025 届桂林市七下数学期末经典模拟试题考生须知:1.全卷分选择题和非选择题两部分,全部在答题纸上作答。选择题必须用 2B 铅笔填涂;...
2025 届呼伦贝尔市数学七下期末经典试题考生须知:1.全卷分选择题和非选择题两部分,全部在答题纸上作答。选择题必须用 2B 铅笔填涂;...
四川省 2025 届七下数学期末经典试题注意事项:1.答题前,考生先将自己的姓名、准考证号码填写清楚,将条形码准确粘贴在条形码区域内。2...
2025 年宁夏省七下数学期末经典模拟试题考生须知:1.全卷分选择题和非选择题两部分,全部在答题纸上作答。选择题必须用 2B 铅笔填涂;...
2025 年顺义区七下语文期中经典模拟试题注意事项1.考生要认真填写考场号和座位序号。2.试题所有答案必须填涂或书写在答题卡上,在试卷上...
湖南省 A 佳经典联考试题 2025 届高一下语文期末复习检测模拟试题注意事项:1.答卷前,考生务必将自己的姓名、准考证号、考场号和座位...
2025 届湖南省 A 佳经典联考试题高一语文第二学期期末经典试题注意事项:1.答题前,考生先将自己的姓名、准考证号码填写清楚,将条形码...
A 佳经典联考 2025 届语文高一第二学期期末经典模拟试题注意事项:1. 答题前,考生先将自己的姓名、准考证号填写清楚,将条形码准确粘...
湖南省 A 佳经典联考试题 2025 年高二物理第二学期期中综合测试模拟试题请考生注意:1.请用 2B 铅笔将选择题答案涂填在答题纸相应位...
2024-2025 学年湖南省 A 佳经典联考试题物理高二下期中复习检测试题注意事项1.考试结束后,请将本试卷和答题卡一并交回.2.答题前,请...
2025 届全国高二下物理期中经典模拟试题注意事项:1. 答题前,考生先将自己的姓名、准考证号填写清楚,将条形码准确粘贴在考生信息条形...
2025 年东港市五下数学期末经典模拟试题含答案(时间:90 分钟 分数:100 分)学校_______ 年级_______ 姓名_______一、认真审题,细...


