2025 年桂林市荔蒲县四年级数学第二学期期末质量跟踪监视模拟试题一、神奇小帮手。(每题 2 分,共 16 分)1.下表是五名同学跳远比赛...
2024-2025 学年荔蒲县数学四下期末综合测试试题一、快乐填一填。(每题 2 分,共 22 分)1.3 个连续自然数,中间一个数是 m,这 3...
2025 届临汾市蒲县四下数学期末检测模拟试题一、快乐填一填。(每题 2 分,共 22 分)1.过一点可以画出(______)条直线,过两点只能...
广西壮族桂林市荔蒲县 2025 年数学四年级第二学期期末达标检测模拟试题一、神奇小帮手。(每题 2 分,共 16 分)1.□× +□×○=□...
临汾市蒲县 2025 届四下数学期末检测模拟试题一、用心思考,认真填写。(每题 2 分,共 22 分)1.计算 96÷[(12+4)×2]时,应先...
山西省临汾市蒲县 2025 年数学四年级第二学期期末质量检测模拟试题一、填空题。(每题 2 分,共 20 分)1.四(1)班有男生 a 人,...
2025 届山西省临汾市蒲县数学四年级第二学期期末达标测试试题一、快乐填一填。(每题 2 分,共 22 分)1.一个等腰三角形两条边的长度...
山西省临汾市蒲县 2025 年数学四年级第二学期期末监测模拟试题一、神奇小帮手。(每题 2 分,共 16 分)1.在一个三角形中,∠1=75...
山西省蒲县 2024-2025 学年生物七下期末综合测试试题注意事项:1.答题前,考生先将自己的姓名、准考证号码填写清楚,将条形码准确粘贴在...
山西省蒲县 2025 届七下数学期末预测试题注意事项1.考试结束后,请将本试卷和答题卡一并交回.2.答题前,请务必将自己的姓名、准考证号...
2025-2026 学年山西省蒲县重点达标名校初三一模(全国 I 卷)语文试题注意事项:1.答题前,考生先将自己的姓名、准考证号码填写清楚,将...
山西省蒲县重点达标名校 2026 届初三模拟卷(一)语文试题考生须知:1.全卷分选择题和非选择题两部分,全部在答题纸上作答。选择题必须用...
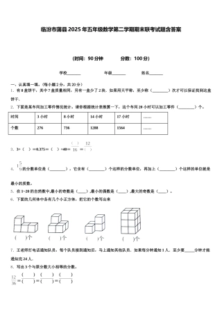
临汾市蒲县 2025 年五年级数学第二学期期末联考试题含答案(时间:90 分钟 分数:100 分)学校_______ 年级_______ 姓名_______一、...
2025-2026 学年蒲县数学五下期末检测模拟试题含答案(时间:90 分钟 分数:100 分)学校_______ 年级_______ 姓名_______一、认真填...


