辽宁省辽西2025届物理高二第二学期期中监测模拟试题含解析

辽宁省辽西2025届物理高二第二学期期中监测模拟试题含解析_第1页
1/9
辽宁省辽西2025届物理高二第二学期期中监测模拟试题含解析_第2页
2/9
辽宁省辽西2025届物理高二第二学期期中监测模拟试题含解析_第3页
3/9
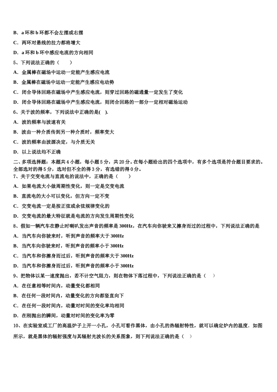
辽宁省辽西 2025 届物理高二第二学期期中监测模拟试题注意事项1.考试结束后,请将本试卷和答题卡一并交回.2.答题前,请务必将自己的姓名、准考证号用 0.5 毫米黑色墨水的签字笔填写在试卷及答题卡的规定位置.3.请认真核对监考员在答题卡上所粘贴的条形码上的姓名、准考证号与本人是否相符.4.作答选择题,必须用 2B 铅笔将答题卡上对应选项的方框涂满、涂黑;如需改动,请用橡皮擦干净后,再选涂其他答案.作答非选择题,必须用 05 毫米黑色墨水的签字笔在答题卡上的指定位置作答,在其他位置作答一律无效.5.如需作图,须用 2B 铅笔绘、写清楚,线条、符号等须加黑、加粗.一、单项选择题:本题共 6 小题,每小题 4 分,共 24 分。在每小题给出的四个选项中,只有一项是符合题目要求的。1、下面证明分子间存在引力和斥力的试验中,说法错误的是 ()A.两块铅压紧以后能连成一块,说明存在引力B.一般固体、液体很难被压缩,说明存在着相互排斥力C.碎玻璃不能拼在一起,说明分子间存在着斥力D.拉断一根绳子需要一定大小的力说明存在着相互吸引力2、已知两个共点力的合力 F 为 10 N,分力 F1的大小为 5 N.则另一个分力 F2A.F2的大小是唯一的B.F2的大小可以是任意值C.F2的方向与合力 F 的方向一定成 30角D.F2的方向与合力 F 的方向的最大夹角为 30角3、已知太阳内部进行激烈的热核反应,每秒钟辐射的能量为 3.8×1026 J,则可算出( )A.太阳的质量约为 4.2×106 tB.太阳的质量约为 8.4×106 tC.太阳的质量每秒钟减小约为 4.2×106 tD.太阳的质量每秒钟减小约为 8.4×106 t4、如图所示,通电螺线管的内部中间和外部正上方静止悬挂着金属环 a 和 b,当变阻器 R 的滑动头 c 向左滑动时( )A.a 环向左摆,b 环向右摆B.a 环和 b 环都不会左摆或右摆C.两环对悬线的拉力都将增大D.a 环和 b 环中感应电流的方向相同5、下列说法正确的( )A.金属棒在磁场中运动一定能产生感应电流B.金属棒在磁场中运动一定能产生感应电动势C.闭合导体回路在磁场中产生感应电流,则穿过回路的磁通量一定发生了变化D.闭合导体回路在磁场中产生感应电流,则闭合回路的一部分一定相对磁场运动6、关于波的频率,下列说法中正确的是( ).A.波的频率与波速有关B.波由一种介质传到另一种介质时,频率变大C.波的频率由波源决定,与介质无关D.以上说法均不正确二、多项选择题:本题...

1、当您付费下载文档后,您只拥有了使用权限,并不意味着购买了版权,文档只能用于自身使用,不得用于其他商业用途(如 [转卖]进行直接盈利或[编辑后售卖]进行间接盈利)。
2、本站所有内容均由合作方或网友上传,本站不对文档的完整性、权威性及其观点立场正确性做任何保证或承诺!文档内容仅供研究参考,付费前请自行鉴别。
3、如文档内容存在违规,或者侵犯商业秘密、侵犯著作权等,请点击“违规举报”。

碎片内容

辽宁省辽西2025届物理高二第二学期期中监测模拟试题含解析

您可能关注的文档

确认删除?