2025年陕西咸阳市生物高一第二学期期末联考试题含解析

2025年陕西咸阳市生物高一第二学期期末联考试题含解析_第1页
1/9
2025年陕西咸阳市生物高一第二学期期末联考试题含解析_第2页
2/9
2025年陕西咸阳市生物高一第二学期期末联考试题含解析_第3页
3/9
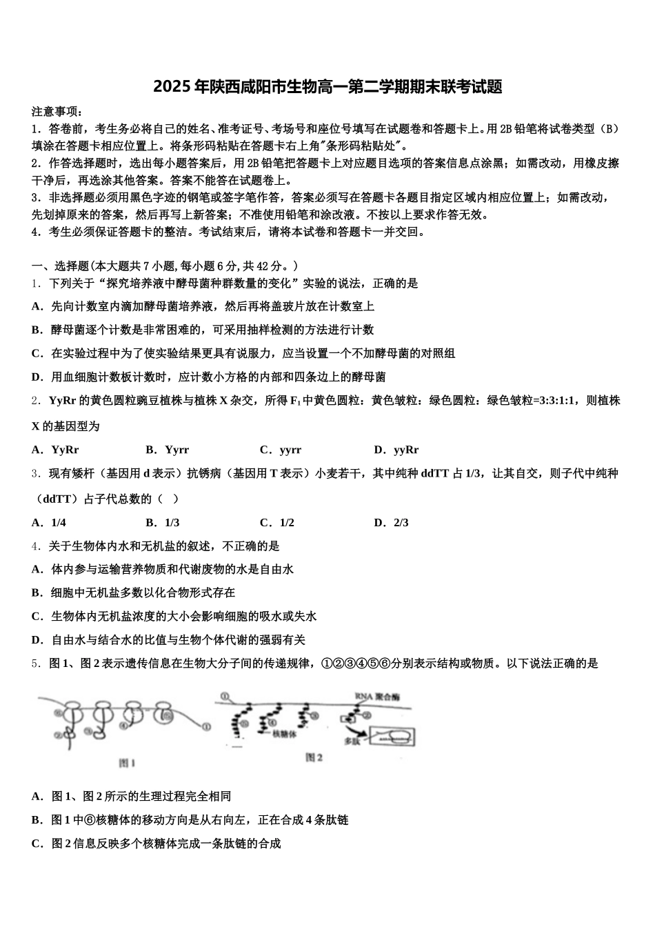
2025 年陕西咸阳市生物高一第二学期期末联考试题注意事项:1.答卷前,考生务必将自己的姓名、准考证号、考场号和座位号填写在试题卷和答题卡上。用 2B 铅笔将试卷类型(B)填涂在答题卡相应位置上。将条形码粘贴在答题卡右上角"条形码粘贴处"。2.作答选择题时,选出每小题答案后,用 2B 铅笔把答题卡上对应题目选项的答案信息点涂黑;如需改动,用橡皮擦干净后,再选涂其他答案。答案不能答在试题卷上。3.非选择题必须用黑色字迹的钢笔或签字笔作答,答案必须写在答题卡各题目指定区域内相应位置上;如需改动,先划掉原来的答案,然后再写上新答案;不准使用铅笔和涂改液。不按以上要求作答无效。4.考生必须保证答题卡的整洁。考试结束后,请将本试卷和答题卡一并交回。一、选择题(本大题共 7 小题,每小题 6 分,共 42 分。)1.下列关于“探究培养液中酵母菌种群数量的变化”实验的说法,正确的是A.先向计数室内滴加酵母菌培养液,然后再将盖玻片放在计数室上B.酵母菌逐个计数是非常困难的,可采用抽样检测的方法进行计数C.在实验过程中为了使实验结果更具有说服力,应当设置一个不加酵母菌的对照组D.用血细胞计数板计数时,应计数小方格的内部和四条边上的酵母菌2.YyRr 的黄色圆粒豌豆植株与植株 X 杂交,所得 F1中黄色圆粒:黄色皱粒:绿色圆粒:绿色皱粒=3:3:1:1,则植株X 的基因型为A.YyRrB.YyrrC.yyrrD.yyRr3.现有矮杆(基因用 d 表示)抗锈病(基因用 T 表示)小麦若干,其中纯种 ddTT 占 1/3,让其自交,则子代中纯种(ddTT)占子代总数的( )A.1/4B.1/3C.1/2D.2/34.关于生物体内水和无机盐的叙述,不正确的是A.体内参与运输营养物质和代谢废物的水是自由水B.细胞中无机盐多数以化合物形式存在C.生物体内无机盐浓度的大小会影响细胞的吸水或失水D.自由水与结合水的比值与生物个体代谢的强弱有关5.图 1、图 2 表示遗传信息在生物大分子间的传递规律,①②③④⑤⑥分别表示结构或物质。以下说法正确的是 A.图 1、图 2 所示的生理过程完全相同B.图 1 中⑥核糖体的移动方向是从右向左,正在合成 4 条肽链C.图 2 信息反映多个核糖体完成一条肽链的合成D.图 2 表示酵母菌细胞内基因的表达过程6.下列关于人类遗传病的叙述,正确的是A.21 三体综合征患者体细胞中染色体数目为 45 条B.遗传病患者体内不一定含有致病基因C.遗传咨询的第一步是分析并确定遗传病的遗传方式D...

1、当您付费下载文档后,您只拥有了使用权限,并不意味着购买了版权,文档只能用于自身使用,不得用于其他商业用途(如 [转卖]进行直接盈利或[编辑后售卖]进行间接盈利)。
2、本站所有内容均由合作方或网友上传,本站不对文档的完整性、权威性及其观点立场正确性做任何保证或承诺!文档内容仅供研究参考,付费前请自行鉴别。
3、如文档内容存在违规,或者侵犯商业秘密、侵犯著作权等,请点击“违规举报”。

碎片内容

2025年陕西咸阳市生物高一第二学期期末联考试题含解析

您可能关注的文档

确认删除?