河南省六市2024-2025学年高一生物第二学期期末考试模拟试题含解析

河南省六市2024-2025学年高一生物第二学期期末考试模拟试题含解析_第1页
1/10
河南省六市2024-2025学年高一生物第二学期期末考试模拟试题含解析_第2页
2/10
河南省六市2024-2025学年高一生物第二学期期末考试模拟试题含解析_第3页
3/10
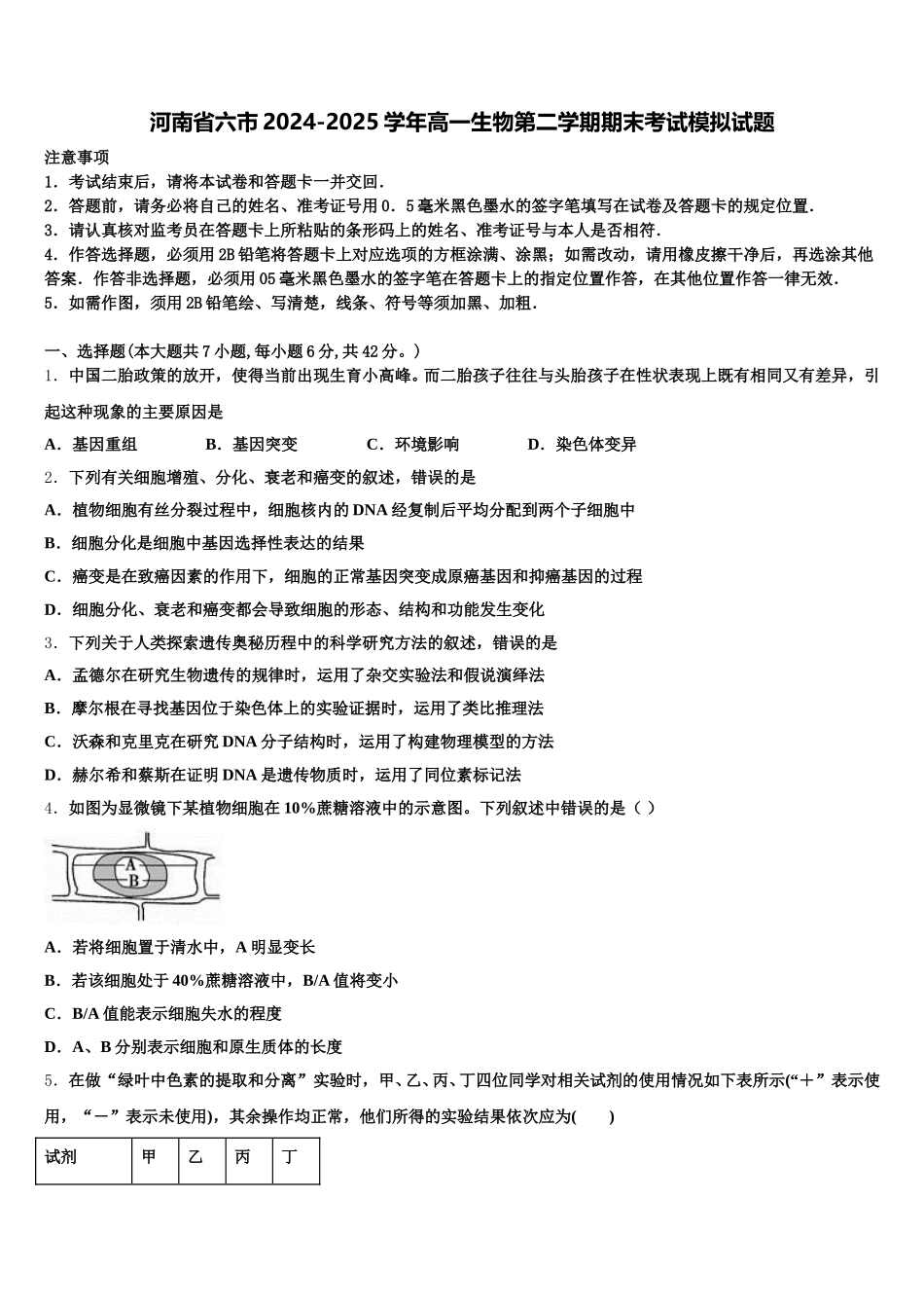
河南省六市 2024-2025 学年高一生物第二学期期末考试模拟试题注意事项1.考试结束后,请将本试卷和答题卡一并交回.2.答题前,请务必将自己的姓名、准考证号用 0.5 毫米黑色墨水的签字笔填写在试卷及答题卡的规定位置.3.请认真核对监考员在答题卡上所粘贴的条形码上的姓名、准考证号与本人是否相符.4.作答选择题,必须用 2B 铅笔将答题卡上对应选项的方框涂满、涂黑;如需改动,请用橡皮擦干净后,再选涂其他答案.作答非选择题,必须用 05 毫米黑色墨水的签字笔在答题卡上的指定位置作答,在其他位置作答一律无效.5.如需作图,须用 2B 铅笔绘、写清楚,线条、符号等须加黑、加粗.一、选择题(本大题共 7 小题,每小题 6 分,共 42 分。)1.中国二胎政策的放开,使得当前出现生育小高峰。而二胎孩子往往与头胎孩子在性状表现上既有相同又有差异,引起这种现象的主要原因是A.基因重组B.基因突变C.环境影响D.染色体变异2.下列有关细胞增殖、分化、衰老和癌变的叙述,错误的是A.植物细胞有丝分裂过程中,细胞核内的 DNA 经复制后平均分配到两个子细胞中B.细胞分化是细胞中基因选择性表达的结果C.癌变是在致癌因素的作用下,细胞的正常基因突变成原癌基因和抑癌基因的过程D.细胞分化、衰老和癌变都会导致细胞的形态、结构和功能发生变化3.下列关于人类探索遗传奥秘历程中的科学研究方法的叙述,错误的是A.孟德尔在研究生物遗传的规律时,运用了杂交实验法和假说演绎法B.摩尔根在寻找基因位于染色体上的实验证据时,运用了类比推理法C.沃森和克里克在研究 DNA 分子结构时,运用了构建物理模型的方法D.赫尔希和蔡斯在证明 DNA 是遗传物质时,运用了同位素标记法4.如图为显微镜下某植物细胞在 10%蔗糖溶液中的示意图。下列叙述中错误的是( )A.若将细胞置于清水中,A 明显变长B.若该细胞处于 40%蔗糖溶液中,B/A 值将变小C.B/A 值能表示细胞失水的程度D.A、B 分别表示细胞和原生质体的长度5.在做“绿叶中色素的提取和分离”实验时,甲、乙、丙、丁四位同学对相关试剂的使用情况如下表所示(“+”表示使用,“-”表示未使用),其余操作均正常,他们所得的实验结果依次应为( )试剂甲乙丙丁无水乙醇-+++水+---CaCO3++-+SiO2+++-A.①②③④B.②④①③C.④②③①D.③②①④6.研究发现生长素(IAA)和赤霉素(GA)对胚芽鞘、茎切段等离体器官的作用如图,下列有关叙述不正确的...

1、当您付费下载文档后,您只拥有了使用权限,并不意味着购买了版权,文档只能用于自身使用,不得用于其他商业用途(如 [转卖]进行直接盈利或[编辑后售卖]进行间接盈利)。
2、本站所有内容均由合作方或网友上传,本站不对文档的完整性、权威性及其观点立场正确性做任何保证或承诺!文档内容仅供研究参考,付费前请自行鉴别。
3、如文档内容存在违规,或者侵犯商业秘密、侵犯著作权等,请点击“违规举报”。

碎片内容

河南省六市2024-2025学年高一生物第二学期期末考试模拟试题含解析

您可能关注的文档

确认删除?