2025年北京市西城66中物理高二第二学期期中调研试题含解析

2025年北京市西城66中物理高二第二学期期中调研试题含解析_第1页
1/12
2025年北京市西城66中物理高二第二学期期中调研试题含解析_第2页
2/12
2025年北京市西城66中物理高二第二学期期中调研试题含解析_第3页
3/12
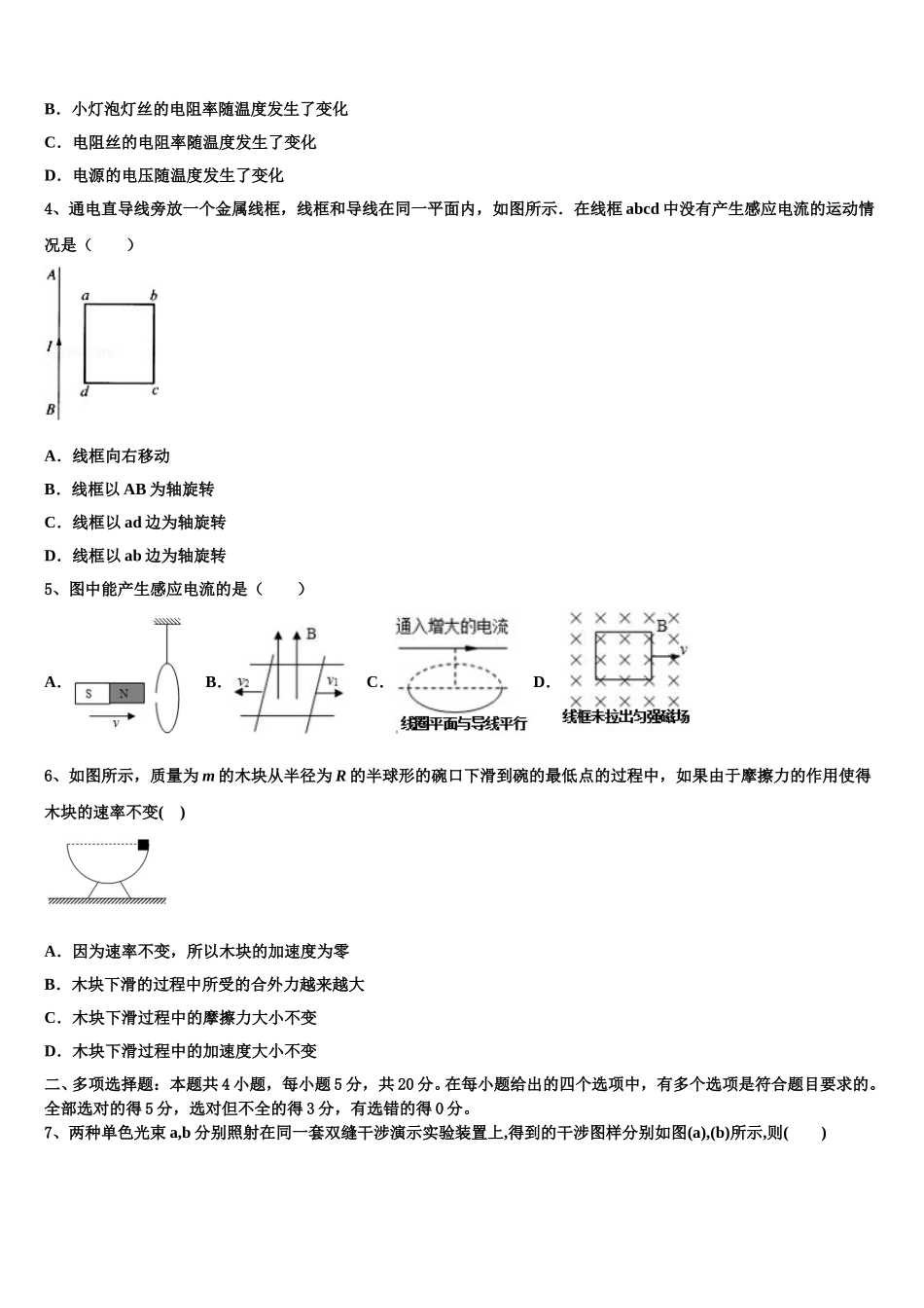
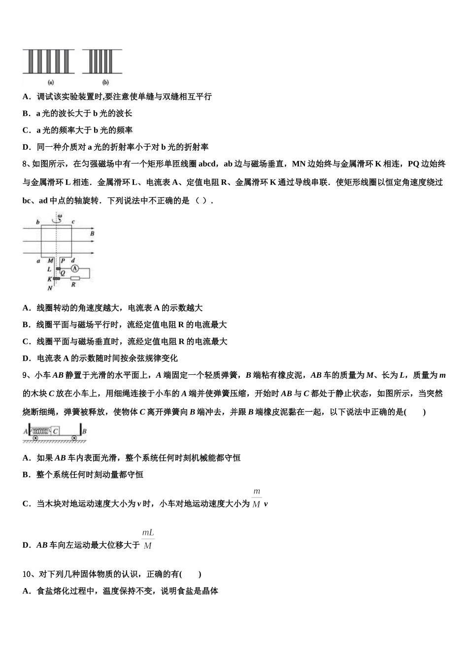
2025 年北京市西城 66 中物理高二第二学期期中调研试题请考生注意:1.请用 2B 铅笔将选择题答案涂填在答题纸相应位置上,请用 0.5 毫米及以上黑色字迹的钢笔或签字笔将主观题的答案写在答题纸相应的答题区内。写在试题卷、草稿纸上均无效。2.答题前,认真阅读答题纸上的《注意事项》,按规定答题。一、单项选择题:本题共 6 小题,每小题 4 分,共 24 分。在每小题给出的四个选项中,只有一项是符合题目要求的。1、一定质量的理想气体,在压强不变的条件下,温度升高,体积增大,从分子动理论的观点来分析,正确的是 A.此过程中分子的平均速率不变,所以压强保持不变B.此过程中每个气体分子碰撞器壁的平均冲击力不变,所以压强保持不变C.此过程中单位时间内气体分子对单位面积器壁的碰撞次数不变,所以压强保持不变D.以上说法都不对2、跳伞运动员从悬停在空中的直升飞机上由静止开始下落,已知运动员在打开降落伞之前做自由 落体运动,打开降落伞之后即做匀速直线运动,则下列描述运动员下落速度随时间变化的 v - t 图像 是( )A.B.C.D.3、如图所示,由电源、小灯泡、电阻丝、开关组成的电路中,当闭合开关 S 后,小灯泡正常发光。若用酒精灯加热电阻丝时,发现小灯泡亮度变暗,发生这一现象的主要原因是( )A.小灯泡的电阻发生了变化B.小灯泡灯丝的电阻率随温度发生了变化C.电阻丝的电阻率随温度发生了变化D.电源的电压随温度发生了变化4、通电直导线旁放一个金属线框,线框和导线在同一平面内,如图所示.在线框 abcd 中没有产生感应电流的运动情况是( )A.线框向右移动B.线框以 AB 为轴旋转C.线框以 ad 边为轴旋转D.线框以 ab 边为轴旋转5、图中能产生感应电流的是( )A.B.C.D.6、如图所示,质量为 m 的木块从半径为 R 的半球形的碗口下滑到碗的最低点的过程中,如果由于摩擦力的作用使得木块的速率不变( )A.因为速率不变,所以木块的加速度为零B.木块下滑的过程中所受的合外力越来越大C.木块下滑过程中的摩擦力大小不变D.木块下滑过程中的加速度大小不变二、多项选择题:本题共 4 小题,每小题 5 分,共 20 分。在每小题给出的四个选项中,有多个选项是符合题目要求的。全部选对的得 5 分,选对但不全的得 3 分,有选错的得 0 分。7、两种单色光束 a,b 分别照射在同一套双缝干涉演示实验装置上,得到的干涉图样分别如图(a),(b)所示,则( )A.调试该实验装置...

1、当您付费下载文档后,您只拥有了使用权限,并不意味着购买了版权,文档只能用于自身使用,不得用于其他商业用途(如 [转卖]进行直接盈利或[编辑后售卖]进行间接盈利)。
2、本站所有内容均由合作方或网友上传,本站不对文档的完整性、权威性及其观点立场正确性做任何保证或承诺!文档内容仅供研究参考,付费前请自行鉴别。
3、如文档内容存在违规,或者侵犯商业秘密、侵犯著作权等,请点击“违规举报”。

碎片内容

2025年北京市西城66中物理高二第二学期期中调研试题含解析

您可能关注的文档

确认删除?