2025届揭阳市榕城区数学四年级第二学期期末监测模拟试题含解析

2025届揭阳市榕城区数学四年级第二学期期末监测模拟试题含解析_第1页
1/11
2025届揭阳市榕城区数学四年级第二学期期末监测模拟试题含解析_第2页
2/11
2025届揭阳市榕城区数学四年级第二学期期末监测模拟试题含解析_第3页
3/11
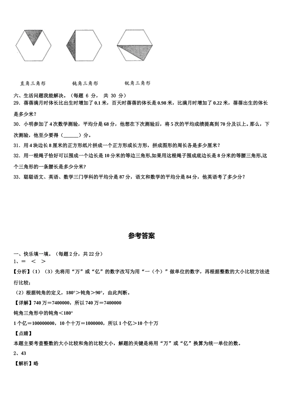
2025 届揭阳市榕城区数学四年级第二学期期末监测模拟试题一、快乐填一填。(每题 2 分,共 22 分)1.在括号里填“”“”或“”。740 万(______)7400000 钝角三角形中的钝角(______) 1 个亿(______)10 个十万2.为了鼓励居民节约用水,自来水公司规定:每户每月用水 10 吨以内(含 10 吨),按每吨 1.5 元收费;超过 10 吨,不超过 20 吨(含 20 吨)的部分,按每吨 3.5 元收费;超过 20 吨的,其超出的部分按每吨 5.5 元收费,小红家上月用水量为 18吨,水费是(________)元。3.2019 年 5 月 1 日至 4 日 11:00,北京世园会累计接待入园游客近 327000 人次,把 327000 改写成用“万”作单位的数是(________)万,省略万位后面的尾数约是(________)万。4.小丽、小敏、小英和小李进行百米赛跑,小丽用了 17.82 秒,小敏用了 18.11 秒,小英比小丽快 1.23 秒,小李比小丽慢 1.25 秒.得第一名的运动员是(________),小李排在第(________)名.5.26.058≈________(保留一位小数)9.9954≈________(精确到 0.01)6.3.72 元=(________)元(________)角(________)分;8 厘米=(________)米。7.3.85 是由(_____)个 1、(_____)个 0.1 和(_____)个 0.01 组成的.8.括号里最小能填几?3695210<369(______)190 65(______)6180≈654 万 (______)80×69>3 万9.23.953 精确到百分位约是(________),保留一位小数约是(________)。10.横线上最大能填几?__________×24<10062×__________<43011.小数点把小数分成_____和_____两部分,小数点左边是_____,小数点右边是_____.二、公正小法官。(正确的打√,错误的打×。每题 2 分,共 14 分)12.302×23=300×23+46。(______)13.0.7 与 0.5 之间只有一个数。(______)14.每个三角形都只有一条对称轴。(_____)15.两个小数的和一定大于它们的积.(_____)16.钝角三角形不可能是等腰三角形. (______)17.一个三角形中,任意两个角的度数和一定大于第三个角的度数(______)。18.甲数是 120,是乙数的 2 倍,则甲、乙两数的和是 360。(______)三、精挑细选。(把正确答案序号填在括号里。 每题 2 分, 共 10 分)19.不改变数的大小,“0”可以全部去掉的是( )。A.5.040B.5.400C.540020.下列小棒能拼成三角形的是( ).A.4 厘米 4.5 厘米 10 厘米...

1、当您付费下载文档后,您只拥有了使用权限,并不意味着购买了版权,文档只能用于自身使用,不得用于其他商业用途(如 [转卖]进行直接盈利或[编辑后售卖]进行间接盈利)。
2、本站所有内容均由合作方或网友上传,本站不对文档的完整性、权威性及其观点立场正确性做任何保证或承诺!文档内容仅供研究参考,付费前请自行鉴别。
3、如文档内容存在违规,或者侵犯商业秘密、侵犯著作权等,请点击“违规举报”。

碎片内容

2025届揭阳市榕城区数学四年级第二学期期末监测模拟试题含解析

您可能关注的文档

确认删除?