2026届江西省上饶市第二中学高一化学第一学期期中调研模拟试题含解析

2026届江西省上饶市第二中学高一化学第一学期期中调研模拟试题含解析_第1页
1/19
2026届江西省上饶市第二中学高一化学第一学期期中调研模拟试题含解析_第2页
2/19
2026届江西省上饶市第二中学高一化学第一学期期中调研模拟试题含解析_第3页
3/19
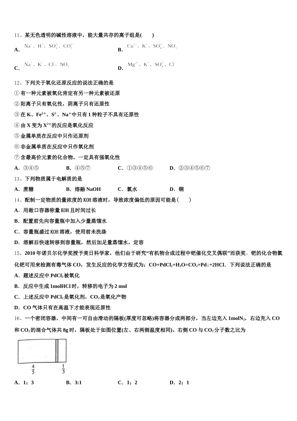
2026 届江西省上饶市第二中学高一化学第一学期期中调研模拟试题注意事项:1.答卷前,考生务必将自己的姓名、准考证号、考场号和座位号填写在试题卷和答题卡上。用 2B 铅笔将试卷类型(B)填涂在答题卡相应位置上。将条形码粘贴在答题卡右上角"条形码粘贴处"。2.作答选择题时,选出每小题答案后,用 2B 铅笔把答题卡上对应题目选项的答案信息点涂黑;如需改动,用橡皮擦干净后,再选涂其他答案。答案不能答在试题卷上。3.非选择题必须用黑色字迹的钢笔或签字笔作答,答案必须写在答题卡各题目指定区域内相应位置上;如需改动,先划掉原来的答案,然后再写上新答案;不准使用铅笔和涂改液。不按以上要求作答无效。4.考生必须保证答题卡的整洁。考试结束后,请将本试卷和答题卡一并交回。一、选择题(共包括 22 个小题。每小题均只有一个符合题意的选项)1、用 NA表示阿伏伽德罗常数的值。下列判断正确的是 ( )A.28g N2含有的氮原子数目为 NAB.1L 1mol·L—1K2CO3溶液中含有的钾离子数目为 2NAC.常温常压下,11.2LO2中含有的原子数目为 NAD.标准状况下,22.4L H2O 含有的分子数目为 NA2、某同学按如下实验流程提取海带中的碘,下列有关说法不正确的是()A.第③步所需的主要玻璃仪器有:玻璃棒、烧杯、漏斗B.第④步的 H2O2的作用是氧化剂C.第⑤步分液操作取下层紫红色溶液D.第②④⑤步的溶液中加入淀粉均会变蓝3、下列溶液中溶质的物质的量浓度为 1mol/L 的是A.将 58.5g NaCl 溶解于 1L 水中B.将 22.4L 氯化氢气体溶于水配成 1L 溶液C.将 2L 5mol/L 的浓盐酸与 8L 水混合D.将 l0g NaOH 溶解于水中配成 250mL 溶液4、下列反应的离子方程式不正确的是( )A.铁与稀盐酸反应:B.氢氧化钠溶液与盐酸反应:C.锌与硫酸铜溶液反应:D.氯化钡溶液与稀硫酸反应:5、在两个密闭容器中,分别充有质量相同的甲、乙两种气体,若两容器的温度和压强均相同,且甲的密度大于乙的密度,则下列说法正确的是A.甲的物质的量比乙的物质的量少 B.甲的摩尔质量比乙的摩尔质量小C.甲的摩尔体积比乙的摩尔体积小 D.甲的分子数比乙的分子数多6、在 20℃时,在一容积不变的容器内部有一个不漏气且可滑动的活塞将容器分隔成左右两室。左室充入氮气,右室充入氢气与氧气的混合气体,活塞恰好停留在离左端的 1/4 处(如下图左所示),然后引燃氢、氧混合气体,反应完毕后恢复至原来温度,活塞恰好停在中间(如下...

1、当您付费下载文档后,您只拥有了使用权限,并不意味着购买了版权,文档只能用于自身使用,不得用于其他商业用途(如 [转卖]进行直接盈利或[编辑后售卖]进行间接盈利)。
2、本站所有内容均由合作方或网友上传,本站不对文档的完整性、权威性及其观点立场正确性做任何保证或承诺!文档内容仅供研究参考,付费前请自行鉴别。
3、如文档内容存在违规,或者侵犯商业秘密、侵犯著作权等,请点击“违规举报”。

碎片内容

2026届江西省上饶市第二中学高一化学第一学期期中调研模拟试题含解析

您可能关注的文档

确认删除?