甘肃省陇南市徽县第二中学2025届物理高一下期末预测试题含解析

甘肃省陇南市徽县第二中学2025届物理高一下期末预测试题含解析_第1页
1/11
甘肃省陇南市徽县第二中学2025届物理高一下期末预测试题含解析_第2页
2/11
甘肃省陇南市徽县第二中学2025届物理高一下期末预测试题含解析_第3页
3/11
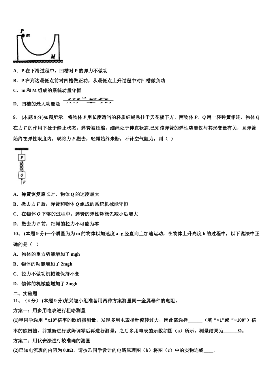
甘肃省陇南市徽县第二中学 2025 届物理高一下期末预测试题注意事项:1. 答题前,考生先将自己的姓名、准考证号填写清楚,将条形码准确粘贴在考生信息条形码粘贴区。2.选择题必须使用 2B 铅笔填涂;非选择题必须使用 0.5 毫米黑色字迹的签字笔书写,字体工整、笔迹清楚。3.请按照题号顺序在各题目的答题区域内作答,超出答题区域书写的答案无效;在草稿纸、试题卷上答题无效。4.保持卡面清洁,不要折叠,不要弄破、弄皱,不准使用涂改液、修正带、刮纸刀。一、选择题:本大题共 10 小题,每小题 5 分,共 50 分。在每小题给出的四个选项中,有的只有一项符合题目要求,有的有多项符合题目要求。全部选对的得 5 分,选对但不全的得 3 分,有选错的得 0 分。1、作简谐运动的物体,回复力和位移的关系图是下图所给四个图像中的( ).A.B.C.D.2、 (本题 9 分)在高速公路上用超声波测速仪测量车速的示意图如图所示,测速仪发出并接收超声波脉冲信号,根据发出和接收到的信号间的时间差可以测出被测的物体的速度;某时刻测速仪发出超声波,同时汽车在离测速仪 355 m 处开始做匀减速直线运动.当测速仪接收到反射回来的超声波信号时,汽车在离测速仪 335 m 处恰好停下,已知声速为 340 m/s,则汽车在这 20 m 位移内的平均速度为( )A.5 m/sB.10 m/sC.15 m/sD.20 m/s3、湖南台的智勇大冲关娱乐节目,吸引了不少观众.其中一关是参赛者落到匀速转动的转台上,如图所示,参赛者相对转台静止,下列说法正确的是( )A.参赛者的速度不变B.参赛者受到两个力的作用C.相同的时间内参赛者转过的角度相同D.相同的时间内参赛者通过的位移相同4、下列说法符合史实的是( )A.牛顿首先发现了行星的运动规律B.开普勒发现了万有引力定律C.卡文迪许首先在实验室里测出了万有引力常量数值D.牛顿首先发现了海王星和冥王星5、如图是农田自动灌溉喷射装置截面示意图,喷嘴的横截面积为,离地的高度为.水泵启动后,水从喷嘴沿水平方向喷出,水平射程可达.忽略水池中水泵与地面的高度差、水进入水泵时的速度以及空气阻力,水的密度为.下列说法正确的是( )A.水从喷嘴喷出时的速度为B.每秒钟喷嘴喷出水的质量为C.每秒钟水泵对水做的功为D.每秒钟水泵对水做的功为6、 (本题 9 分)质量为 m 的小球 A,沿光滑水平面以速度 v0与质量为 2m 的静止小球 B 发生正碰,碰撞后,A 球的动能变为原来的,那么...

1、当您付费下载文档后,您只拥有了使用权限,并不意味着购买了版权,文档只能用于自身使用,不得用于其他商业用途(如 [转卖]进行直接盈利或[编辑后售卖]进行间接盈利)。
2、本站所有内容均由合作方或网友上传,本站不对文档的完整性、权威性及其观点立场正确性做任何保证或承诺!文档内容仅供研究参考,付费前请自行鉴别。
3、如文档内容存在违规,或者侵犯商业秘密、侵犯著作权等,请点击“违规举报”。

碎片内容

甘肃省陇南市徽县第二中学2025届物理高一下期末预测试题含解析

您可能关注的文档

确认删除?