浙江省杭州市余杭第二高级中学2025年物理高一下期末学业质量监测模拟试题含解析

浙江省杭州市余杭第二高级中学2025年物理高一下期末学业质量监测模拟试题含解析_第1页
1/15
浙江省杭州市余杭第二高级中学2025年物理高一下期末学业质量监测模拟试题含解析_第2页
2/15
浙江省杭州市余杭第二高级中学2025年物理高一下期末学业质量监测模拟试题含解析_第3页
3/15
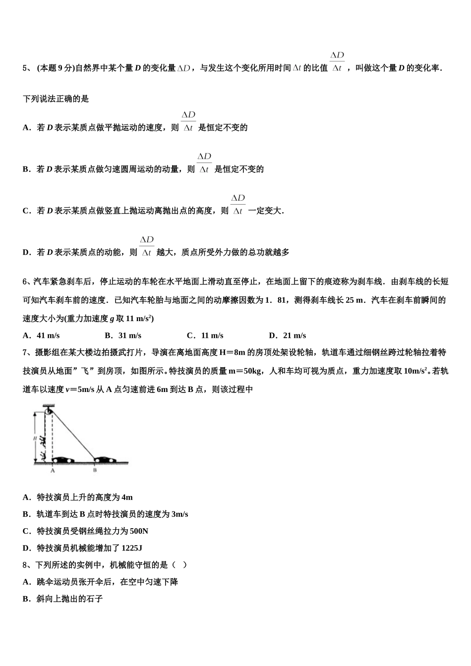
浙江省杭州市余杭第二高级中学 2025 年物理高一下期末学业质量监测模拟试题请考生注意:1.请用 2B 铅笔将选择题答案涂填在答题纸相应位置上,请用 0.5 毫米及以上黑色字迹的钢笔或签字笔将主观题的答案写在答题纸相应的答题区内。写在试题卷、草稿纸上均无效。2.答题前,认真阅读答题纸上的《注意事项》,按规定答题。一、选择题:(1-6 题为单选题 7-12 为多选,每题 4 分,漏选得 2 分,错选和不选得零分)1、下列说法正确的是:( )A.电场一旦产生,则空间任一位置的电势和电势能就为一定值,B.电势相等的两点,场强大小也相等,但方向可以不同,C.场强为零的地方,不存在电场,所以该点的电势也为零,D.接地的金属壳或者金属网可以将内外的电场相互隔断2、 (本题 9 分)关于弹簧的弹性势能,下列说法中正确的是( )A.当弹簧变长时,它的弹性势能一定增大B.当弹簧变短时,它的弹性势能一定变小C.在伸长量相同时,劲度系数越大的弹簧,它的弹性势能越大D.弹簧在拉伸时弹性势能一定大于压缩时的弹性势能3、 (本题 9 分)如图所示,在匀速转动的水平圆盘上,沿半径方向放着用细线相连的质量相等的两个物体 A 和 B,它们与盘间的动摩擦因数相同.现逐渐增大圆盘的转速,当圆盘转速增加到两物体刚要发生滑动时,细线断裂,则( )A.物体 A 向外滑,物体 B 向内滑B.两物体仍随圆盘一起做圆周运动,不会发生滑动C.物体 A 沿切线方向滑离圆盘D.物体 B 仍随圆盘一起做匀速圆周运动,同时所受摩擦力减小4、2019 年 5 月 17 日,我国成功发射第 45 颗北斗导航卫星,该卫星属于地球静止轨道卫星(同步卫星),该卫星( )A.入轨后可以位于北京正上方B.入轨后的速度大于第一宇宙速度C.发射速度大于第二宇宙速度D.入轨后的加速度小于地面重力加速度5、 (本题 9 分)自然界中某个量 D 的变化量,与发生这个变化所用时间的比值,叫做这个量 D 的变化率.下列说法正确的是A.若 D 表示某质点做平抛运动的速度,则是恒定不变的B.若 D 表示某质点做匀速圆周运动的动量,则是恒定不变的C.若 D 表示某质点做竖直上抛运动离抛出点的高度,则一定变大.D.若 D 表示某质点的动能,则越大,质点所受外力做的总功就越多6、汽车紧急刹车后,停止运动的车轮在水平地面上滑动直至停止,在地面上留下的痕迹称为刹车线.由刹车线的长短可知汽车刹车前的速度.已知汽车轮胎与地面之间的动摩擦因数...

1、当您付费下载文档后,您只拥有了使用权限,并不意味着购买了版权,文档只能用于自身使用,不得用于其他商业用途(如 [转卖]进行直接盈利或[编辑后售卖]进行间接盈利)。
2、本站所有内容均由合作方或网友上传,本站不对文档的完整性、权威性及其观点立场正确性做任何保证或承诺!文档内容仅供研究参考,付费前请自行鉴别。
3、如文档内容存在违规,或者侵犯商业秘密、侵犯著作权等,请点击“违规举报”。

碎片内容

浙江省杭州市余杭第二高级中学2025年物理高一下期末学业质量监测模拟试题含解析

您可能关注的文档

确认删除?