安徽省安庆市潜山第二中学2026届高一上化学期中检测模拟试题含解析

安徽省安庆市潜山第二中学2026届高一上化学期中检测模拟试题含解析_第1页
1/13
安徽省安庆市潜山第二中学2026届高一上化学期中检测模拟试题含解析_第2页
2/13
安徽省安庆市潜山第二中学2026届高一上化学期中检测模拟试题含解析_第3页
3/13
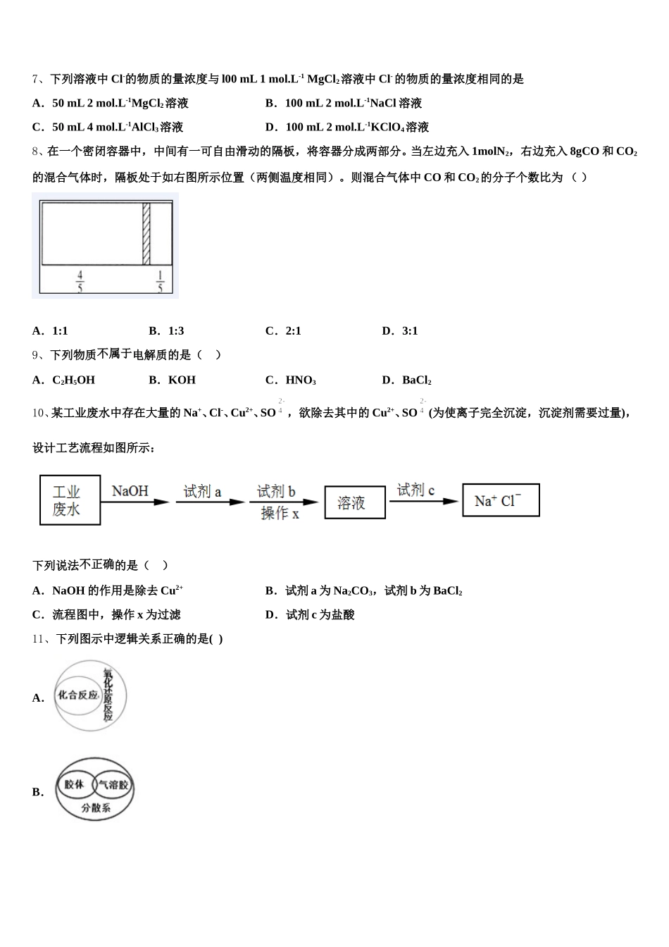
安徽省安庆市潜山第二中学 2026 届高一上化学期中检测模拟试题注意事项:1.答卷前,考生务必将自己的姓名、准考证号、考场号和座位号填写在试题卷和答题卡上。用 2B 铅笔将试卷类型(B)填涂在答题卡相应位置上。将条形码粘贴在答题卡右上角"条形码粘贴处"。2.作答选择题时,选出每小题答案后,用 2B 铅笔把答题卡上对应题目选项的答案信息点涂黑;如需改动,用橡皮擦干净后,再选涂其他答案。答案不能答在试题卷上。3.非选择题必须用黑色字迹的钢笔或签字笔作答,答案必须写在答题卡各题目指定区域内相应位置上;如需改动,先划掉原来的答案,然后再写上新答案;不准使用铅笔和涂改液。不按以上要求作答无效。4.考生必须保证答题卡的整洁。考试结束后,请将本试卷和答题卡一并交回。一、选择题(每题只有一个选项符合题意)1、下列各组中两种物质在溶液中的反应,可用同一离子方程式表示的是( )A.Cu(OH)2+HCl; Cu(OH)2+CH3COOHB.CaCO3+H2SO4; Na2CO3+HClC.H2SO4+NaOH; H2SO4+Ba(OH)2D.BaCl2+H2SO4; Ba(OH)2+Na2SO42、南宋著名法医学家宋慈的《洗冤集录》中有“银针验毒”的记载;“银针验毒”的原理为 4Ag +2H2S + O2 = 2X +2H2O。下列说法正确的是( )A.X 的化学式为 AgSB.银针验毒时,O2失去电子C.反应中 Ag 和 H2S 均发生氧化反应D.每生成 1 个 X,反应转移 2e-3、某 Na2SO4不饱和溶液,加热蒸发掉 30g 水,未见晶体析出,与原溶液相比,没有发生变化的是A.溶质的质量B.溶质的质量分数C.溶液的体积D.溶液的物质的量浓度4、等质量的 CH4和 NH3相比较,下列结论正确的是( )A.它们的分子个数比为 17∶16B.它们的原子个数比为 17∶16C.它们的氢原子个数比为 17∶16D.它们所含氢的质量比为 17∶165、下列指定反应的离子方程式正确的是( )A.Fe 与稀硫酸反应:2Fe+6H+=Fe3++3H2↑B.Cu 与 AgNO3溶液反应:Cu+2Ag+=Cu2++2AgC.向氢氧化钡溶液中加入稀硫酸:Ba2++OH-+H++SO42-=BaSO4↓+H2OD.向碳酸氢铵溶液中加入足量石灰水:Ca2++HCO3-+OH-=CaCO3↓+H2O6、下列有关工业制备的说法正确的是A.从海水中可以得到 NaCl,电解 NaCl 溶液可得到金属钠B.工业上利用 Cl2 与澄清石灰水为原料制备漂白粉C.由于海水中碘离子浓度很低,工业上是从海产品(如海带等)中提取碘D.工业上制备盐酸是利用 Cl2 与 H2 光照化合后再溶于水而制得7、下列溶液中 Cl-的物质的量浓度...

1、当您付费下载文档后,您只拥有了使用权限,并不意味着购买了版权,文档只能用于自身使用,不得用于其他商业用途(如 [转卖]进行直接盈利或[编辑后售卖]进行间接盈利)。
2、本站所有内容均由合作方或网友上传,本站不对文档的完整性、权威性及其观点立场正确性做任何保证或承诺!文档内容仅供研究参考,付费前请自行鉴别。
3、如文档内容存在违规,或者侵犯商业秘密、侵犯著作权等,请点击“违规举报”。

碎片内容

安徽省安庆市潜山第二中学2026届高一上化学期中检测模拟试题含解析

您可能关注的文档

确认删除?