内蒙古自治区乌兰察布市集宁区内蒙古集宁一中2025-2026学年化学高一上期中达标检测模拟试题含解析

内蒙古自治区乌兰察布市集宁区内蒙古集宁一中2025-2026学年化学高一上期中达标检测模拟试题含解析_第1页
1/13
内蒙古自治区乌兰察布市集宁区内蒙古集宁一中2025-2026学年化学高一上期中达标检测模拟试题含解析_第2页
2/13
内蒙古自治区乌兰察布市集宁区内蒙古集宁一中2025-2026学年化学高一上期中达标检测模拟试题含解析_第3页
3/13
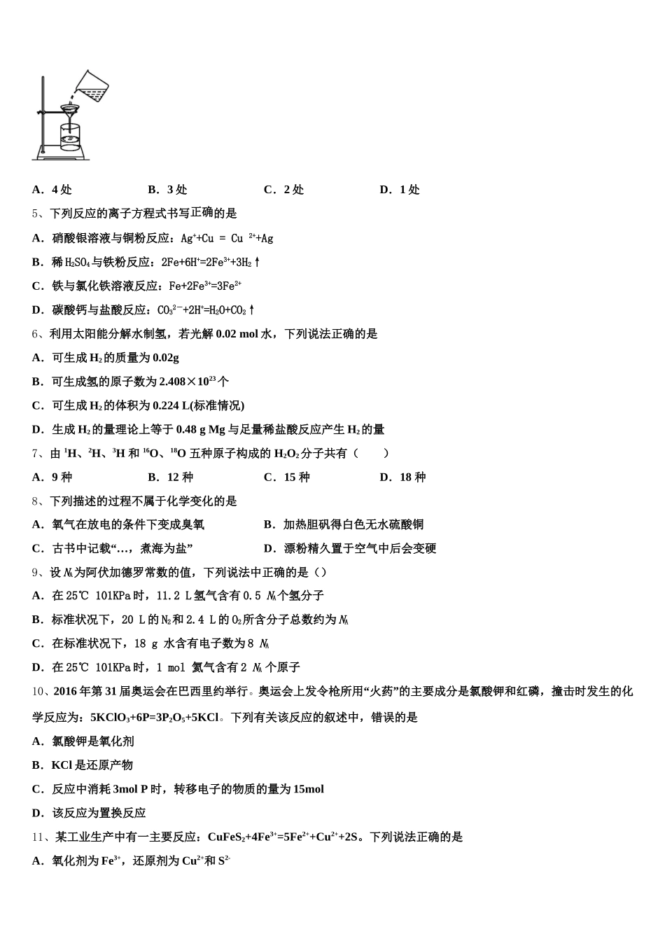
内蒙古自治区乌兰察布市集宁区内蒙古集宁一中 2025-2026 学年化学高一上期中达标检测模拟试题注意事项1.考生要认真填写考场号和座位序号。2.试题所有答案必须填涂或书写在答题卡上,在试卷上作答无效。第一部分必须用 2B 铅笔作答;第二部分必须用黑色字迹的签字笔作答。3.考试结束后,考生须将试卷和答题卡放在桌面上,待监考员收回。一、选择题(每题只有一个选项符合题意)1、下列各组离子中,能在强酸性溶液中大量共存的是A.Na+、K+、SO42-、OH- B.Na+、K+、Cl-、HCO3-C.Na+、Cu2+、CO32-、Br- D.Na+、Mg2+、NO3-、Cl-2、符合如下实验过程和现象的试剂组是( )选项甲乙丙AMgCl2 HNO3 K2SO4 BBaCl2HNO3K2SO4 CNaNO3H2SO4 Ba(NO3)2 DBaCl2HClCaCl2A.AB.BC.CD.D3、钠加热后能在空气中着火燃烧的现象是A.黄色火焰,生成白色固体 Na2OB.黄色火焰,生成淡黄色固体 Na2O2C.紫色火焰,生成淡黄色固体 Na2O2D.红色火焰,生成黄色固体 Na2O4、某学生发现烧杯中的溶液有悬浮物,通过如图所示的操作进行过滤,其操作上错误的地方有( )A.4 处B.3 处C.2 处D.1 处5、下列反应的离子方程式书写正确的是A.硝酸银溶液与铜粉反应:Ag++Cu = Cu 2++AgB.稀 H2SO4与铁粉反应:2Fe+6H+=2Fe3++3H2↑C.铁与氯化铁溶液反应:Fe+2Fe3+=3Fe2+D.碳酸钙与盐酸反应:CO32-+2H+=H2O+CO2↑6、利用太阳能分解水制氢,若光解 0.02 mol 水,下列说法正确的是A.可生成 H2的质量为 0.02gB.可生成氢的原子数为 2.408×1023个C.可生成 H2的体积为 0.224 L(标准情况)D.生成 H2的量理论上等于 0.48 g Mg 与足量稀盐酸反应产生 H2的量7、由 1H、2H、3H 和 16O、18O 五种原子构成的 H2O2分子共有( )A.9 种B.12 种C.15 种D.18 种8、下列描述的过程不属于化学变化的是A.氧气在放电的条件下变成臭氧B.加热胆矾得白色无水硫酸铜C.古书中记载“…,煮海为盐”D.漂粉精久置于空气中后会变硬9、设 NA为阿伏加德罗常数的值,下列说法中正确的是()A.在 25℃ 101KPa 时,11.2 L 氢气含有 0.5 NA个氢分子B.标准状况下,20 L 的 N2和 2.4 L 的 O2所含分子总数约为 NAC.在标准状况下,18 g 水含有电子数为 8 NAD.在 25℃ 101KPa 时,1 mol 氦气含有 2 NA 个原子10、2016 年第 31 届奥运会在巴西里约举行。奥运会上发令枪所用“火药”的主要成分是氯酸钾...

1、当您付费下载文档后,您只拥有了使用权限,并不意味着购买了版权,文档只能用于自身使用,不得用于其他商业用途(如 [转卖]进行直接盈利或[编辑后售卖]进行间接盈利)。
2、本站所有内容均由合作方或网友上传,本站不对文档的完整性、权威性及其观点立场正确性做任何保证或承诺!文档内容仅供研究参考,付费前请自行鉴别。
3、如文档内容存在违规,或者侵犯商业秘密、侵犯著作权等,请点击“违规举报”。

碎片内容

内蒙古自治区乌兰察布市集宁区内蒙古集宁一中2025-2026学年化学高一上期中达标检测模拟试题含解析

您可能关注的文档

确认删除?